首页 »
行业资讯 » 一天吃透一条产业链:NO.7 锂电池产业链
一天吃透一条产业链:NO.7 锂电池产业链 












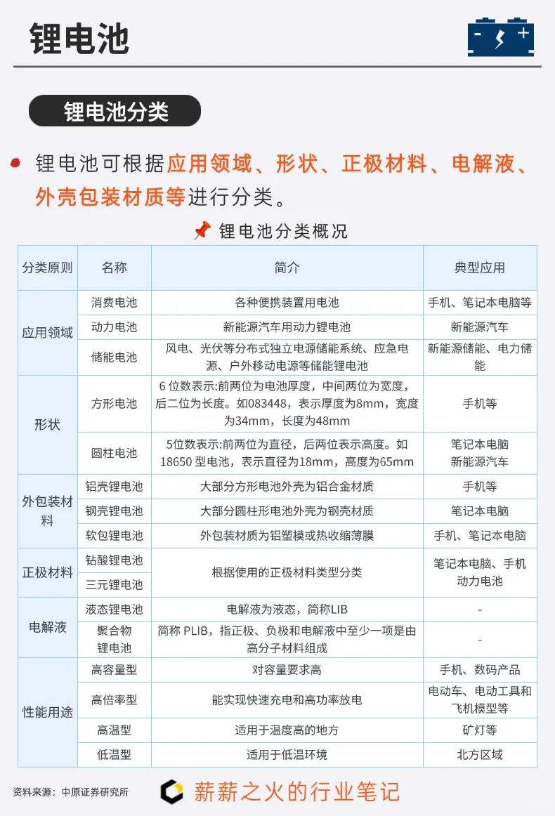
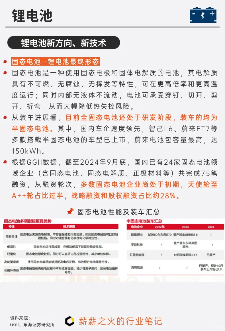
锂电池,以锂金属或合金为负极,搭配非水电解质溶液,凭借高能量密度、长循环寿命、低自放电率及环保特性脱颖而出。\n \n在我国,锂电池行业经过多年的发展,已经形成了从材料研发、生产到应用的完整产业链,成为全球锂电池产业的重要一环。锂电产业链在经历两轮周期后,正站在新的成长起点,预计2025年将迎来新的增长动力。\n \n今天就来吃透锂电池产业链!\n \n#锂电池 #固态电池 #产业链 #新能源车 #投资理财 #行业知识 #行业研究 #行业报告 #成长 #商业
猜你喜欢
-
上海市蒂艾孚网络科技有限公司
-
上海市蒂艾孚网络科技有限公司
-
上海市蒂艾孚网络科技有限公司
-
上海市蒂艾孚网络科技有限公司
-
上海市蒂艾孚网络科技有限公司
-
上海市蒂艾孚网络科技有限公司
发表评论
发表评论: