









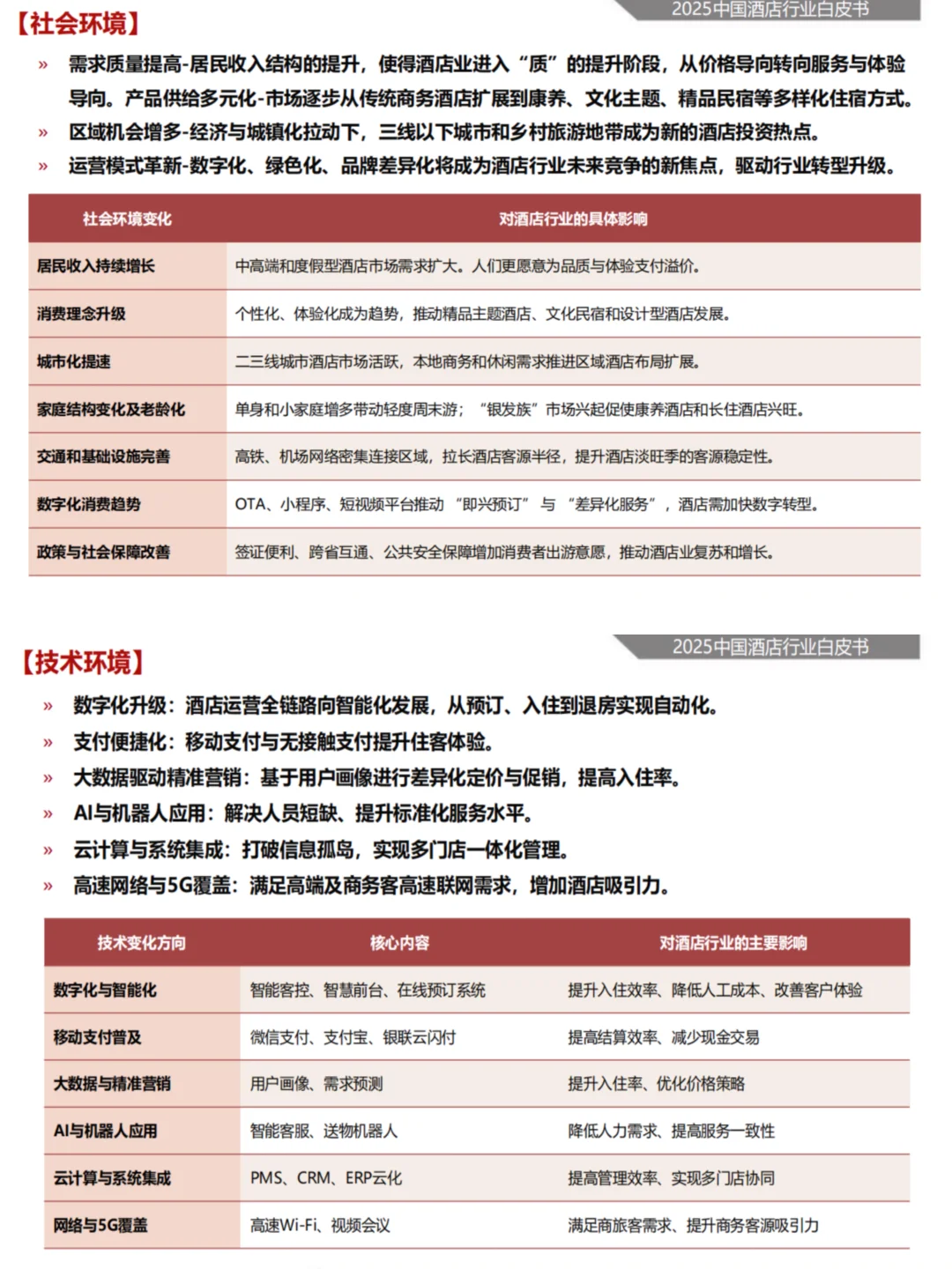
中国酒店行业正在快速恢复与转型,以下是几个关键趋势:\n \n1. 市场复苏与消费升级\n2024年中国酒店行业持续复苏,国内旅游人次大幅回升。消费者偏好向高品质、个性化的住宿体验转变,尤其是Z世代(25-35岁)对“沉浸式体验”需求激增。消费者更愿意为优质体验支付溢价,微度假和周边游成为主流。🏨\n \n2. 政策支持推动高质量发展\n政府政策如绿色低碳发展与文旅融合战略推动酒店业向可持续发展和高质量发展迈进。同时,政策也促进了高端商务、会展和休闲服务的快速增长。📜\n \n3. 数字化与智能化技术应用\n智能化技术、移动支付、大数据、AI等在酒店业的应用加速,为提升效率、优化客户体验、降低成本提供了强有力的支持。未来,酒店运营将更加依赖数字化升级。💡\n \n4. 酒店结构变化\n酒店市场正在由数量扩张转向质量升级。连锁化进程加快,特别是中高端酒店市场,带动了酒店品牌的整合与创新。此外,经济型酒店也在通过提升标准和智能化改造以适应市场需求变化。🔗\n \n5. 新兴市场与区域机会\n随着三四线城市的崛起和消费结构的升级,酒店业面临更多的区域性机会。特别是低端市场仍有较大发展空间,而中高端市场的竞争则集中在一线城市和旅游热点区域。🌍\n \n6. 绿色与可持续发展\n绿色认证酒店和节能减排技术的应用成为行业的新趋势。环保和可持续的运营模式,尤其是在Z世代消费者中,已逐渐成为影响酒店选择的重要因素。🌱\n \n7. 未来展望\n展望未来,酒店行业将进一步融合文旅产业,朝着数字化、绿色化和个性化发展。技术应用和品牌整合将是未来竞争的关键,酒店将更加注重提供多元化、差异化的服务以满足快速变化的市场需求。📈\n \n中国酒店行业在多重因素推动下正朝着高质量、智能化、绿色化方向发展,未来充满机遇与挑战。\n#酒店 #白皮书 #行业报告 #消费趋势分析 #投资趋势#经济发展趋势

研报速递
发表评论
发表评论: