

















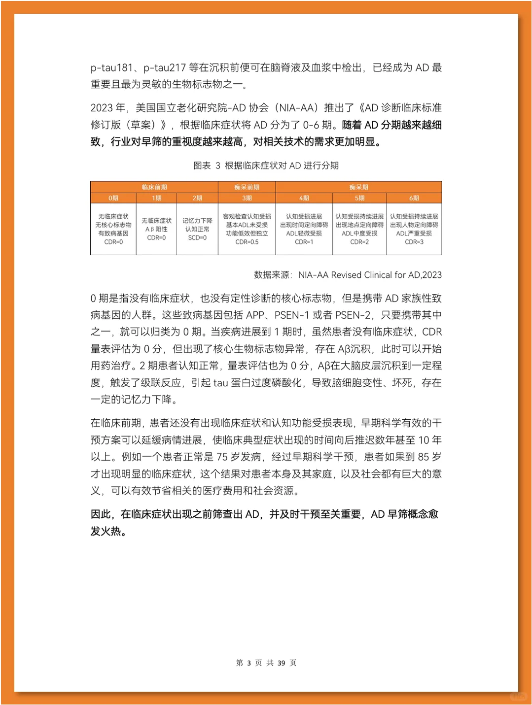
『1』阿尔茨海默症(AD)早筛痛点体现在民众认知不足,早筛技术局限等多方面。AD疾病负担沉重,早筛迫在眉睫,根据临床反馈,目前AD早筛难点主要体现在人们对疾病认知不足、早筛技术局限、专业机构偏少、患者依从性差等几个方面。\n \n『2』特别是人们普遍对老年人早期表现出来的记忆减退现象选择漠视,丧失了早期干预的机会。另外,临床上使用的AD检测技术要么有创,要么费用高,要么无法精准筛查出无症状患者,导致早期检测的依从性较差。\n \n『3』血检可能是最适用于大规模早筛的AD检测技术。适宜大规模应用的AD早筛产品应从标志物组合、灵敏度、标准化、可及性、早期筛查、便捷度六个方面来衡量。\n \n『4』综合来看,血检具有成本效益、无创、可重复、可及特征,能够发现超早期AD患者,适用于AD的大规模早筛。且AD血检产品在国内合规进展较快,已有47款AD血检试剂盒获得NMPA批准。\n \n『5』PET影像和脑脊液检测是AD诊断“金标准”,但难以应用于大规模早筛,且国内获批的显像剂产品稀少。\n \n『6』PET影像学费用高昂,设备数量有限,国内仅有先通医药的AB-PET显像剂获得NMPA批准,tau-PET显像剂尚无产品获批。脑脊液检测存在侵入性,创伤大,国内仅有罗氏的产品获得海南省药监局批准。\n \n『7』以早筛为基石,加快建立AD诊疗完整产业生态。当前,国内的AD诊疗生态具有小众、量少、孤立的特征,AD诊疗全流程体系建立的关键在于早筛的有效实施。\n \n『8』唯有确保前端早期筛查工作高质量推进,最大限度地识别出AD早期患者并随之采取理想的早期干预措施,方能减轻后端治疗与康复环节所面临的压力与挑战。\n \n#阿尔茨海默 #老年痴呆 #老年痴呆症 #阿尔茨海默病 #神经科学 #神经退行性疾病 #神经系统疾病 #tau蛋白 #脑科学 #淀粉样蛋白

研报速递
发表评论
发表评论: