










负分级经营分析
经营分析的基本任务是:呈现经营结果,监督经营过程。因此最初级的经营分析,还真就是把收入和成本报表搬出来。
初级经营分析
想分析得更深入,首先需要更多的数据。而想要解释:收入是怎么来的,成本是怎么来的。需要对收入来源、成本构成做解剖。
中级经营分析
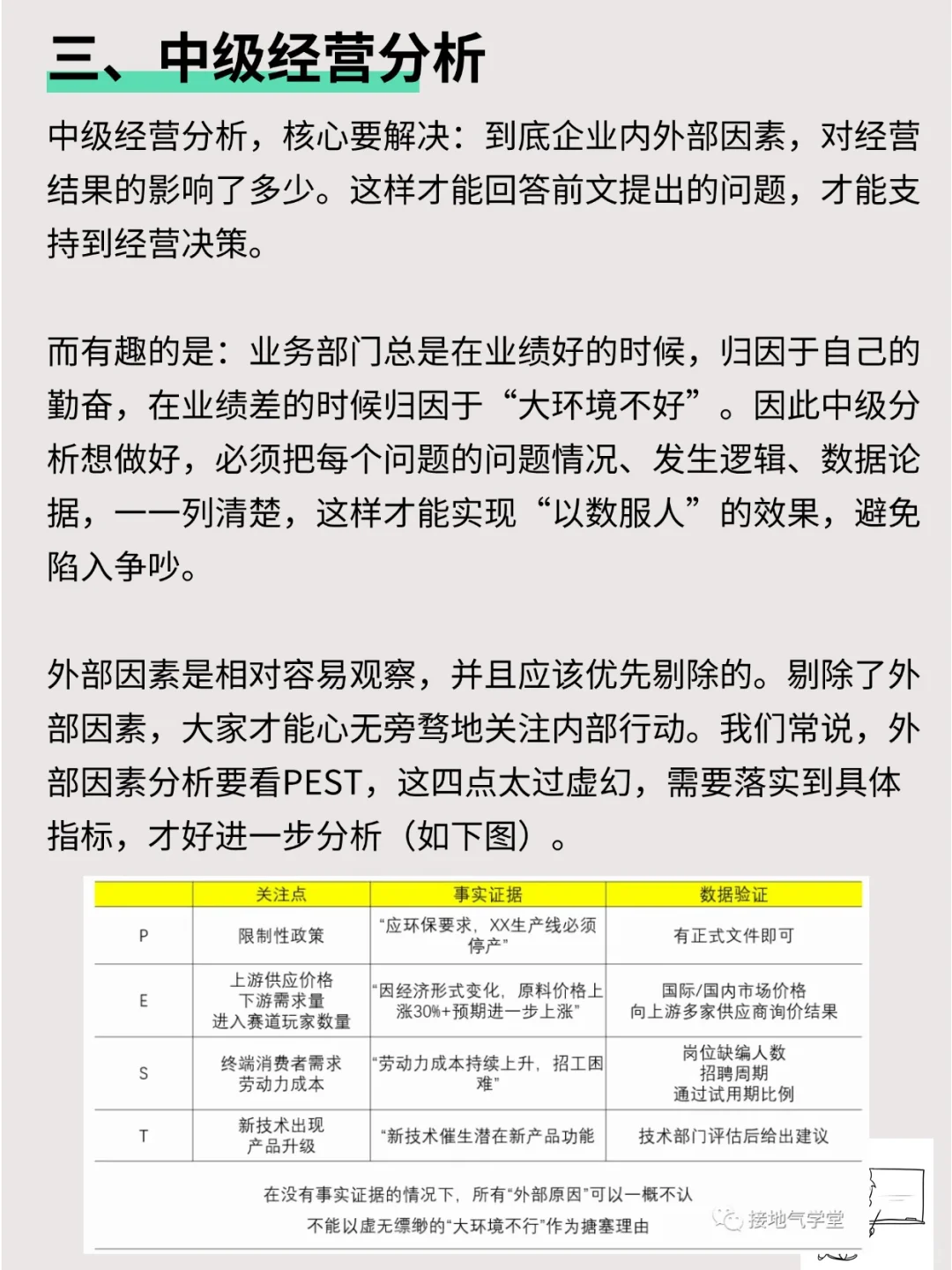
中级经营分析,核心要解决:到底企业内外部因素,对经营结果的影响了多少。这样才能回答前文提出的问题,才能支持到经营决策。
高级经营分析
高级经营分析主要解决:经营活动太多,导致的交叉重叠问题。这里就不是简单的1+1=2的思路,而是需要全局思考,并且极大程度需要决策者们的商业洞能力。
具体看图片哦~~我原创的《经营分析手册》PDF有更详细的内容,慢慢分享哦!
#经营分析 #经营管理 #数据分析 #数据分析我在行 #财务管理 #财务分析 #get职场新知识 @职场薯
经营分析的基本任务是:呈现经营结果,监督经营过程。因此最初级的经营分析,还真就是把收入和成本报表搬出来。
初级经营分析
想分析得更深入,首先需要更多的数据。而想要解释:收入是怎么来的,成本是怎么来的。需要对收入来源、成本构成做解剖。
中级经营分析
中级经营分析,核心要解决:到底企业内外部因素,对经营结果的影响了多少。这样才能回答前文提出的问题,才能支持到经营决策。
高级经营分析
高级经营分析主要解决:经营活动太多,导致的交叉重叠问题。这里就不是简单的1+1=2的思路,而是需要全局思考,并且极大程度需要决策者们的商业洞能力。
具体看图片哦~~我原创的《经营分析手册》PDF有更详细的内容,慢慢分享哦!
#经营分析 #经营管理 #数据分析 #数据分析我在行 #财务管理 #财务分析 #get职场新知识 @职场薯

研报速递
发表评论
发表评论: