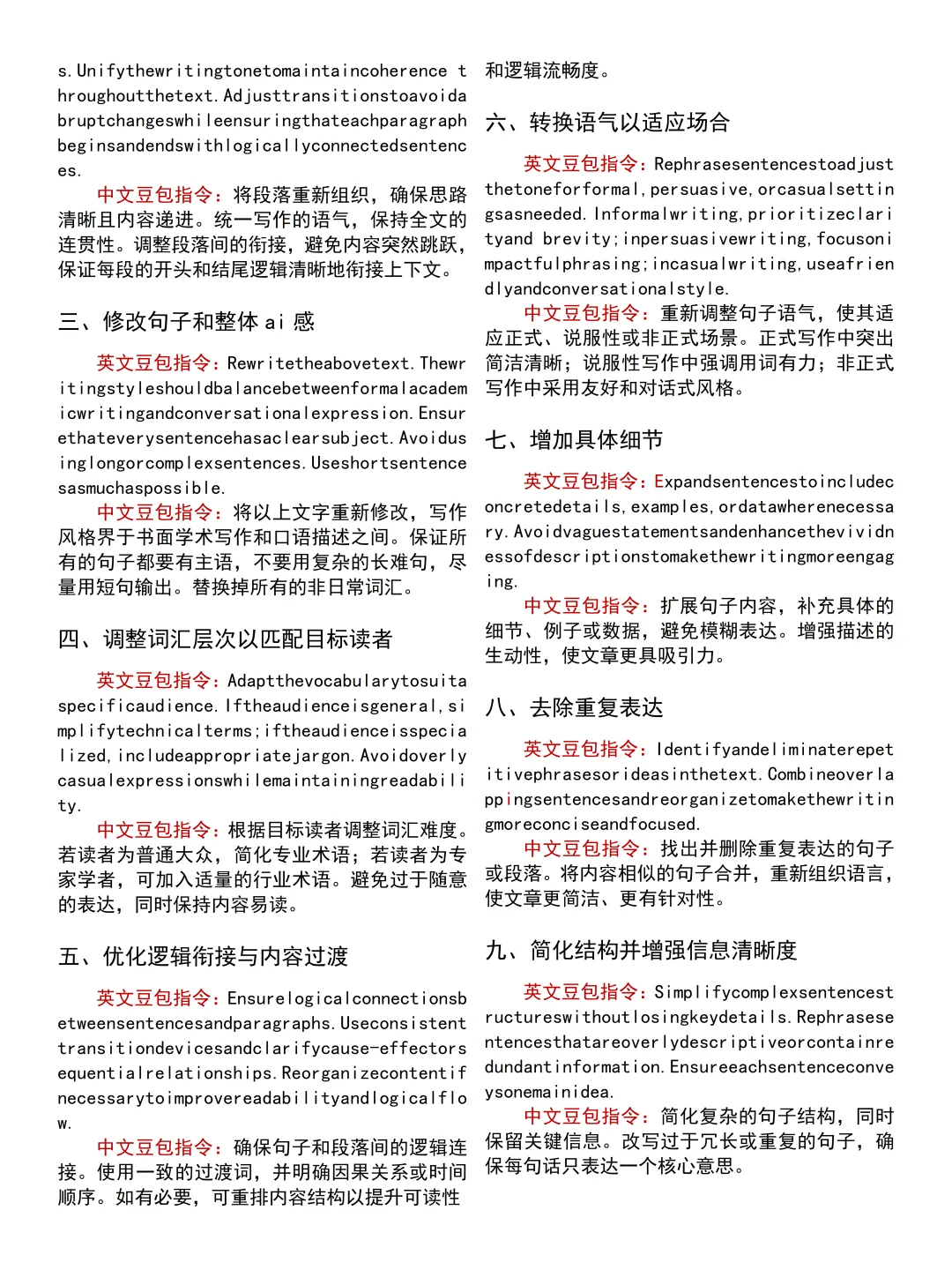
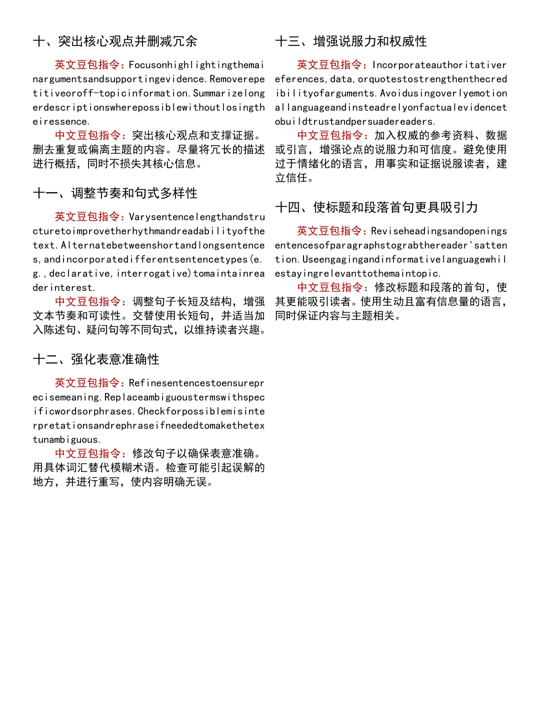
“豆包”最好用的写论文指令✨ 一、选题阶段二、开题报告三、文献综述四、论文大纲五、正文撰写六、数据分析八、论文修改与润色九、论文答辩七、结论与展望#ai #aigc #豆包 #豆包ai #豆包润色指令 #润色指令 #实用指令 #高级指令 #干货分享#豆包写论文 #豆包指令 #ai #ai指令 #毕业论文 #论文写作 #不会写论文怎么办 #ai写论文 #论文 #ai论文
发表评论
发表评论: