


企业经 营分析的秘密是什么?不仅要看数据,还要让KPI真正落地到具体人和行动!
今天,带你深入了解如何结合KPI,运用对比、趋势、结构、因素四大分析方法,精 确找到问题、明确责任人,并快速制定解 决方案!不管你是企业管理者,还是团队成员,学会这个方法,效率和成果直线拉升!👇👇
1. 什么是KPI落地?
💡 简单来说,KPI是关键绩效指标(Key Performance Indicators),而落地就是把这些数据变成行动!比如:
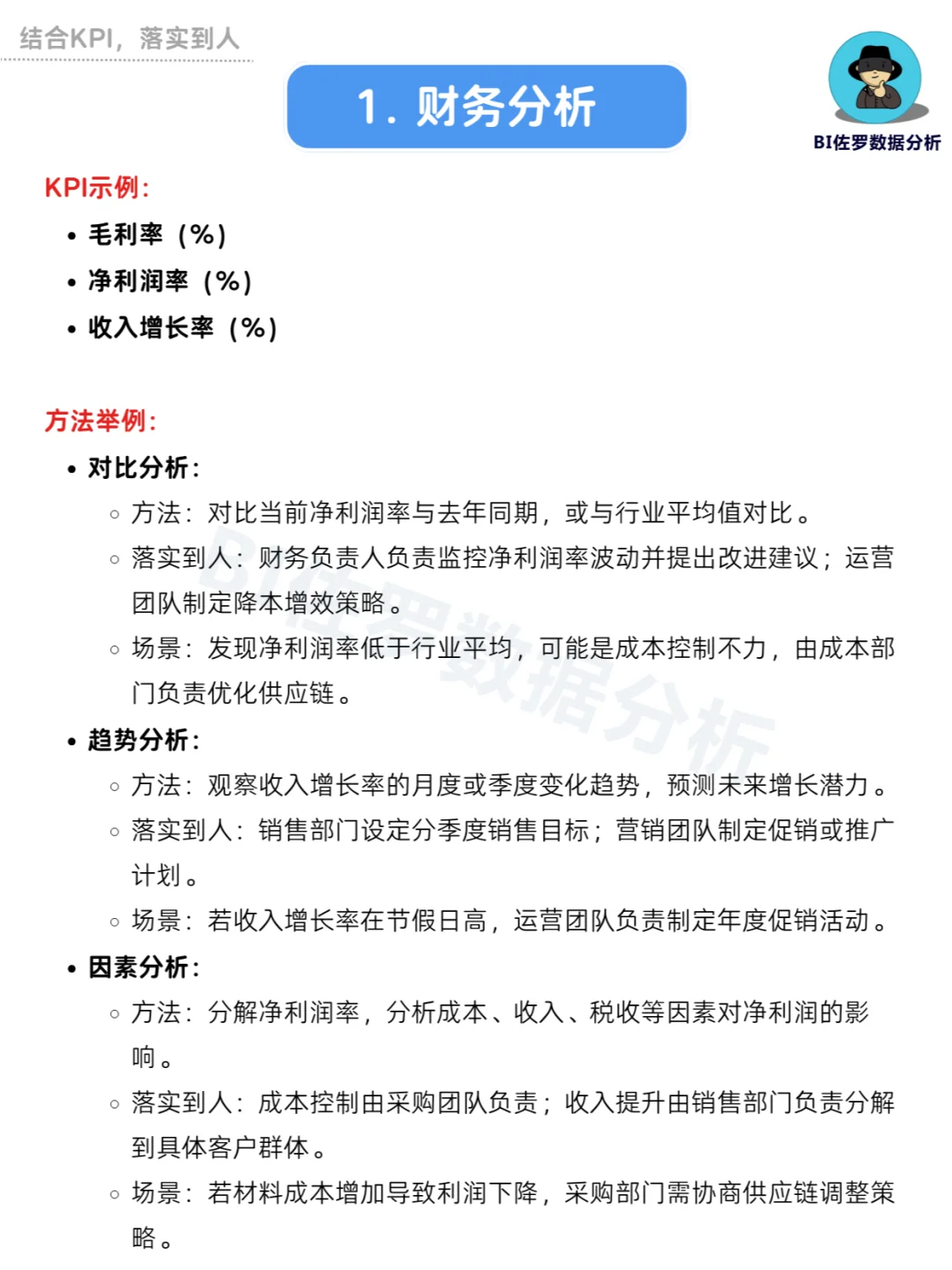
不只是看毛利率高低,而是财务团队要找到原因,给出降本增效的具体策略。
发现客单价下降,不是光靠营销部看报表,而是全团队协作提升订单金额!
2. 方法大解析:四步轻松实现KPI落地
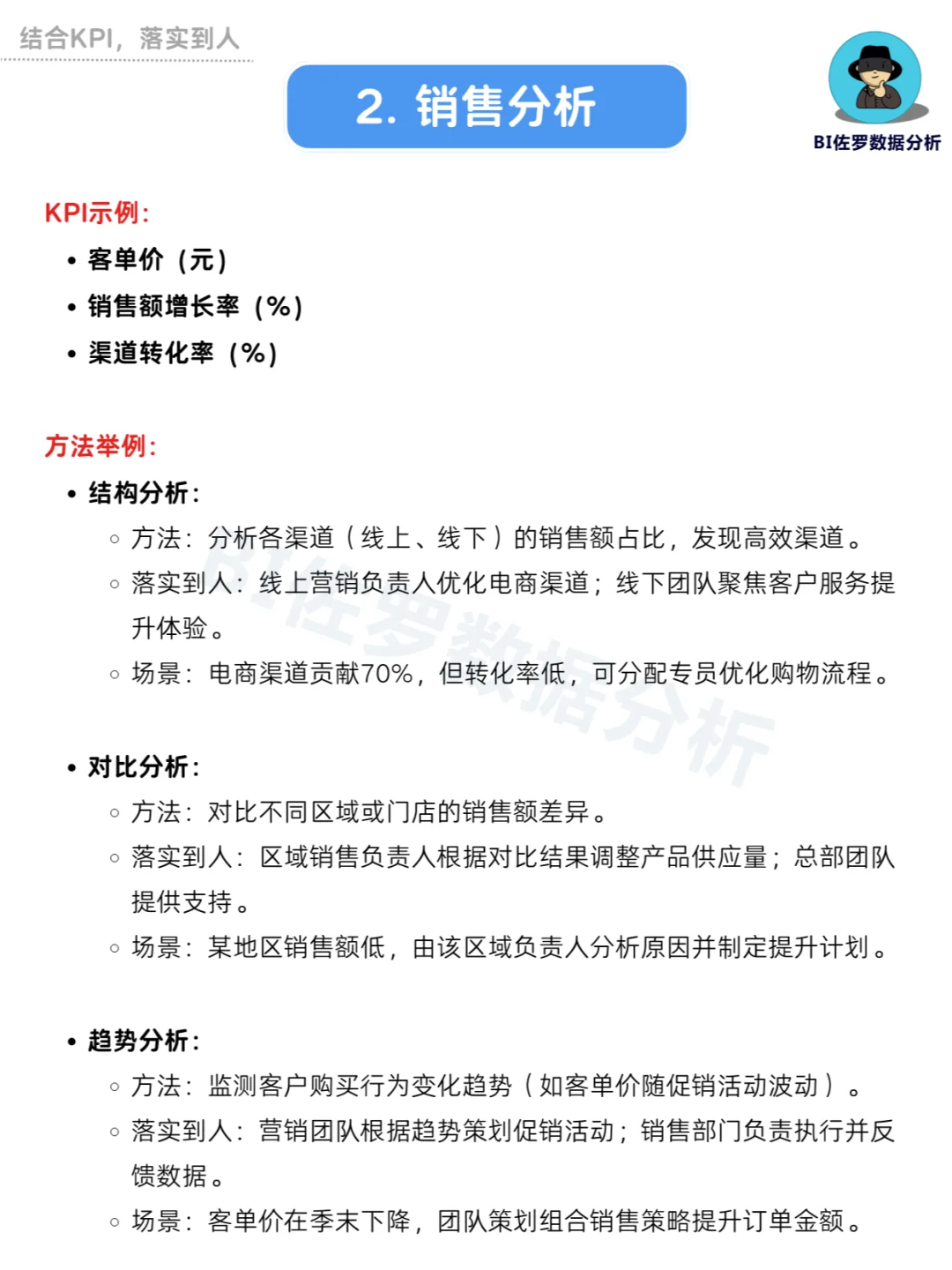
① 对比分析
怎么做:比较今年与去年、自己与行业平均,快速找差距!
举例:发现今年净利润率低于去年,财务负责人要分析成 本上升的原因,并建议降低供应链成 本。
② 趋势分析
怎么做:看时间维度,比如收入增长率的季度变化,提前预 测未来走势!
举例:观察节假日收入激增,运营团队提前策划促 销活动,确保下次更高收益。
③ 结构分析
怎么做:分解各渠道、区域、产品的销售占比,找到z优表现点!
举例:线上渠道贡献70%,但转化率低,分派团队优化电商√物体验。
④ 因素分析
3. 落实到人:部门、团队、个人都有责任!
✨ 不要光看数据,具体行动才是重点!✨
比如:
销售增长率低 ➡ 落实到区域销售负责人,分析该区域客户需求并提高资源投入。
库存周转率下降 ➡ 库存管理团队策划“限时特价”活动清理积压产品。
品牌忠诚度提升率低 ➡ 品牌推广团队策划会员专 属活动,让用户复√率飙升!
4. 用数据驱动决策:掌握这几点更高 效!
💻 通过数据可视化工具(比如Power BI),快速呈现分析结果,辅助行动落地!
👉 小技巧分享:
1️⃣ 使用KPI卡片展示核心指标(比如净利润率、客单价、周转率)。
2️⃣ 创建动态趋势图,实时监控增长情况。
3️⃣ 使用图表对比区域、产品、渠道的表现,方便调整策略。
4️⃣ 数据故事化:用标题、颜色高亮问题指标,让老板一眼看清重点!
#数据分析 #数据分析我在行 #数据分析有窍门 #powerbi #干货分享 #职场 #跟BI佐罗学数据分析 #运营 #业务 #经营分析
今天,带你深入了解如何结合KPI,运用对比、趋势、结构、因素四大分析方法,精 确找到问题、明确责任人,并快速制定解 决方案!不管你是企业管理者,还是团队成员,学会这个方法,效率和成果直线拉升!👇👇
1. 什么是KPI落地?
💡 简单来说,KPI是关键绩效指标(Key Performance Indicators),而落地就是把这些数据变成行动!比如:
不只是看毛利率高低,而是财务团队要找到原因,给出降本增效的具体策略。
发现客单价下降,不是光靠营销部看报表,而是全团队协作提升订单金额!
2. 方法大解析:四步轻松实现KPI落地
① 对比分析
怎么做:比较今年与去年、自己与行业平均,快速找差距!
举例:发现今年净利润率低于去年,财务负责人要分析成 本上升的原因,并建议降低供应链成 本。
② 趋势分析
怎么做:看时间维度,比如收入增长率的季度变化,提前预 测未来走势!
举例:观察节假日收入激增,运营团队提前策划促 销活动,确保下次更高收益。
③ 结构分析
怎么做:分解各渠道、区域、产品的销售占比,找到z优表现点!
举例:线上渠道贡献70%,但转化率低,分派团队优化电商√物体验。
④ 因素分析
3. 落实到人:部门、团队、个人都有责任!
✨ 不要光看数据,具体行动才是重点!✨
比如:
销售增长率低 ➡ 落实到区域销售负责人,分析该区域客户需求并提高资源投入。
库存周转率下降 ➡ 库存管理团队策划“限时特价”活动清理积压产品。
品牌忠诚度提升率低 ➡ 品牌推广团队策划会员专 属活动,让用户复√率飙升!
4. 用数据驱动决策:掌握这几点更高 效!
💻 通过数据可视化工具(比如Power BI),快速呈现分析结果,辅助行动落地!
👉 小技巧分享:
1️⃣ 使用KPI卡片展示核心指标(比如净利润率、客单价、周转率)。
2️⃣ 创建动态趋势图,实时监控增长情况。
3️⃣ 使用图表对比区域、产品、渠道的表现,方便调整策略。
4️⃣ 数据故事化:用标题、颜色高亮问题指标,让老板一眼看清重点!
#数据分析 #数据分析我在行 #数据分析有窍门 #powerbi #干货分享 #职场 #跟BI佐罗学数据分析 #运营 #业务 #经营分析

研报速递
发表评论
发表评论: