研报速递
首页
行业资讯
热门搜索
加入亿拓客·流量大师 撬动财富之门!!!
首页
»
行业资讯
» 评委:课题研究报告格式万能模板!
行业资讯
加入亿拓客·流量大师 撬动财富之门!!!
评委:课题研究报告格式万能模板!
wang
2025-10-14
行业资讯
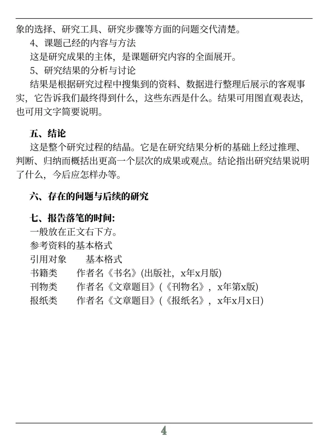
评委:课题研究报告格式万能模板!
如何快速写出一篇优秀的课题研究报告?
模板给你了!收藏起来吧!
关注我,每天分享实用课题写作知识!
上一篇:
10月填报❗上海初中综评探究学习报告直接抄
下一篇:
大学心理健康教育课论文 个人成长报告!
猜你喜欢
【90号茶室】已经涨了十几倍,但券商说光模块还只是元年
上海市蒂艾孚网络科技有限公司
监管“四月风暴”|券商、保险密集领罚,反洗钱“双罚制”与“穿透式”监管已成常态
上海市蒂艾孚网络科技有限公司
公募、券商社招-有头部机构,有行业首席岗位
上海市蒂艾孚网络科技有限公司
【方正金融】券商、港交所、ETF净申赎周频数据跟踪(2026年17周)
上海市蒂艾孚网络科技有限公司
【方正金融】券商板块1Q26业绩综述:ROE分化,强者恒强
上海市蒂艾孚网络科技有限公司
券商实习-有行研、有算法、有留用
上海市蒂艾孚网络科技有限公司
发表评论
发表评论:
取消回复
发表评论
发表评论: