研报速递
首页
行业资讯
热门搜索
加入亿拓客·流量大师 撬动财富之门!!!
首页
»
行业资讯
» 课题研究报告框架及其文本格式
行业资讯
加入亿拓客·流量大师 撬动财富之门!!!
课题研究报告框架及其文本格式
wang
2025-10-14
行业资讯
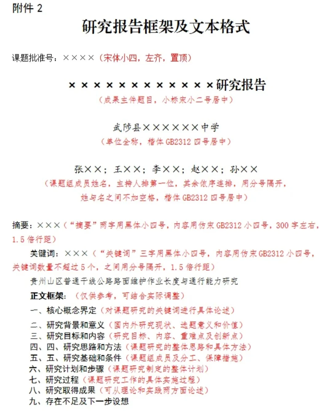
课题研究报告框架及其文本格式
正在写研究报告的老师们可以参考哦
#课题研究
#省级课题
#做课题
#课题指导
#课题研究报告
#研究性课题报告模板
上一篇:
小学生科技创新小论文科学研究调查报告||
下一篇:
「保值之王」乐道L60
猜你喜欢
沪上某券商毁约offer!
上海市蒂艾孚网络科技有限公司
【券商首席:头条】算力期货横空出世 助力算力产业再上台阶
上海市蒂艾孚网络科技有限公司
某券商实习考察后彻底祛魅了
上海市蒂艾孚网络科技有限公司
券商研究“建院”潮起,从卖方服务到战略中枢的集体转身
上海市蒂艾孚网络科技有限公司
老牌Mini券商:30余年沉浮,10人团队守护46户客户壹口合规2026年5月12日 00:00 广东
上海市蒂艾孚网络科技有限公司
什么信号?两融余额创历史新高后,有券商将新设115%“即时平仓线”壹口合规2026年5月12日 00:00 广东
上海市蒂艾孚网络科技有限公司
发表评论
发表评论:
取消回复
发表评论
发表评论: