京东集团 2020-2024 财务报表分析分享 京东集团 2020-2024 年财务分析报告\n#大学生活分享篇 #财务分析#财务分析论文#论文初稿#初稿#论文初稿怎么写 #财务报告#财务报表#京东#会计学#不懂就问有问必答
发表评论
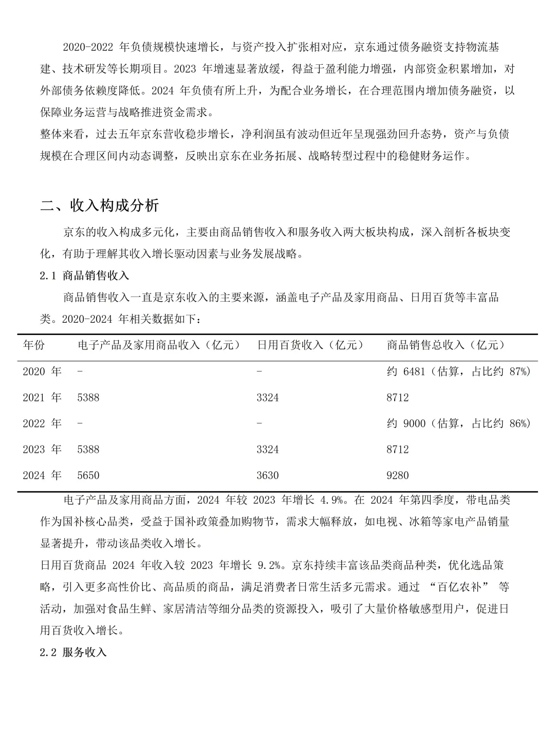
发表评论: