






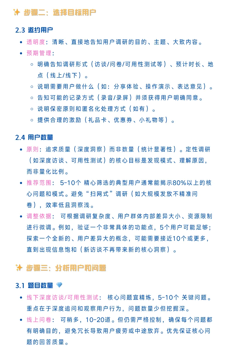
一、明确背景目的\n1. 触发点清晰:写清启动调研的具体原因(如:XX功能数据下滑、用户投诉激增、新市场探索)。\n2. 核心问题聚焦:用1句话定义当前最关键的未知问题(例:\"定位注册流程第3步流失原因\")。\n3. 目的可衡量:避免\"了解用户\"等模糊目标,改为:\"找出用户放弃购物车的TOP3原因\"。\n二、筛选目标用户\n1. 精准画像标签:按行为/场景定义用户(例:\"过去1周完成3次搜索但未下单的用户\")。\n2. 拒绝海量样本:深度访谈选5-10个典型用户即可,重质量非数量。\n3. 邀约提前告知:调研形式/时长/是否录音/奖励,并获书面同意。\n三、设计调研内容\n1. 问题设计原则\n每个问题必关联调研目的;\n多用开放性问题(例:\"您当时为什么这样操作?\"而非\"这里难用吗?\")。\n2. 问题优先级排序\n优先问 高重要性+高不确定性 问题(如核心痛点原因),次要问题可舍弃。\n3. 提纲精简\n线下访谈:5-10个核心问题+深度追问;线上问卷:≤20题。\n四、现场执行技巧\n1. 观察 > 提问:先让用户演示操作并自言自语,记录其自然行为(如卡顿点、表情困惑)。\n2. 深度追问公式:行为→原因→影响(例:\"您刚才跳过了这一步,是觉得哪里没必要?这会影响您后续使用吗?\")。\n3. 邀请用户共创:痛点暴露后问:\"如果是您设计,会怎么改?\" 挖掘真实需求。\n五、结论转化行动\n1. 单用户记录模板:包含:用户标签/关键行为/原话引用/痛点分级/解决方案建议。\n2. 整体分析聚焦:归纳高频共性痛点(例:10人中有8人提到支付步骤复杂),忽略个别案例。\n3. 行动闭环:输出:①待解决问题清单(按影响范围排序)②具体优化项+负责人+截止时间。\n#用户研究 #产品经理 #产品经理教程 #产品经理用户调研 #用户调研

研报速递
发表评论
发表评论: