研报速递
首页
行业资讯
热门搜索
加入亿拓客·流量大师 撬动财富之门!!!
首页
»
行业资讯
» 史上最全行业研究研究框架,疯狂推荐!
行业资讯
加入亿拓客·流量大师 撬动财富之门!!!
史上最全行业研究研究框架,疯狂推荐!
wang
2025-10-08
行业资讯
史上最全行业研究研究框架,疯狂推荐!
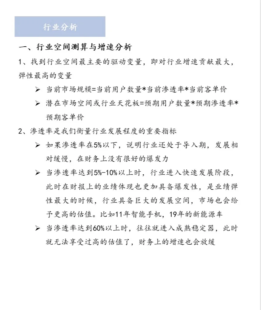
行业研究能力是所有岗位所有行业的最底层能力……
#研究报告
#行业研究
#干货
#干货分享
#热门
#知识
#分享
#生活
#穿搭
#时尚穿搭
上一篇:
一天吃透产业链No.18:AI应用
下一篇:
美团-W现在能不能入,建议再等等
猜你喜欢
新型诈骗潮席卷德国:网络银行与券商客户成主要目标
上海市蒂艾孚网络科技有限公司
重生之年----我在券商卖保险
上海市蒂艾孚网络科技有限公司
2026最新券商 打响“佣金战”,万一免五,万0.85免5,多家名单汇总~文末福利
上海市蒂艾孚网络科技有限公司
传媒指数大涨20%!2026年券商继续看好,普通人该如何布局?
上海市蒂艾孚网络科技有限公司
2026年金融/券商实习信息汇总表订阅!!(持续更新)
上海市蒂艾孚网络科技有限公司
保险、通信设备、半导体、元器件、券商、船舶、白酒都是什么结构和位置?
上海市蒂艾孚网络科技有限公司
发表评论
发表评论:
取消回复
发表评论
发表评论: