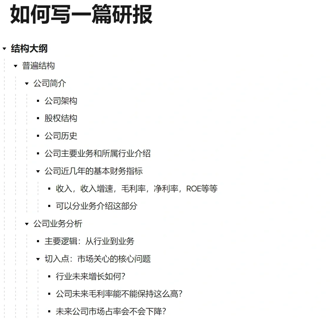
研0|xcf行研实习复盘笔记part 1️⃣ 完全是一个超长写研报(公司深度)的复盘笔记! 自己摸索总结的一些小心得,记录+分享一下 未完待续.. #行研实习 #金融实习 #实习 #研报 #行业研究报告 #券商行业研究 #笔记分享 #我的学习进化论 行业研究报告
发表评论
发表评论: