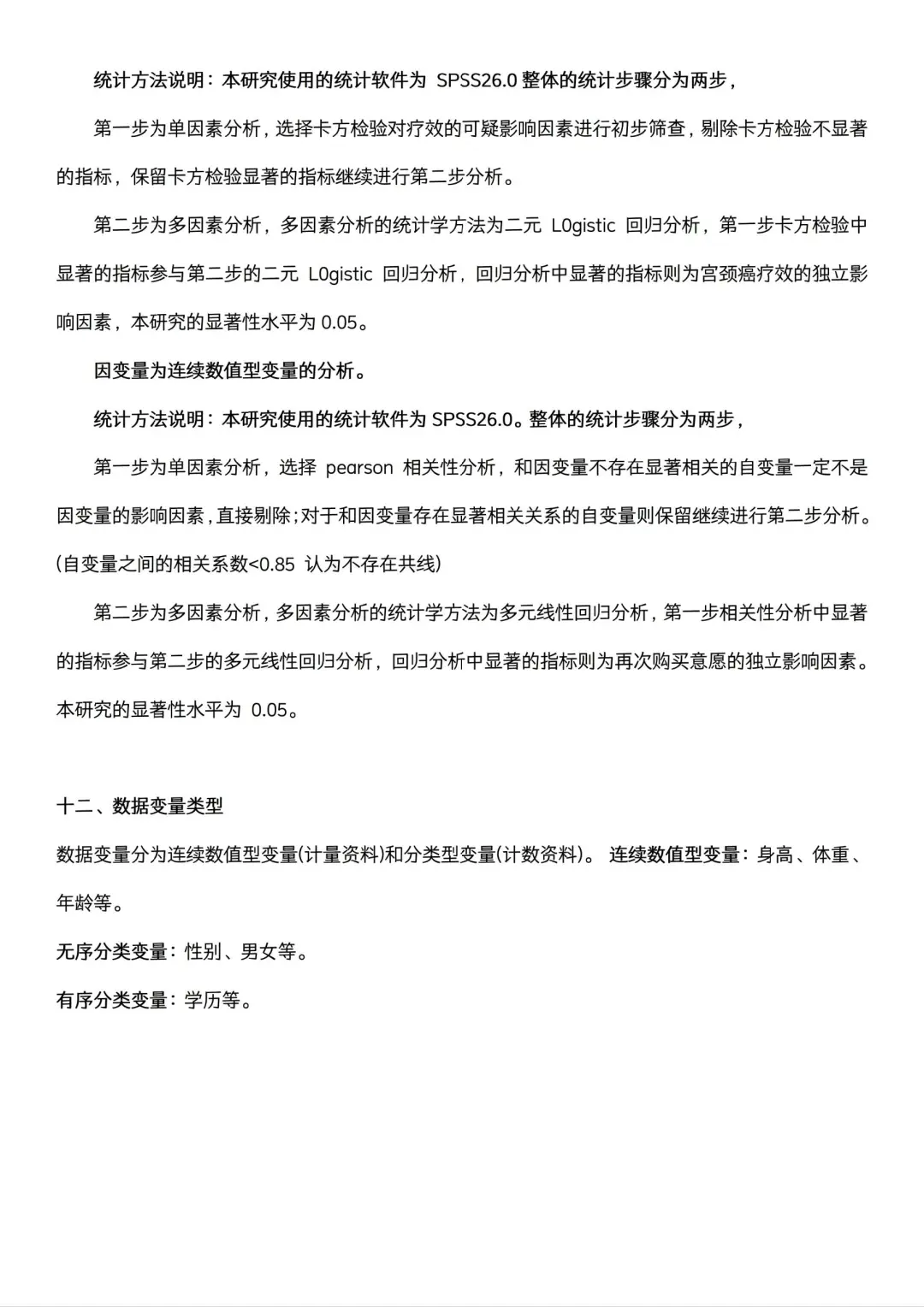
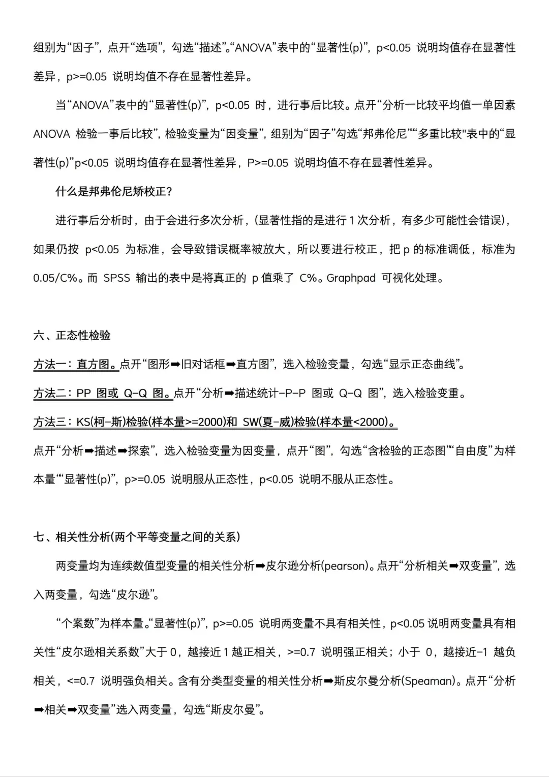
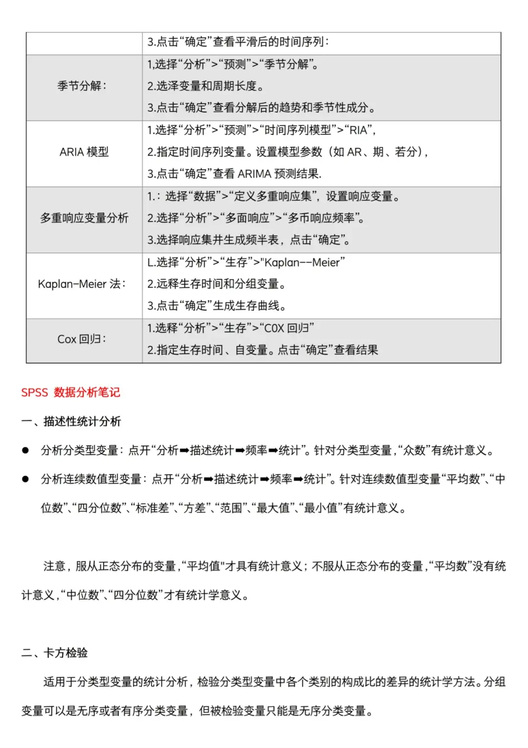
研报速递
首页
行业资讯
热门搜索
加入亿拓客·流量大师 撬动财富之门!!!
首页
»
行业资讯
» 导师亲自整理的spss数据分析步骤🥳
行业资讯
加入亿拓客·流量大师 撬动财富之门!!!
导师亲自整理的spss数据分析步骤🥳
wang
2025-09-26
行业资讯
导师亲自整理的spss数据分析步骤🥳
#不懂就问有问必答
#论文初稿
#开题报告
#spss统计分析
#论文格式
#实证分析
#数据分析我在行
#spss数据分析
#spss统计分析
#论文写作
上一篇:
不论写什么论文,希望这篇能帮到你
下一篇:
描述分析五元,免费提供三线表外加文字分析
猜你喜欢
这家中字头部券商高管变动......
上海市蒂艾孚网络科技有限公司
券商债承实习 | 一些杂活自己总结的SOP(4)
上海市蒂艾孚网络科技有限公司
最新券商 打响“佣金战”,万一免五,万0.85免5,多家名单汇总~文末福利
上海市蒂艾孚网络科技有限公司
券商债承实习 | 诚信核查专题:没做过诚信核查的债承实习,是不完整的
上海市蒂艾孚网络科技有限公司
A股奇观:券商利润涨60%,股价在跌;光伏巨亏,却飞向太空……
上海市蒂艾孚网络科技有限公司
中金信达东兴三家券商合并套利的可能性
上海市蒂艾孚网络科技有限公司
发表评论
发表评论:
取消回复
发表评论
发表评论: