

①简历模板简洁,大方,不过多修饰;
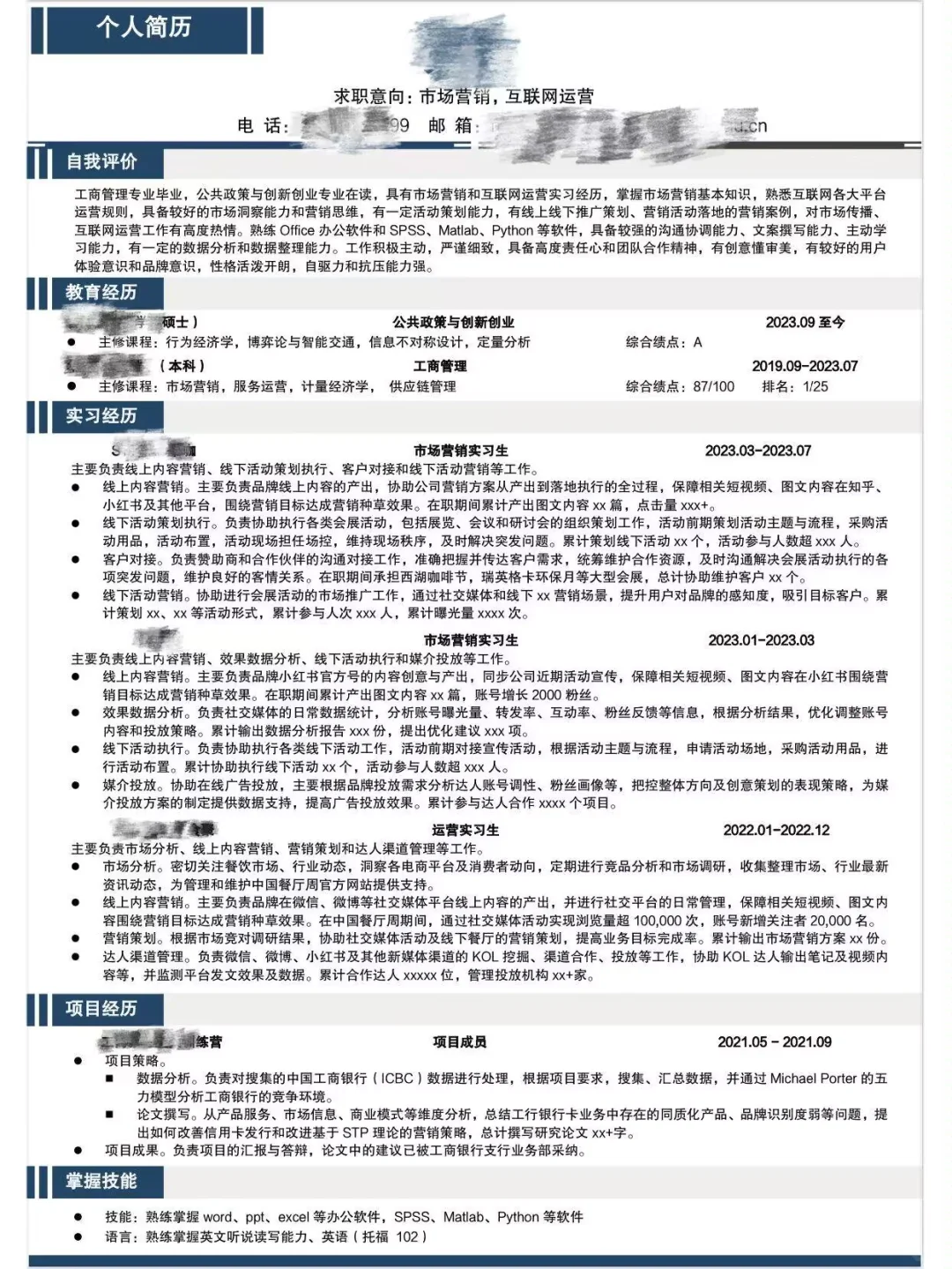
②基础信息都要写,重点信息突出。这里重点信息是实习经历,因为这是唯一可以验证其社会工作效果的经历;
③结构化思维,在实习经历,校园经历,自我评价这三部分的描述有框架,有重点,有内容;④遣词造句非常职业化,这要求尽量比较专业的动词,比如负责,组织,配合,协助,策划,协调,计划,促进,整理等
回到简历修改的细节上有8个点:
1籍贯和现居地址要表明,有可能集团公司,全国地区都有,无法定向求职来自哪里,不好分配;
2 基础信息一定要有,姓名、地址、电话、邮箱年龄或出身月日;
3 教育背景基础信息:学校、在校时间、专业、学位、主修课程;如果学习成绩优秀,尽量展示;
实习经历要比校园经历置前,更凸显职业化,如果把校园经历放前面说明还是学生心态以以校园为主;
5实习经历要包含时间、企业名称、职位、工作概况、工作描述;工作概况就是将工作模块化,凸显重点,工作描述则要包含工作内容,行动目标,数据;这里要强调是凸显个人对工作理解,而不是内容;
6 校园经历要包含时间、校园组织、职位、活动概述、活动内容;这里描述尽量压缩,不要长篇大论,主要是给实习经历让位;
7个人技能需要包括语言能力、专业技能,办公技能、特殊才艺;这里需要重点展示办公技能,会更多更好,至少基础工作素质在,减少沟通成本和培育成本,看起来不起眼,但在于其他应届生简历一对比,优势就出来了;
8自我评价一定避免假大空,尽量展示个人工作方面的素质,比如统筹能力、沟通能力、专业化素质、责任心、积极性等,最好涉及到与求职工作有关的专业词汇,比如营销、调研、数据分析等,就是力所能及的专业技能#三分钟简历急救 #简历优化润色 #简历修改 #面试技巧 #简历模板 #简历 #简历这样做 #改简历 #付费改简历 #帮改简历价格
②基础信息都要写,重点信息突出。这里重点信息是实习经历,因为这是唯一可以验证其社会工作效果的经历;
③结构化思维,在实习经历,校园经历,自我评价这三部分的描述有框架,有重点,有内容;④遣词造句非常职业化,这要求尽量比较专业的动词,比如负责,组织,配合,协助,策划,协调,计划,促进,整理等
回到简历修改的细节上有8个点:
1籍贯和现居地址要表明,有可能集团公司,全国地区都有,无法定向求职来自哪里,不好分配;
2 基础信息一定要有,姓名、地址、电话、邮箱年龄或出身月日;
3 教育背景基础信息:学校、在校时间、专业、学位、主修课程;如果学习成绩优秀,尽量展示;
实习经历要比校园经历置前,更凸显职业化,如果把校园经历放前面说明还是学生心态以以校园为主;
5实习经历要包含时间、企业名称、职位、工作概况、工作描述;工作概况就是将工作模块化,凸显重点,工作描述则要包含工作内容,行动目标,数据;这里要强调是凸显个人对工作理解,而不是内容;
6 校园经历要包含时间、校园组织、职位、活动概述、活动内容;这里描述尽量压缩,不要长篇大论,主要是给实习经历让位;
7个人技能需要包括语言能力、专业技能,办公技能、特殊才艺;这里需要重点展示办公技能,会更多更好,至少基础工作素质在,减少沟通成本和培育成本,看起来不起眼,但在于其他应届生简历一对比,优势就出来了;
8自我评价一定避免假大空,尽量展示个人工作方面的素质,比如统筹能力、沟通能力、专业化素质、责任心、积极性等,最好涉及到与求职工作有关的专业词汇,比如营销、调研、数据分析等,就是力所能及的专业技能#三分钟简历急救 #简历优化润色 #简历修改 #面试技巧 #简历模板 #简历 #简历这样做 #改简历 #付费改简历 #帮改简历价格

研报速递
发表评论
发表评论: