研报速递
首页
行业资讯
热门搜索
加入亿拓客·流量大师 撬动财富之门!!!
首页
»
行业资讯
» 商赛优秀作品分享
行业资讯
加入亿拓客·流量大师 撬动财富之门!!!
商赛优秀作品分享
wang
2025-10-23
行业资讯
商赛优秀作品分享
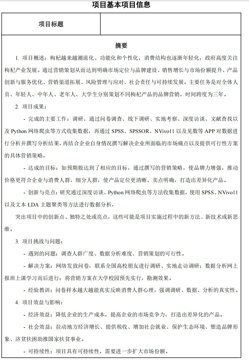
CMAU全国大学生市场研究与商业策划大赛校赛一等奖、分赛区三等奖作品分享~~~调研方法与营销策划也可以借鉴到正大杯比赛中哦~~~
#商赛
#商业计划书PPT
#大学生竞赛
#市场分析
上一篇:
25页报告|2025年国庆档电影市场洞察报告
下一篇:
采购实习报告酒店采购实习总结市场营销专业
猜你喜欢
玩呢:某券商投资经理趋同交易2500余万,亏损45万,被罚50万!| 案例2024年第149期
上海市蒂艾孚网络科技有限公司
避雷这家券商
上海市蒂艾孚网络科技有限公司
爆料某券商年终奖新规!
上海市蒂艾孚网络科技有限公司
这家券商90副总裁拟离职......
上海市蒂艾孚网络科技有限公司
太平洋601099,主板区域特色券商,金融科技与业绩增长双轮驱动,2月7日,星期六
上海市蒂艾孚网络科技有限公司
港股打新暗盘套利 跨券商套利实操解析-以澜起科技为例
上海市蒂艾孚网络科技有限公司
发表评论
发表评论:
取消回复
发表评论
发表评论: