



#
一直在想行业分析怎么写更全面,更专业?虽说不是授信报告的核心部分,但是除了百度好像只能靠编了,但是不同的行业,实在编起来确实费劲,以下整理了分析方案,需要的小伙伴可以尝试:
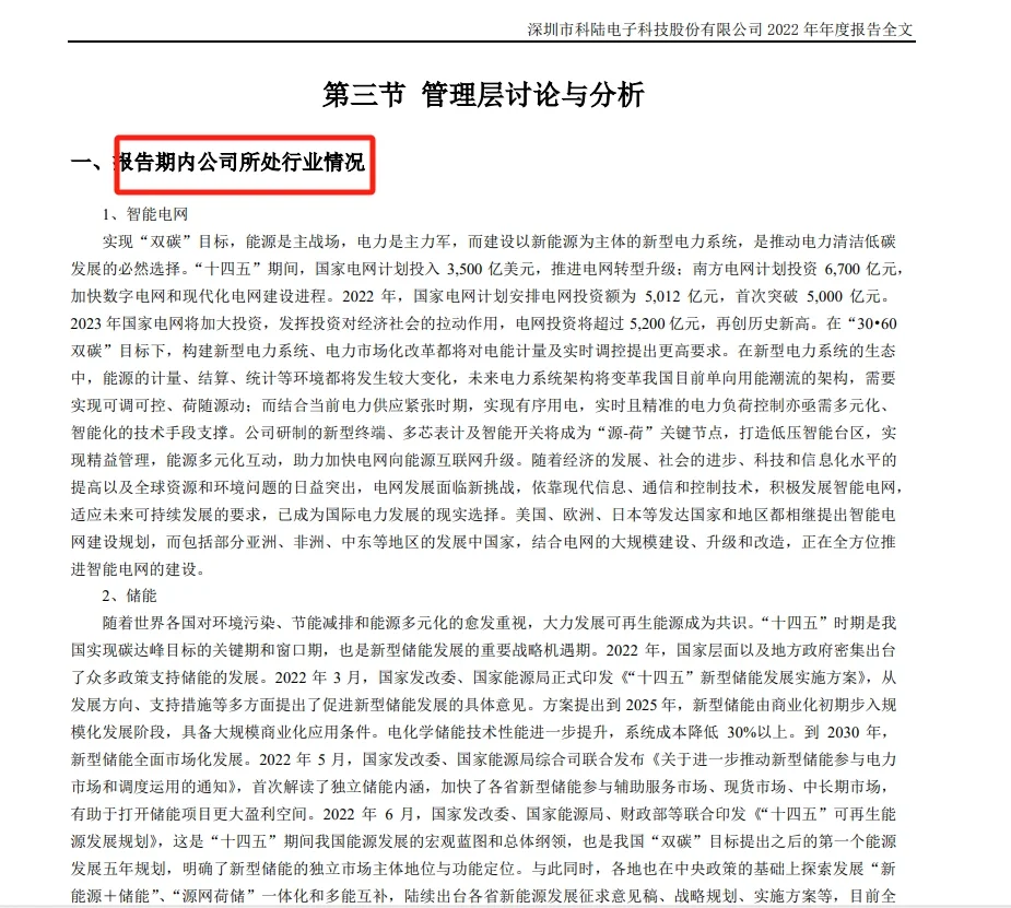
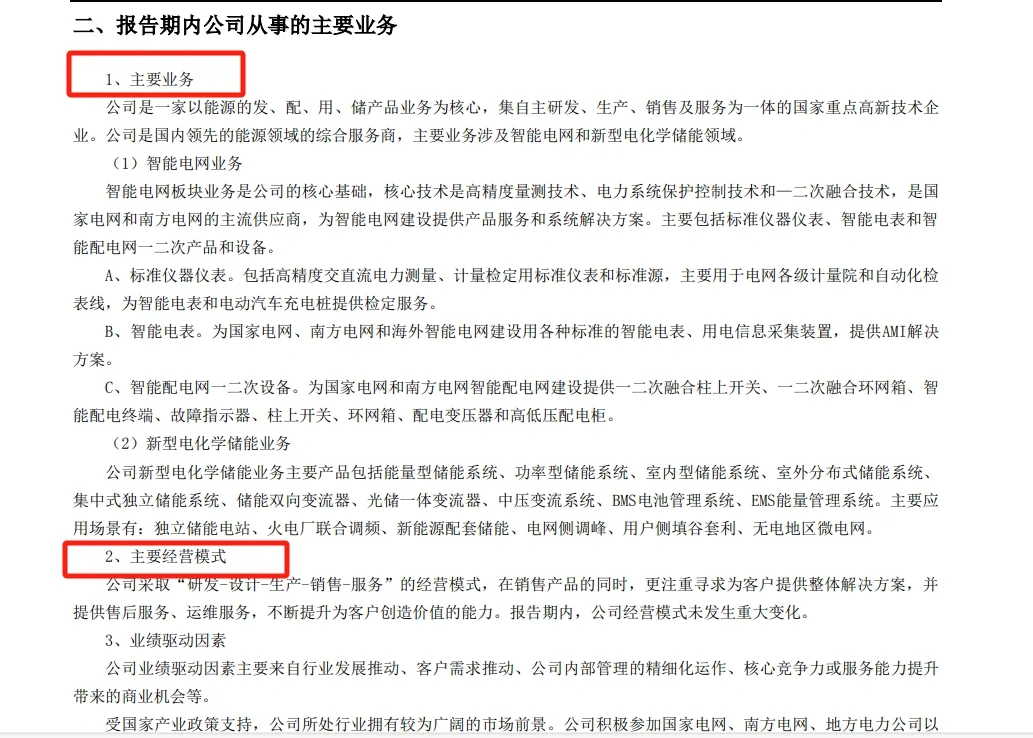
一定要学会利用专业机构出具的报告,经营分析最全面的就是借鉴同行业上市公司公布的最近年度年报(不是审计报告),本次以科陆电子为例,巨潮网下载后前几页就可以看到经营情况涉及行业情况、竞争力分析、主业业务、为来发展及面临的风险,最意外的是还有风险应对措施。如上图之前看过销售类上市公司年报,还会有经营模式、盈利模式等介绍,参照同行业上市公司来写申请主体的经营分析,省时省力,亲测过效果不错。各位同行还有什么小妙招,欢迎留言评论。
#银行 #金融 #行业分析报告 #工商银行 #建设银行 #农业银行 #交通银行#中国银行#邮储银行 #兴业银行
一直在想行业分析怎么写更全面,更专业?虽说不是授信报告的核心部分,但是除了百度好像只能靠编了,但是不同的行业,实在编起来确实费劲,以下整理了分析方案,需要的小伙伴可以尝试:
一定要学会利用专业机构出具的报告,经营分析最全面的就是借鉴同行业上市公司公布的最近年度年报(不是审计报告),本次以科陆电子为例,巨潮网下载后前几页就可以看到经营情况涉及行业情况、竞争力分析、主业业务、为来发展及面临的风险,最意外的是还有风险应对措施。如上图之前看过销售类上市公司年报,还会有经营模式、盈利模式等介绍,参照同行业上市公司来写申请主体的经营分析,省时省力,亲测过效果不错。各位同行还有什么小妙招,欢迎留言评论。
#银行 #金融 #行业分析报告 #工商银行 #建设银行 #农业银行 #交通银行#中国银行#邮储银行 #兴业银行

研报速递
发表评论
发表评论: