




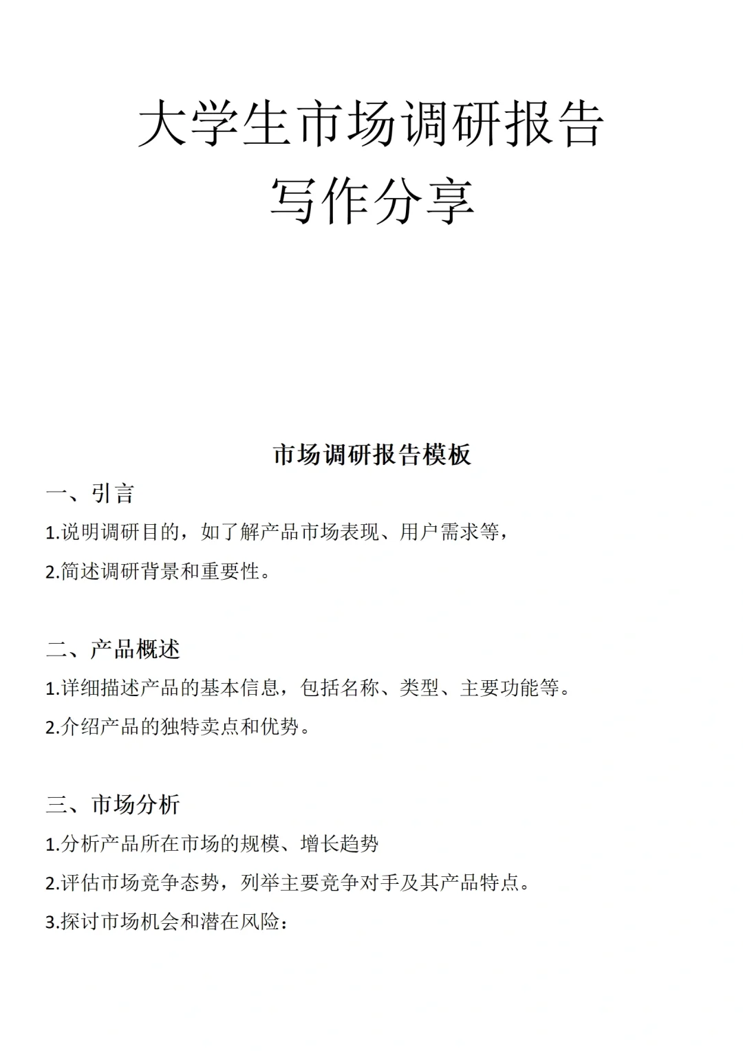
背景介绍
阐述为什么进行这项调查,即调查的背景、动机和预期目标。介绍调查所涉及的领域或行业的基本情况,调查对象的基本情况,调查时间、地点以及其他相关的内容。 调查现状分析
详细说明调查采用的方法,如问卷调查、访谈、观察法、案例分析等,介绍调查对象的样本大小,通过图表、表格等形式,直观展示调查收集到的数据,基于数据分析,总结当前状况,包括积极面和存在的问题。 问题反思
基于现状分析,明确指出存在的问题或不足之处,提出切实可行的解决方案或改进建议。 总结展望
即对本次调查的回顾和展望。
目前我们在撰写调查报告时,经常用到的工具有:
问卷设计工具:问卷星、SurveyMonkey等,帮助设计并发布在线问卷。
数据分析软件:如Excel、SPSS、R语言等,用于数据整理、统计分析和图表制作。
鱼骨图:用于系统地识别和分析问题的原因。
SWOT分析:用于评估行业或项目的优势、劣势、机会和威胁,为背景介绍提供框架。
思维导图:帮助整理思路,将反思的内容结构化呈现。
文章最后,附上调查过程中的数据原图,问卷表,访谈提纲,调查实拍照片效果更好!保证导师看了满意!
#调查报告 #大学生调查 #社会实践 #大学生社会实践报告 #问卷调查 #调查问卷 #大学生调查报告 #调查报告怎么写
阐述为什么进行这项调查,即调查的背景、动机和预期目标。介绍调查所涉及的领域或行业的基本情况,调查对象的基本情况,调查时间、地点以及其他相关的内容。 调查现状分析
详细说明调查采用的方法,如问卷调查、访谈、观察法、案例分析等,介绍调查对象的样本大小,通过图表、表格等形式,直观展示调查收集到的数据,基于数据分析,总结当前状况,包括积极面和存在的问题。 问题反思
基于现状分析,明确指出存在的问题或不足之处,提出切实可行的解决方案或改进建议。 总结展望
即对本次调查的回顾和展望。
目前我们在撰写调查报告时,经常用到的工具有:
问卷设计工具:问卷星、SurveyMonkey等,帮助设计并发布在线问卷。
数据分析软件:如Excel、SPSS、R语言等,用于数据整理、统计分析和图表制作。
鱼骨图:用于系统地识别和分析问题的原因。
SWOT分析:用于评估行业或项目的优势、劣势、机会和威胁,为背景介绍提供框架。
思维导图:帮助整理思路,将反思的内容结构化呈现。
文章最后,附上调查过程中的数据原图,问卷表,访谈提纲,调查实拍照片效果更好!保证导师看了满意!
#调查报告 #大学生调查 #社会实践 #大学生社会实践报告 #问卷调查 #调查问卷 #大学生调查报告 #调查报告怎么写

研报速递
发表评论
发表评论: