行业资讯

加入亿拓客·流量大师 撬动财富之门!!!

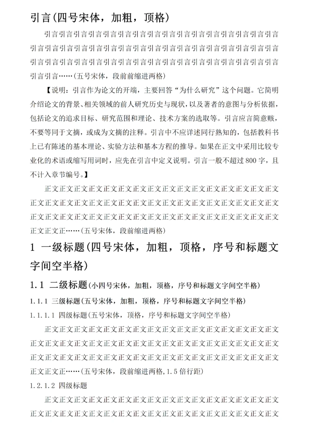
导师给的论文/调研报告格式规范🔥

wang 2025-10-14 行业资讯
导师给的论文/调研报告格式规范🔥

导师给的论文/调研报告格式规范🔥

导师给的论文/调研报告格式规范🔥

导师给的论文/调研报告格式规范🔥

导师给的论文/调研报告格式规范🔥

导师给的论文/调研报告格式规范🔥

导师给的论文/调研报告格式规范🔥

导师给的论文/调研报告格式规范🔥

论文格式模板!!!😍
😍这个论文模板真的狠正式!!!
💖这次给大家分享论文格式的模板~
💖在我以前写的小论文上面给大家标注了字体大小什么的细节要求😘
💖注意每个学校的字体段落间距等要求可能不一样 但大概排版是和这个是一样的!!!
💖有错请指正!
#不懂就问有问必答 #论文格式 #论文格式调整 #本科毕业论文 #论文开题攻略 #论文写作 #本科毕业论文 #我的写作日常 #论文格式#论文发表 #大学生活分享篇

猜你喜欢

发表评论

发表评论: