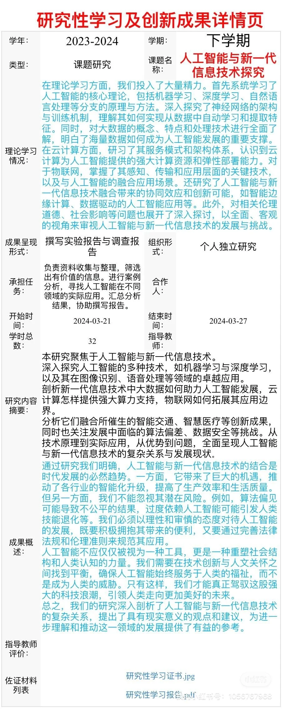
研究性学习❗️研究性学习佐证➕报告‼️ 高中研究性学习报告高中研究性学习报告,是一场知识的深度探索之旅。在这里,你将看到同学们对各种课题的独特见解和深入研究。从科学奥秘到人文历史,从社会现象到未来科技,每一份报告都蕴含着无限的智慧与创造力。#综评填写 #江苏综评 #上海综评 #山东综评 #山东省教育云服务平台#综评 #高中综合素质评价 #综合素质评价
发表评论
发表评论: