研报速递
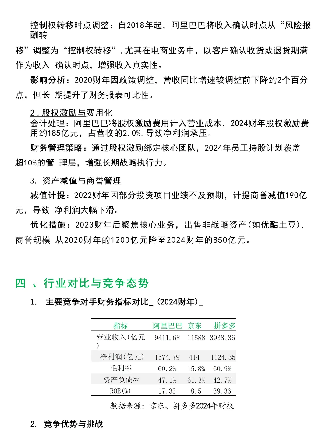
首页
行业资讯
热门搜索
加入亿拓客·流量大师 撬动财富之门!!!
首页
»
行业资讯
» 阿里巴巴|财务分析报告,直接套🍃
行业资讯
加入亿拓客·流量大师 撬动财富之门!!!
阿里巴巴|财务分析报告,直接套🍃
wang
2025-10-14
行业资讯
阿里巴巴|财务分析报告,直接套🍃
#论文写作
#阿里巴巴
#财会
#财务分析
#财务会计
#财务报表
#财务干货
#财务管理
#财务分析报告
#研究报告
上一篇:
论文初稿写成这样就可以交了!!!
下一篇:
自行车行业现状
猜你喜欢
别再死磕券商投行!这四个方向高薪又稳定,留学生不能不知道
上海市蒂艾孚网络科技有限公司
8家上市券商2025年净利翻番,国联民生证券人均薪酬超百万元
上海市蒂艾孚网络科技有限公司
2026年5月券商金股数据梳理
上海市蒂艾孚网络科技有限公司
港美股入门券商—盈立证券
上海市蒂艾孚网络科技有限公司
假期系列4:券商核心系统"换心"倒计时:30+案例拆解万亿信创深水区的真实战场
上海市蒂艾孚网络科技有限公司
券商“双雄”并列第一!2026年1-4月IPO中介成绩单出炉!
上海市蒂艾孚网络科技有限公司
发表评论
发表评论:
取消回复
发表评论
发表评论: