行业资讯

加入亿拓客·流量大师 撬动财富之门!!!

专题报告必须包含这6部分,你还在傻傻写吗

wang 2025-10-14 行业资讯
专题报告必须包含这6部分,你还在傻傻写吗

专题报告必须包含这6部分,你还在傻傻写吗

专题报告必须包含这6部分,你还在傻傻写吗

专题报告必须包含这6部分,你还在傻傻写吗

专题报告必须包含这6部分,你还在傻傻写吗

专题报告必须包含这6部分,你还在傻傻写吗

专题报告必须包含这6部分,你还在傻傻写吗

【专题报告】必须包含这6部分‼️
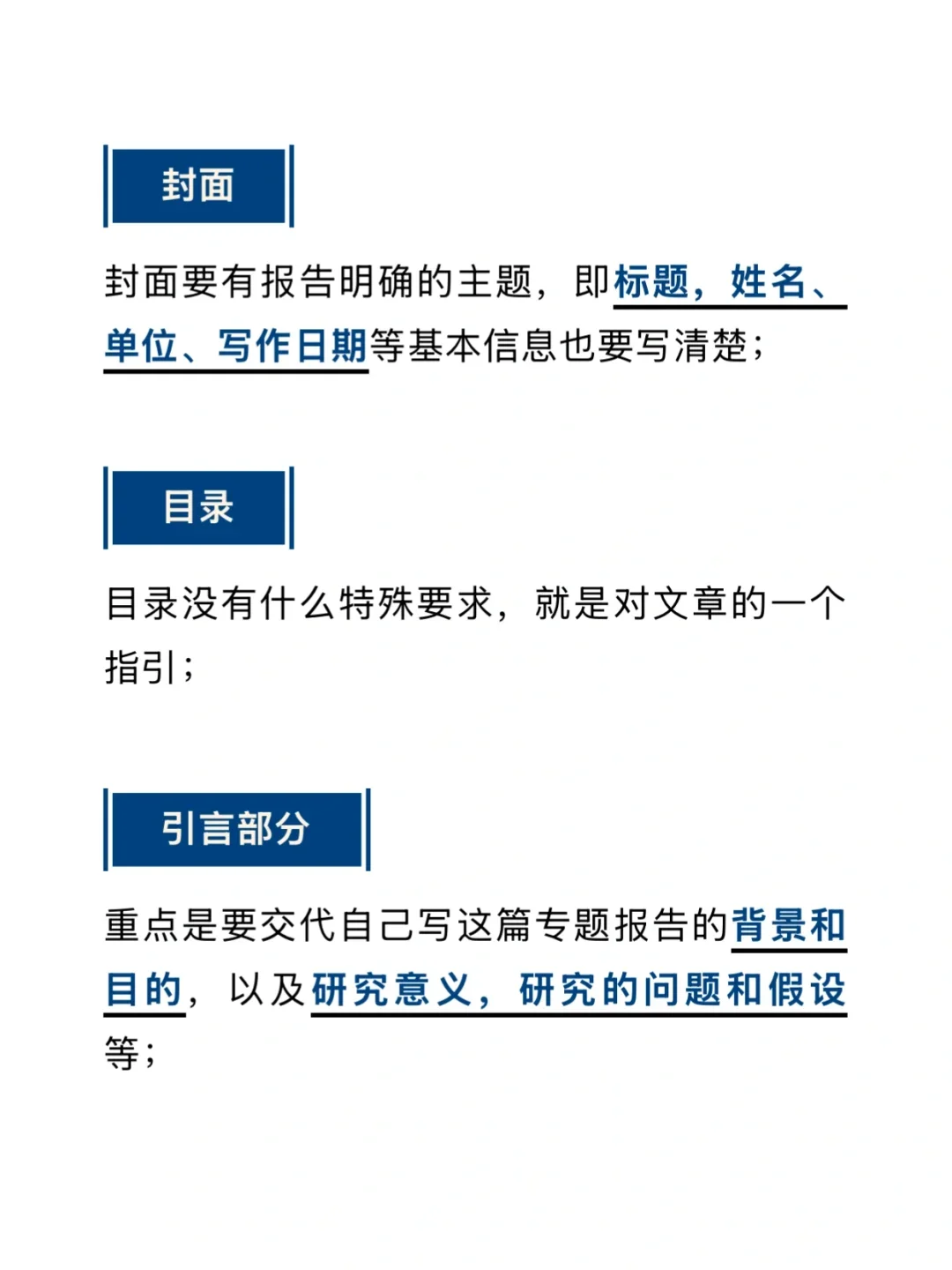
书写专题报告之前必须先了解:一个完整的专题报告,应该有封面、目录、引言、主体部分、结论、参考文献这几部分,不知道专题报告怎么入手的这篇文章解答您的疑惑
另结尾有参考模板,各位老师需要的可以收藏起来~
#职称论文发表 #期刊 #期刊投稿 #可行性研究报告 #开题报告 #专题报告 #文献综述模版 #论文指导 #医护晋升 #医学期刊

猜你喜欢

发表评论

发表评论: