







平时研究过程中,最头疼的一句话就是老板说的,“研究一下行业其他竞争对手啊”。这个问题说大不大,说小不小,但如果要把一个行业的所有公司都细细研究一遍,其实是个非常耗时耗力的工作,真的认真看起来,短则几天,长则几个礼拜,如果这种研究还碰上业绩期或者行业变化较快的时候,真的可以说是爆炸的workload
刚好最近收到了AlphaEngine 新功能FinGPT Agent的测评邀请,我直接把现在手上的黄金珠宝行业对比课题扔给它,结果确确实实有惊艳到我。
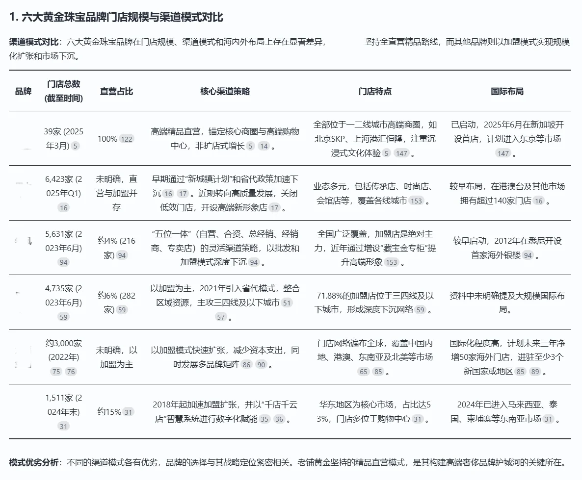
首先,它会针对我所关心的公司,通过表格的形式输出了基本情况的对比,包括公司历史、经营数据、渠道数据等。一目了然可以让我看到横向比较的结果,而且大大节省了自己一份一份翻年报的时间。(p3-5)
对于我特别关心的lphj,他进一步做了竞争优势的定性+定量分析,向我清楚的解释了老铺为什么出圈。不得不说很多点还是非常insightful的(p6)
同时,finGPT会提供详细的参考文献,方便我查阅具体信息的出处,而且他所用到的资料涵盖了券商研报、权威的财经媒体报道以及专家调研,信息源比我之前用过的很多AI产品都要全面。(p7)
报告形成过程中,逻辑是如何一步步推导的,参考了哪些资料,都有清晰呈现。(p8)每一步推导都像资深研究员一样形成详细工作笔记,这些笔记的价值也很高。
生成上面所有这些过程和结果,我只做了一件事,就是用大白话告诉他我想研究什么内容。
这个版本的Agent优势主要是可以自主处理复杂的投研任务,现在大多数所谓Agent是一个要什么给什么的固定流程实习生,FinGPT更像是一个会自主思考,搜罗各种相关信息,并且有深度投研逻辑框架的优秀实习生,会清晰地把他的思路、参考资料、输出结果呈现在你面前,对于初步了解一个行业或者公司非常高效。
有了这样的工具后,感觉投研效率大大上升。不过目前该功能正在内测中,仅面向机构投资者开放3000个名额,先到先得,有兴趣的小伙伴可以抓紧排队内测。
#Vibeinvesting#alphaengine#agent#AI#二级#投研#私募基金#买方#
刚好最近收到了AlphaEngine 新功能FinGPT Agent的测评邀请,我直接把现在手上的黄金珠宝行业对比课题扔给它,结果确确实实有惊艳到我。
首先,它会针对我所关心的公司,通过表格的形式输出了基本情况的对比,包括公司历史、经营数据、渠道数据等。一目了然可以让我看到横向比较的结果,而且大大节省了自己一份一份翻年报的时间。(p3-5)
对于我特别关心的lphj,他进一步做了竞争优势的定性+定量分析,向我清楚的解释了老铺为什么出圈。不得不说很多点还是非常insightful的(p6)
同时,finGPT会提供详细的参考文献,方便我查阅具体信息的出处,而且他所用到的资料涵盖了券商研报、权威的财经媒体报道以及专家调研,信息源比我之前用过的很多AI产品都要全面。(p7)
报告形成过程中,逻辑是如何一步步推导的,参考了哪些资料,都有清晰呈现。(p8)每一步推导都像资深研究员一样形成详细工作笔记,这些笔记的价值也很高。
生成上面所有这些过程和结果,我只做了一件事,就是用大白话告诉他我想研究什么内容。
这个版本的Agent优势主要是可以自主处理复杂的投研任务,现在大多数所谓Agent是一个要什么给什么的固定流程实习生,FinGPT更像是一个会自主思考,搜罗各种相关信息,并且有深度投研逻辑框架的优秀实习生,会清晰地把他的思路、参考资料、输出结果呈现在你面前,对于初步了解一个行业或者公司非常高效。
有了这样的工具后,感觉投研效率大大上升。不过目前该功能正在内测中,仅面向机构投资者开放3000个名额,先到先得,有兴趣的小伙伴可以抓紧排队内测。
#Vibeinvesting#alphaengine#agent#AI#二级#投研#私募基金#买方#

研报速递
发表评论
发表评论: