






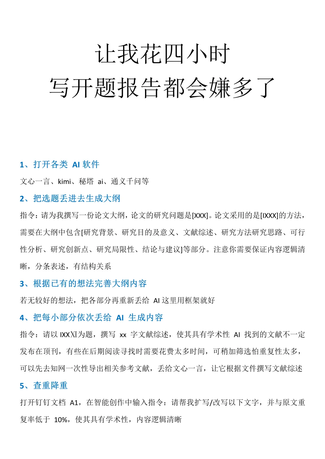
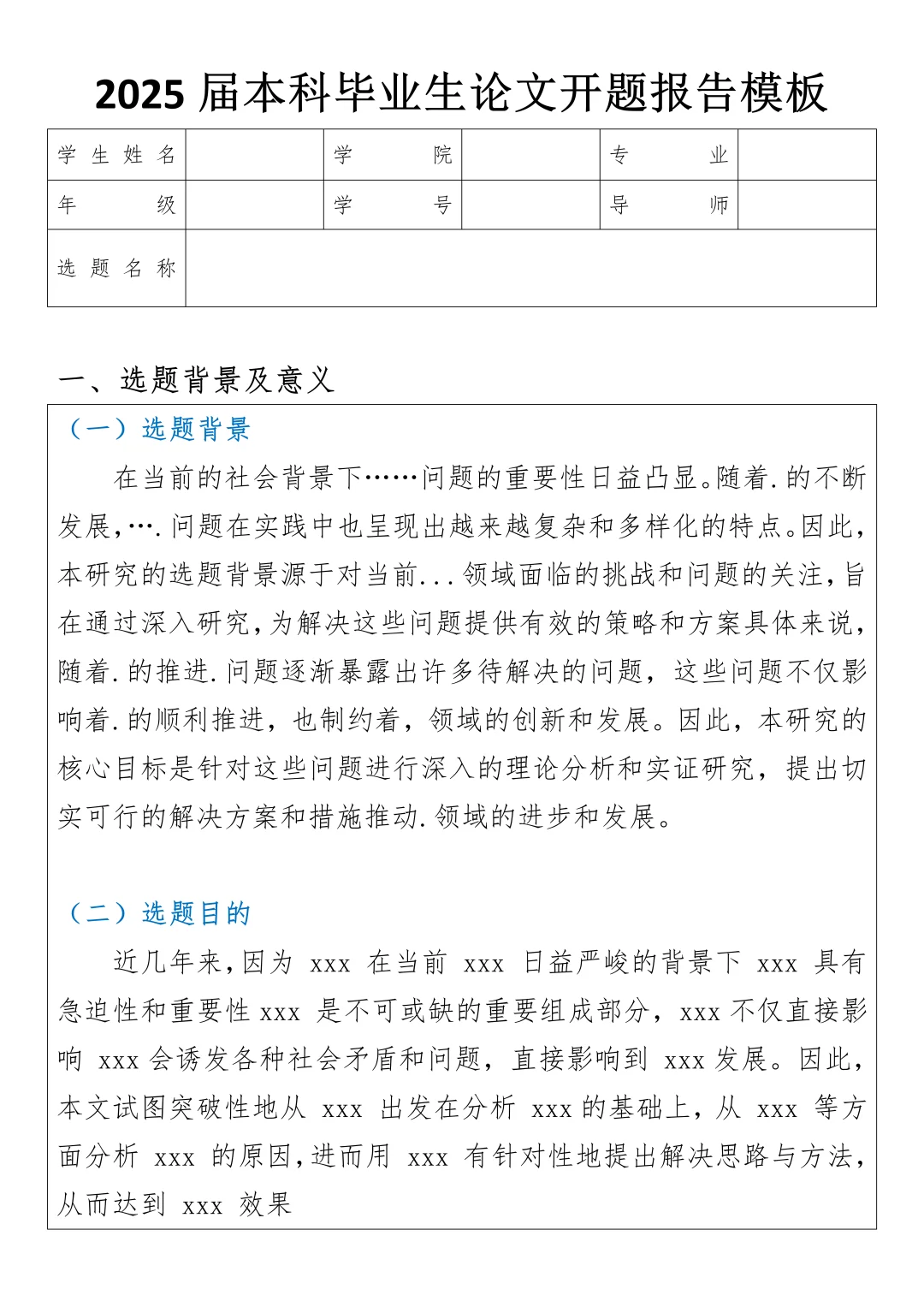
1️⃣选题背景、目的及意义
🎯(一)选题背景(300字以上)
要求:在什么样的背景下?研究对象是什么?为什么要研究这个选题?然后阐明选题着重解决哪些问题(讨论范围)。先写宏观背景,然后介绍企业背景,然后引入到本文的研究。
近年来,国际间***(贸易战、疫情),导致***(行业问题)。再加上***,企业***(盈利/招聘/外贸)等存在一定困难。本文所研究的企业为***,也受到了严重的影响,严峻的市场环境这给该企业的生存发展带来较大的压力与挑战。基于此,本文对于***企业***进行研究。基于以往学者相关理论,通过***方法,以提高企业***能力,改善***,增加***。
.
🎯(二)选题目的(300字以上)
要求:你要做什么?怎么去做?为什么这么做?
本文旨在对***及主要影响因素进行探究,结合现有相关理论研究,设计***及其影响因素的调研,分别从***、***等多个维度,调研分析对
***的影响作用,并从不同维度提出有针对性的对策建议,为企业经营管理者提高***、降低***提供参考。
.
🎯(三)选题意义(300字以上)
要求:分别从理论意义和实际意义角度,对你的选题进行价值性评
估,说清楚这篇论文将对理论产生哪些推动作用,或者对实践有什么指导意义。
💘1.理论意义:
例1:本文对于***理论及其发展进行了梳理,并且有助于***理论在实际中的应用。通过***方法,得出***结论,提供了有效的理论参考。
例2:采用…方法对……课题进行研究,有助于推动……的研究进展和……研领域,为后续的……研究,做好辅垫。
💘2.现实意义:
例1:利用……方法进行研究,有助于简化传统……方法的研究流程,与传统方法相比,本文提出的……方法,实用性更高,成本更低,效率更高,更适合大范围推广。
…
#毕业论文 #毕业论文 #毕业论文 #毕业论文 #毕业论文 #开题报告模板 #开题报告模板 #开题报告模板 #开题报告模板
🎯(一)选题背景(300字以上)
要求:在什么样的背景下?研究对象是什么?为什么要研究这个选题?然后阐明选题着重解决哪些问题(讨论范围)。先写宏观背景,然后介绍企业背景,然后引入到本文的研究。
近年来,国际间***(贸易战、疫情),导致***(行业问题)。再加上***,企业***(盈利/招聘/外贸)等存在一定困难。本文所研究的企业为***,也受到了严重的影响,严峻的市场环境这给该企业的生存发展带来较大的压力与挑战。基于此,本文对于***企业***进行研究。基于以往学者相关理论,通过***方法,以提高企业***能力,改善***,增加***。
.
🎯(二)选题目的(300字以上)
要求:你要做什么?怎么去做?为什么这么做?
本文旨在对***及主要影响因素进行探究,结合现有相关理论研究,设计***及其影响因素的调研,分别从***、***等多个维度,调研分析对
***的影响作用,并从不同维度提出有针对性的对策建议,为企业经营管理者提高***、降低***提供参考。
.
🎯(三)选题意义(300字以上)
要求:分别从理论意义和实际意义角度,对你的选题进行价值性评
估,说清楚这篇论文将对理论产生哪些推动作用,或者对实践有什么指导意义。
💘1.理论意义:
例1:本文对于***理论及其发展进行了梳理,并且有助于***理论在实际中的应用。通过***方法,得出***结论,提供了有效的理论参考。
例2:采用…方法对……课题进行研究,有助于推动……的研究进展和……研领域,为后续的……研究,做好辅垫。
💘2.现实意义:
例1:利用……方法进行研究,有助于简化传统……方法的研究流程,与传统方法相比,本文提出的……方法,实用性更高,成本更低,效率更高,更适合大范围推广。
…
#毕业论文 #毕业论文 #毕业论文 #毕业论文 #毕业论文 #开题报告模板 #开题报告模板 #开题报告模板 #开题报告模板

研报速递
发表评论
发表评论: