





🤔用了导师的方法,两天就写完开题报告啦,
💡我好像搞明白怎么写硕论开题报告了!附模板!写开题报告的存下吧😭
👉很难找全的\"保姆级\"开题报告写作模板,直接套用模板和里面的方法即可😯适用于MBA、EMBA、DBA、MPA、MPACC、MEM.MTA等在职研究生写开题使用!!本科生和全日制研究生也可以参考!
1️⃣研究背景(2000字左右)
2️⃣研究意义(1500字左右)
3️⃣文献综述(8000字左右)
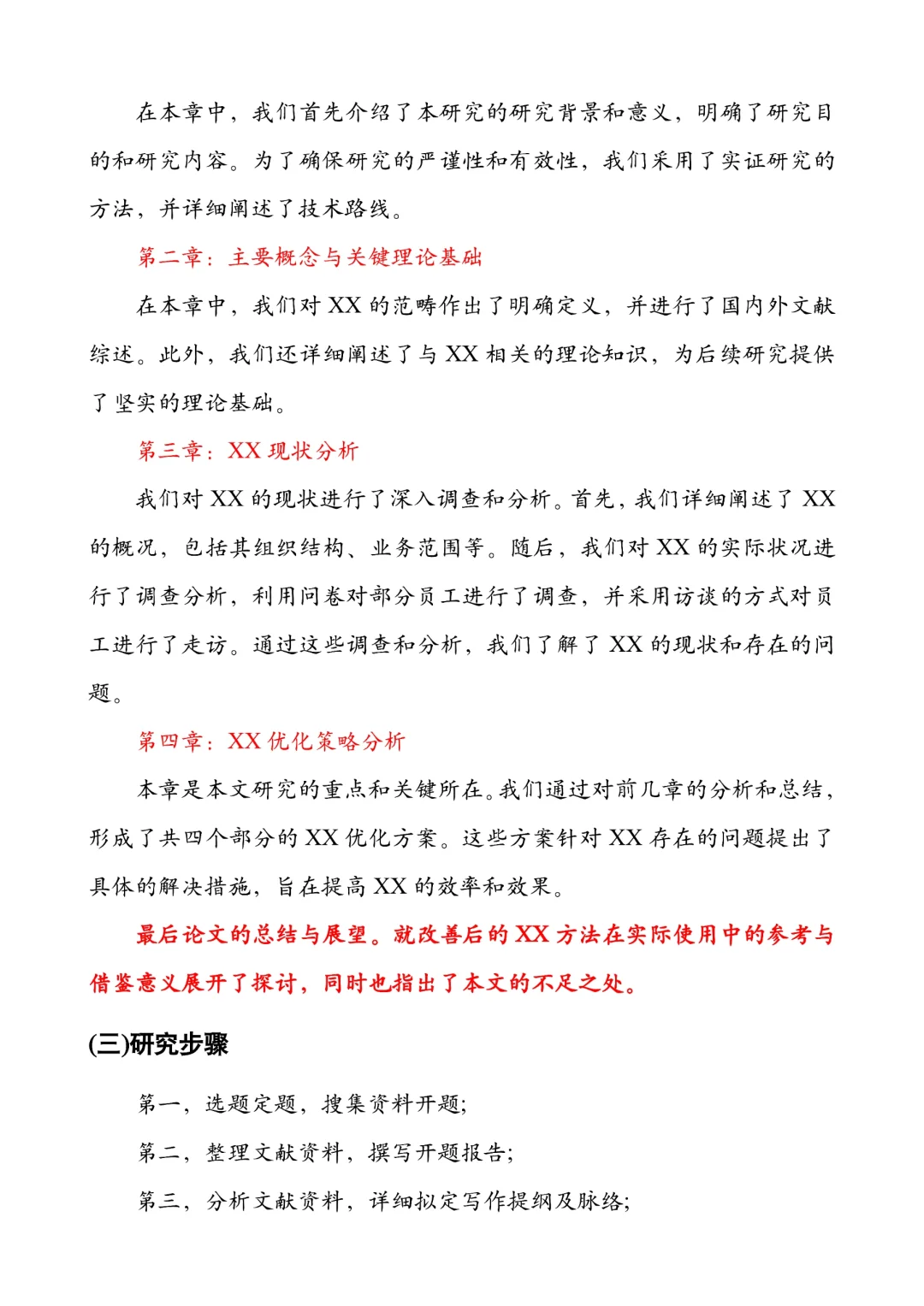
4️⃣研究内容(700字左右)讲一下论文每一章要写什四、么可以直接从第二章开始
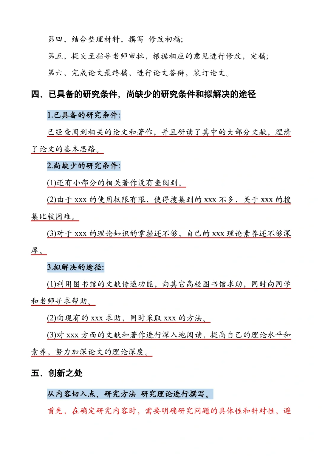
5️⃣研究重难点及解决方案(600字左右)
6️⃣研究方法与研究方案(2000字左右)
7️⃣研究创新点(400~600字)
8️⃣研究工作计划
9️⃣参考文献
#论文辅导 #硕士论文辅导 #论文指导 #硕士论文 #硕士论文写作 #硕士研究生论文 #硕士论文指导 #毕业论文辅导 #毕业论文辅导 #硕士开题 #硕士开题报告 #硕士论文开题报告 #硕士开题报告 #硕士开题报告怎么写 #硕士开题报告模板 #硕士开题报告技巧 #硕士开题写作
💡我好像搞明白怎么写硕论开题报告了!附模板!写开题报告的存下吧😭
👉很难找全的\"保姆级\"开题报告写作模板,直接套用模板和里面的方法即可😯适用于MBA、EMBA、DBA、MPA、MPACC、MEM.MTA等在职研究生写开题使用!!本科生和全日制研究生也可以参考!
1️⃣研究背景(2000字左右)
2️⃣研究意义(1500字左右)
3️⃣文献综述(8000字左右)
4️⃣研究内容(700字左右)讲一下论文每一章要写什四、么可以直接从第二章开始
5️⃣研究重难点及解决方案(600字左右)
6️⃣研究方法与研究方案(2000字左右)
7️⃣研究创新点(400~600字)
8️⃣研究工作计划
9️⃣参考文献
#论文辅导 #硕士论文辅导 #论文指导 #硕士论文 #硕士论文写作 #硕士研究生论文 #硕士论文指导 #毕业论文辅导 #毕业论文辅导 #硕士开题 #硕士开题报告 #硕士论文开题报告 #硕士开题报告 #硕士开题报告怎么写 #硕士开题报告模板 #硕士开题报告技巧 #硕士开题写作

研报速递
发表评论
发表评论: