👻【数据合规】全国数据资源调查报告 




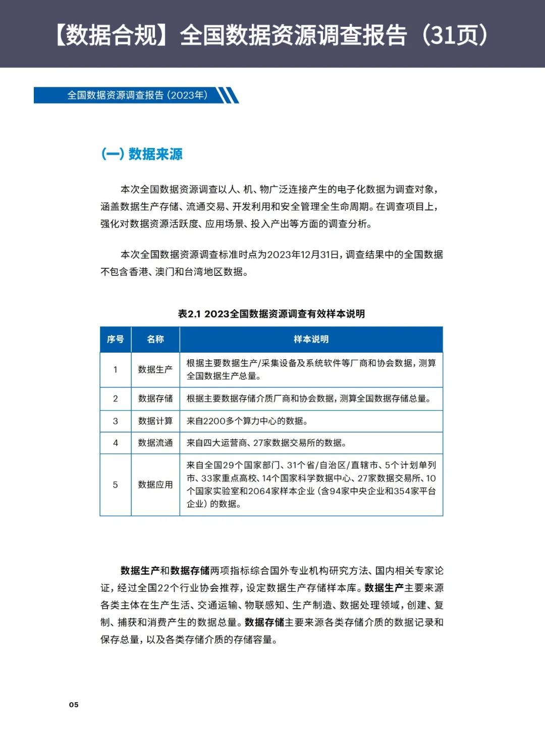
🌱宝子们,据2023年全国数据统计生产总量同比增长了22.44%,这份数据由20多位该领域专家论证。《全国数据资源调查报告》已经给大家准备好了,内容很新颖,快来一起康康吧~\n-\n💡 全 国 数 据 资 源 调 查 报 告:\n✅Part1:调 查 结 果\n✅Part2:工 作 方 法\n✅Part3:结 果 分 析\n......\n今天也要加油哦,一起成为更 好的合规人!\n企业合规师 #企业合规 #项目申报 #合规 #可行性研究报告 #企业合规师 #首席合规官 #律师 #法务 #审计 #企业合规师
猜你喜欢
-
上海市蒂艾孚网络科技有限公司
-
上海市蒂艾孚网络科技有限公司
-
上海市蒂艾孚网络科技有限公司
-
上海市蒂艾孚网络科技有限公司
-
上海市蒂艾孚网络科技有限公司
-
上海市蒂艾孚网络科技有限公司
发表评论
发表评论: