行业资讯

加入亿拓客·流量大师 撬动财富之门!!!

第23天|数分项目每日分享-Excel数据分析

wang 2025-10-13 行业资讯
第23天|数分项目每日分享-Excel数据分析

第23天|数分项目每日分享-Excel数据分析

第23天|数分项目每日分享-Excel数据分析

第23天|数分项目每日分享-Excel数据分析

第23天|数分项目每日分享-Excel数据分析

第23天|数分项目每日分享-Excel数据分析

第23天|数分项目每日分享-Excel数据分析

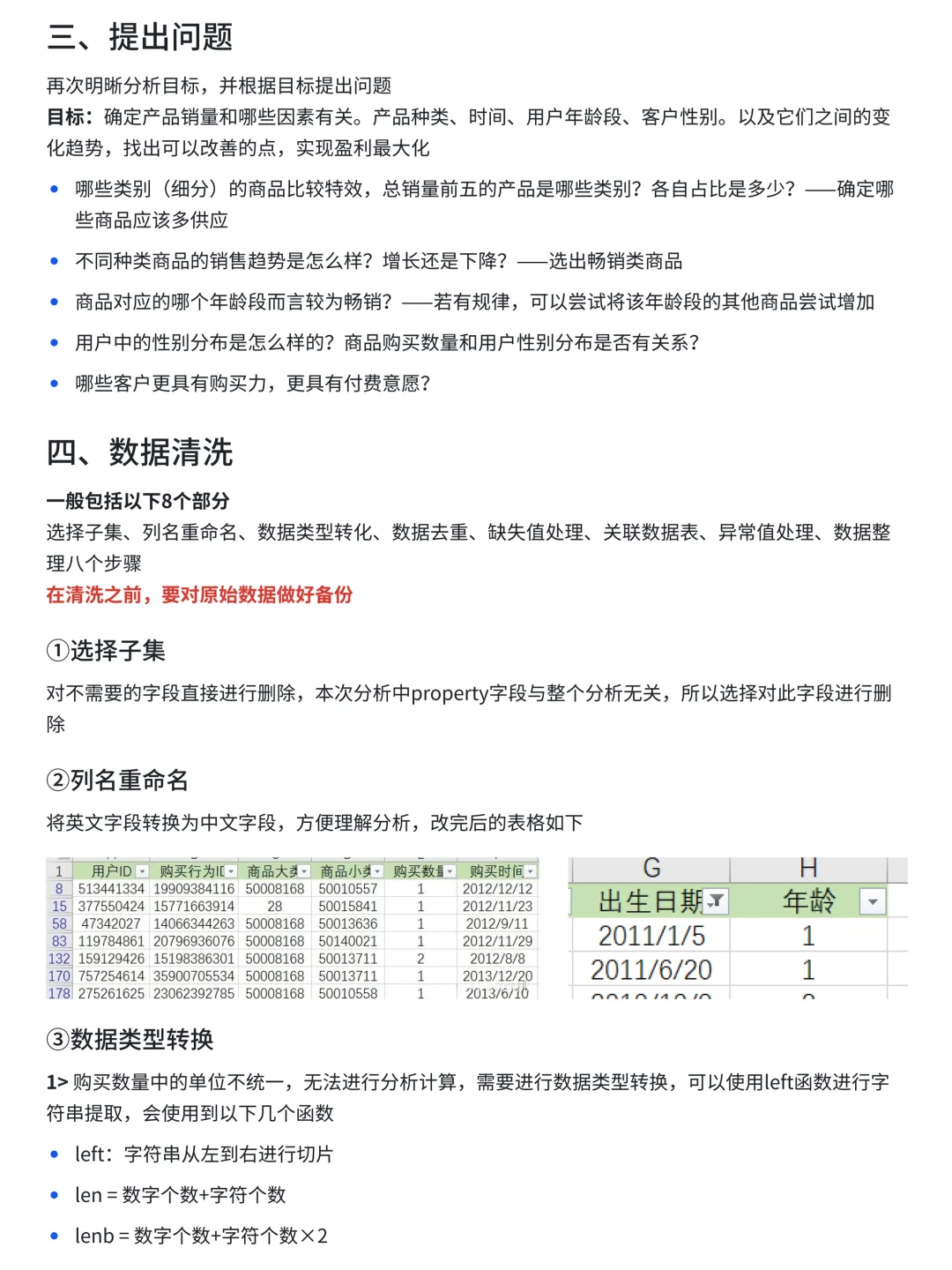
第23天|数分项目每日分享-Excel数据分析

第23天|数分项目每日分享-Excel数据分析

第23天|数分项目每日分享-Excel数据分析

第23天|数分项目每日分享-Excel数据分析

大家晚上好呀,今天分享的项目是通过Excel分析“淘宝母婴用品店的销售数据”,从而帮助商家实现盈利最大化。\n \n该项目的目标是确定产品销量和哪些因素有关。产品种类、时间、用户年龄段、客户性别。以及它们之间的变化趋势,找出可以改善的点。\n \n项目流程:\n一、明确目的\n二、理解数据\n三、根据目标提出问题\n四、数据清洗\n五、描述性统计\n六、数据可视化\n七、总结分析\n \n希望对大家有所帮助~\n#数据分析 #数据分析师 #数据分析我在行 #数据分析求职 #数据分析转行 #Excel #行业研究 #excel数据分析 #商业分析 #干货分享

猜你喜欢

发表评论

发表评论: