研报速递
首页
行业资讯
热门搜索
加入亿拓客·流量大师 撬动财富之门!!!
首页
»
行业资讯
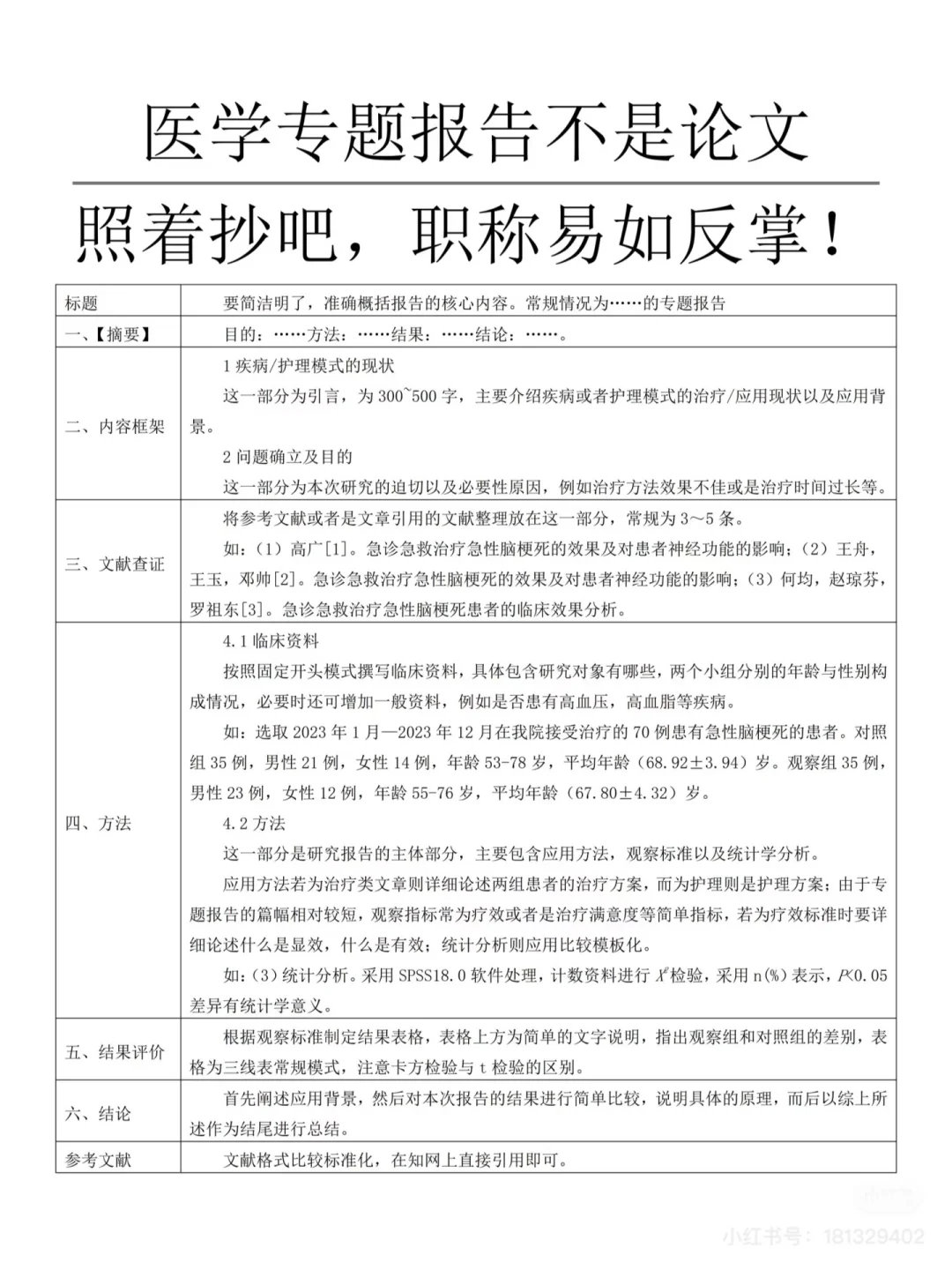
» 医学科普文,专题报告,原始数据,一条龙服务
行业资讯
加入亿拓客·流量大师 撬动财富之门!!!
医学科普文,专题报告,原始数据,一条龙服务
wang
2025-10-13
行业资讯
医学科普文,专题报告,原始数据,一条龙服务
上一篇:
国际象棋数据分析报告
下一篇:
大数据怎么处理??
猜你喜欢
国资券商香港子公司开展RWA业务可行性分析
上海市蒂艾孚网络科技有限公司
这家头部券商高管调整
上海市蒂艾孚网络科技有限公司
最新数据:五月券商金股+年度科研50强+公募基金重仓50强+净资产收益率50强+QFII重仓50强+销售毛利率50强+总资产报酬率50强!
上海市蒂艾孚网络科技有限公司
节后,耐心等待券商爆发
上海市蒂艾孚网络科技有限公司
2025各大低佣券商汇总,一文教你开通股票万一免5,万0.85免五证券!
上海市蒂艾孚网络科技有限公司
2026 香港券商账户开通全攻略|内地居民一站式开户,新手零踩坑!
上海市蒂艾孚网络科技有限公司
发表评论
发表评论:
取消回复
发表评论
发表评论: