







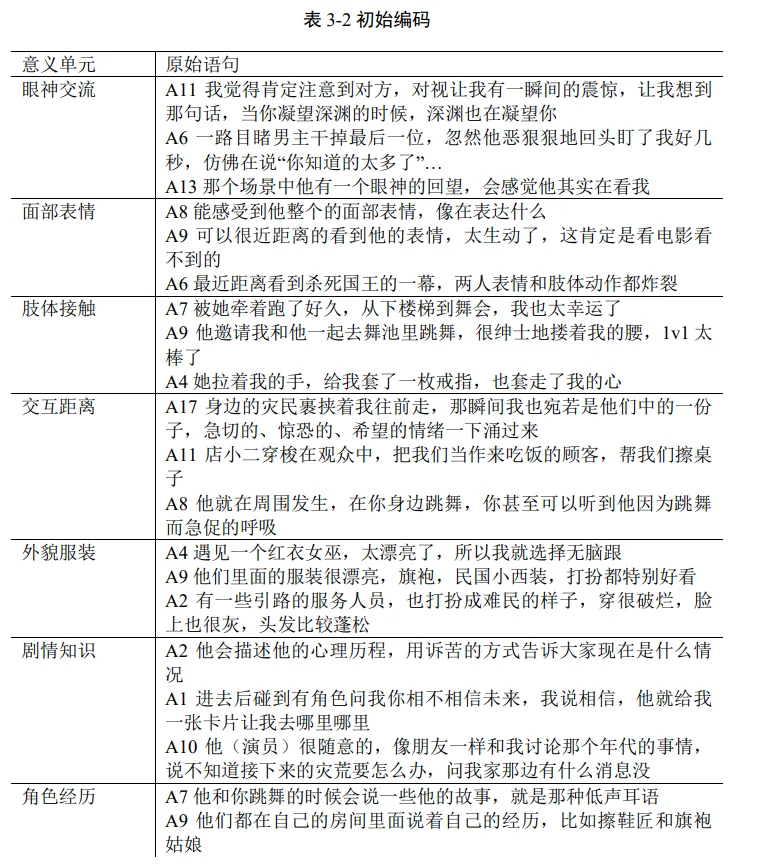
但我的研究有理论,也不用扎根呀。\n \n而且我看了无数篇硕士论文,但那些涉及访谈内容的,都没有在研究中说怎么处理了访谈内容,只是在论文主体内容上直接引用了访谈。\n \n我现在不知道该不该照老师说的做.....\n我不会nvivo,而且也马上要预答辩了,我怕没时间搞这些啊啊啊啊!\n \n帮帮孩子吧\n \n★★★二编:评论区momo老师提到的论文是:\n \n吴炫瑾.沉浸式旅游演艺中的互动体验对游客口碑传播意愿影响研究[D].西南财经大学,2023.DOI:10.27412/d.cnki.gxncu.2023.000044.\n \nb站上教这个的博主叫慧研格真。\n \n★关于什么是三级编码,不论用软件还是自己手编都遵循以下原则:\n \n三级编码:开放编码提炼初级意义单元,主轴编码整合意义群,选择性编码最终形成核心类属\n \n我贴了一下这篇论文中编码的表和解释,大家可以往后面翻一下,希望大家的毕业论文都顺利!后续内容例如饱和度验证之类的可以看论文,比较详细。\n \n三编求助!!!关于编码工具的选择!\n \n已经知道怎么用主题分析法了,但是我想知道我的文本量比较大且已经在excel表格里初步分好每个问题下的回答情况下,是手编快还是用nvivo软件快\n \n四编:更新一下编码时选择的方法!在P8\n \n五编:提一下为什么要编码\n \n质性研究里研究方法和数据处理方法是分别看的,以前我以为访谈法得出的内容直接放到论文里就行了。这几天看了文献才反应过来,访谈得出的内容就跟量化研究里,虽然用的是问卷调查法收上来的数据一样,你要用到论文里还是要进行处理。编码就是对访谈内容处理,主题分析法和扎根理论是根据你不同的研究目标选择的。比如你要验证已有的理论在新现象中的模式,就用主题分析,但如果是你没有理论,你就要用扎根理论,把找出编码之间的关系。这样你的论文才有说服力。\n \n简而言之,访谈法是研究方法,主题分析/扎根理论是对访谈得到的内容进行数据处理的方法。\n \n六编:提一下主题分析里的编码流程\n \n主题分析法里本身研究者就是研究工具,主观肯定是无法避免的。我理解的 主题分析的编码 ,是先对句子提取意义单元(初级编码也就是论文的小论点,原始访谈是论据),然后再把同类的意义单元放在一起,提取出能概括它们的特征,这个就是语义主题(也就是你论文二级标题),然后再对语义主题上升到理论上的概括,这个就是潜在主题(论文的结构一级标题)。最后的核心主题就是你的论文标题,能够抽象出一个理论观点这样。

研报速递
发表评论
发表评论: