




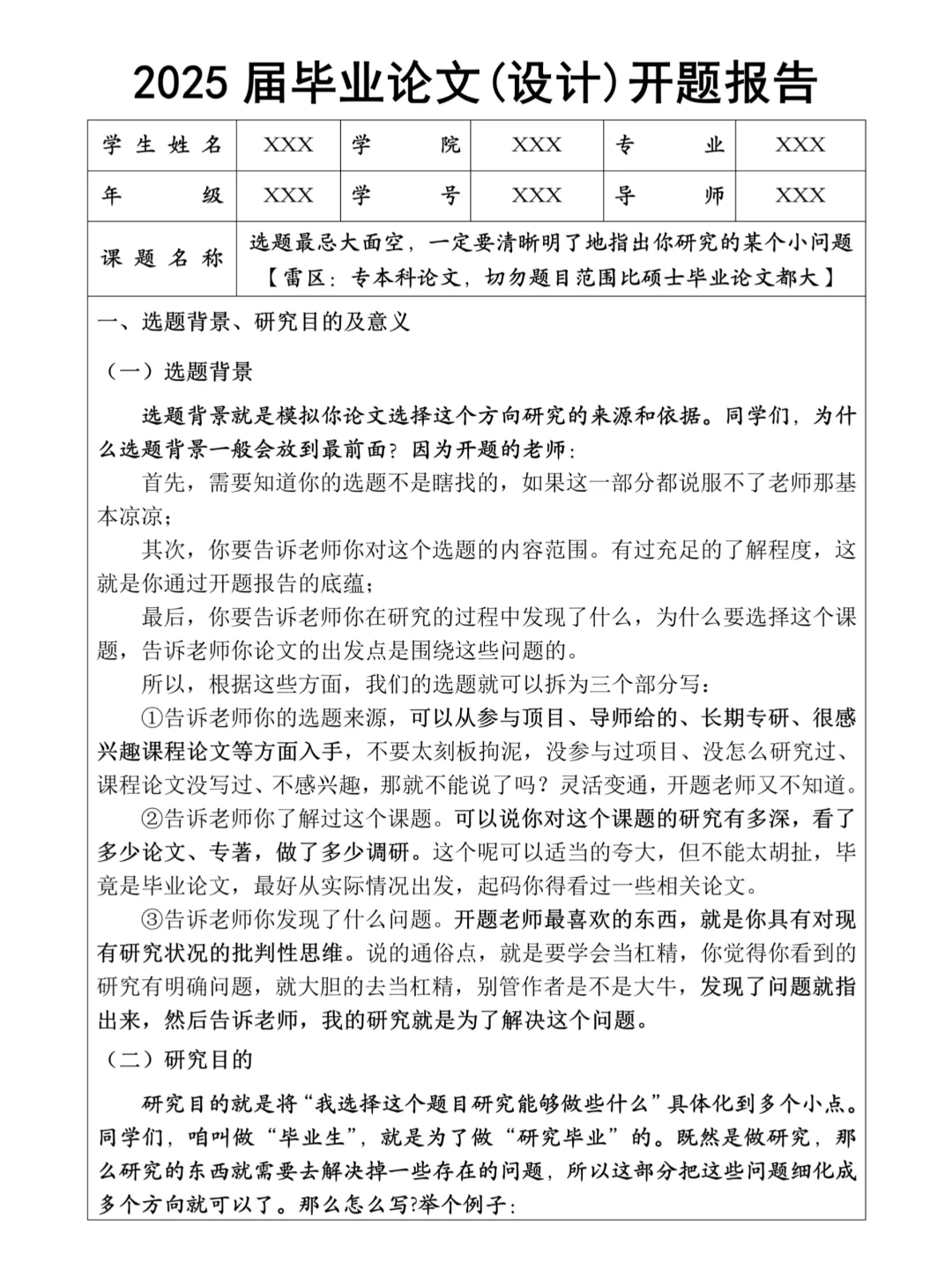
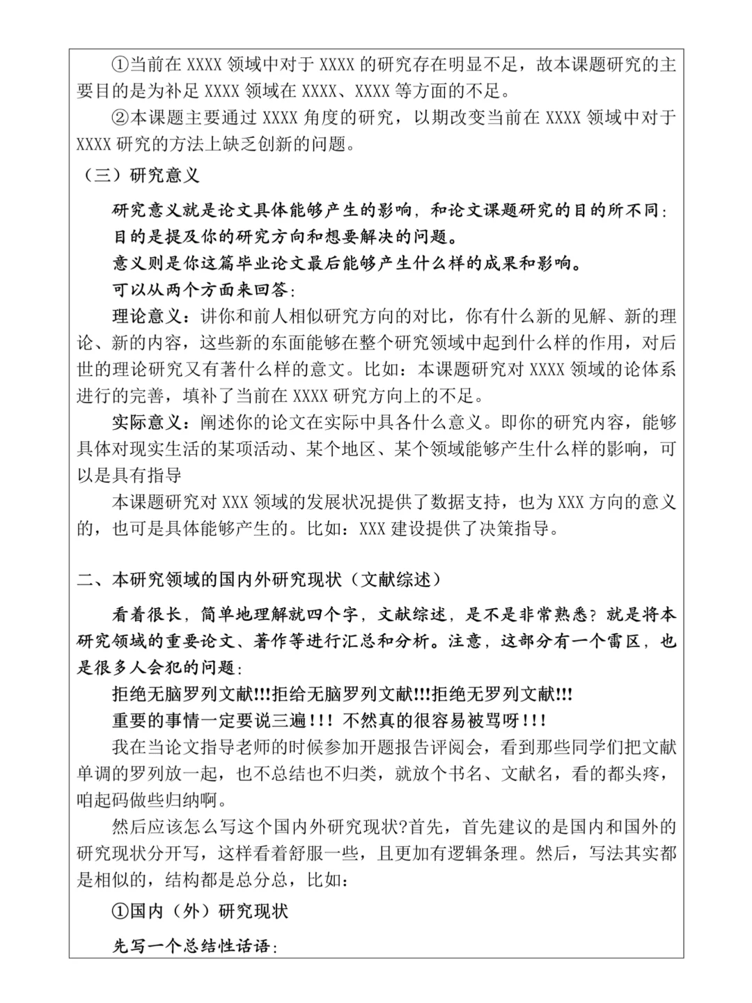
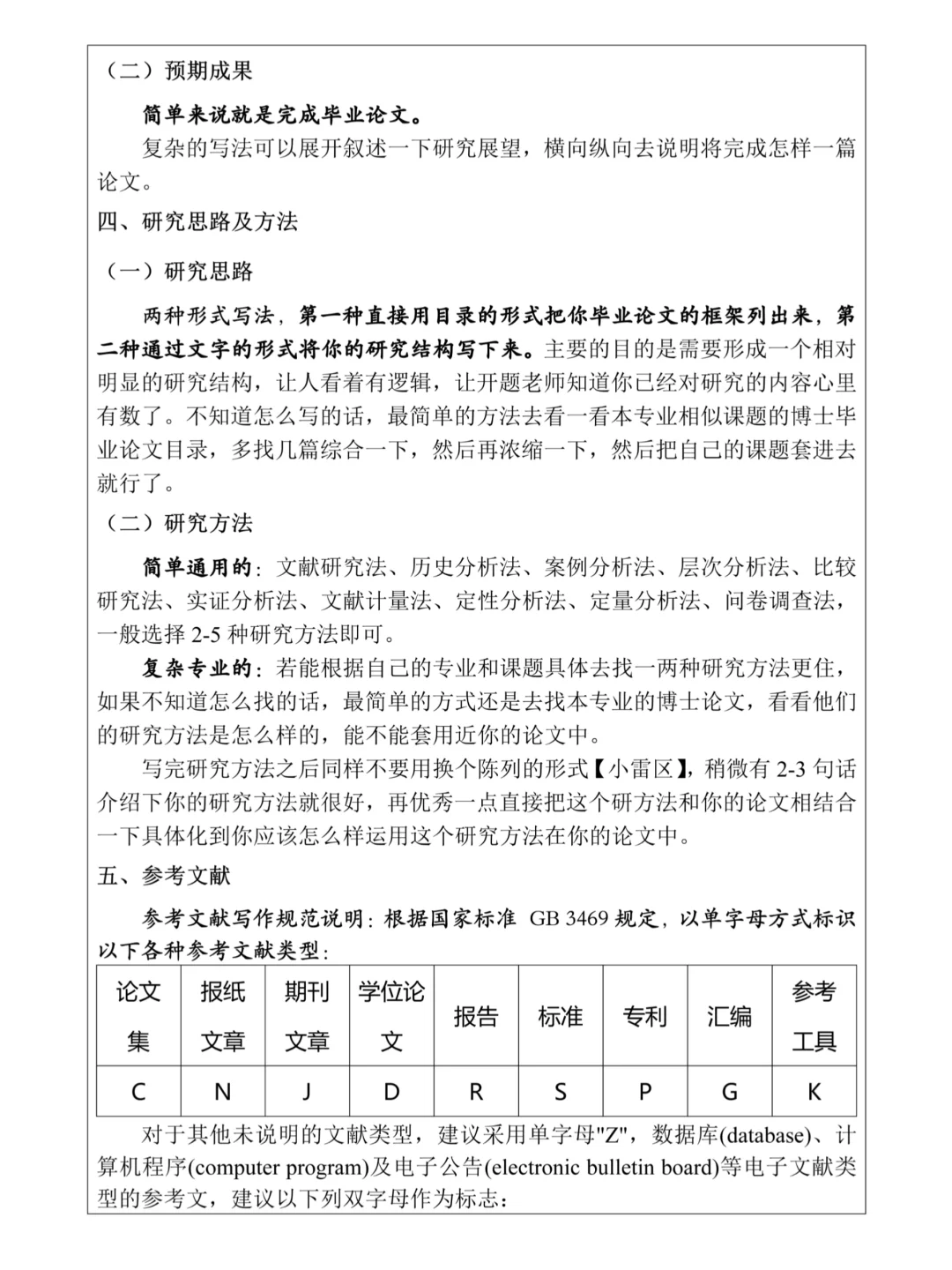
开题报告怎么写✍️\n一、选题背景、研究目的及意义\n✔️选题背景就是模拟你论文选择这个方向研究的来源和依据。\n✔️研究目的就是将“我选择这个题目研究能够做些什么”具体化到多个小点。\n✔️研究意义就是论文具体能够产生的影响,可以从两个方面来回答:理论意义+实际意义\n二、国内外研究现状(文献综述)\n①你需要将相似观点的文章进行提炼和分类,并总结他们的研究成果以及研究不足。如果有一些文献年限差别较大,也可以指出。\n②文献综述的内容要充分,整个写下来两三页肯定要,这个是你能够通过开题报告最大的佐证,因为你给开题老师们证明了你充分研究过了这个课题。这部分写的越充分,通过率越高。\n三、课题的主要创新性及预期成果\n(一)创新性\n①研究视角的创新\n②研究方法的创新\n③研究内容的创新\n(二)预期成果\n复杂的写法可以展开叙述一下研究展望,横向纵向去说明将完成怎样一篇论文。\n四、研究思路及方法\n(一)研究思路\n两种形式写法,第一种直接用目录的形式把你毕业论文的框架列出来,第二种通过文字的形式将你的研究结构写下来。\n(二)研究方法\n文献研究法、历史分析法、案例分析法、层次分析法、比较研究法、实证分析法、文献计量法、定性分析法、定量分析法、问卷调查法,一般选择2-5种研究方法即可。\n五、参考文献\n①做好分类\n②格式统一\n③数量高于20个\n六、研究进程计划与时间安排\n#开题报告 #论文选题 #开题 #论文写作 #论文开题攻略 #研究生论文 #论文初稿 #论文 #毕业论文 #硕士论文选题 #论文初稿怎么写 #写论文 #本科论文 #本科毕业论文 #硕士毕业论文 #毕业论文初稿 #SCI论文 #开题报告模板 #开题报告写作 #论文开题报告模板 #2025年开题报告 #开题报告怎么写

研报速递
发表评论
发表评论: