



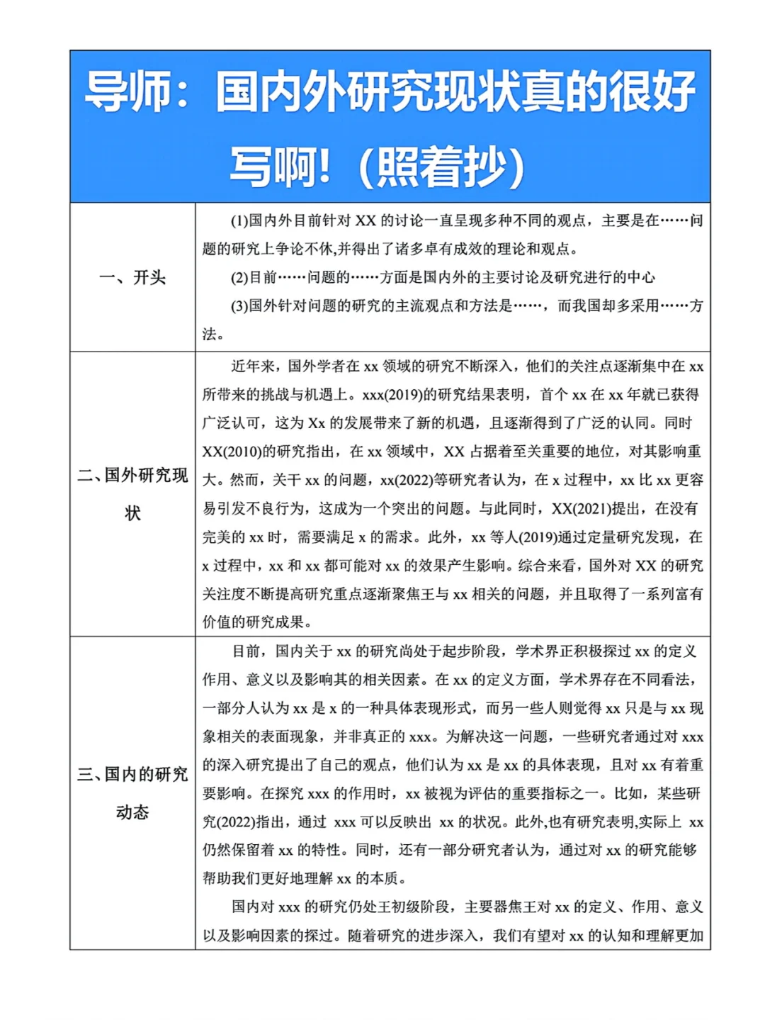
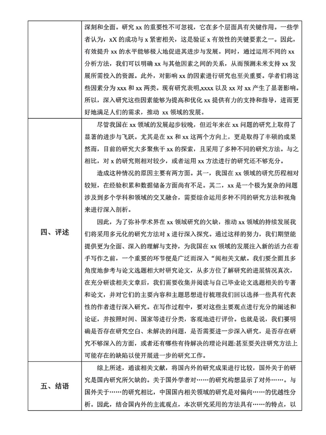
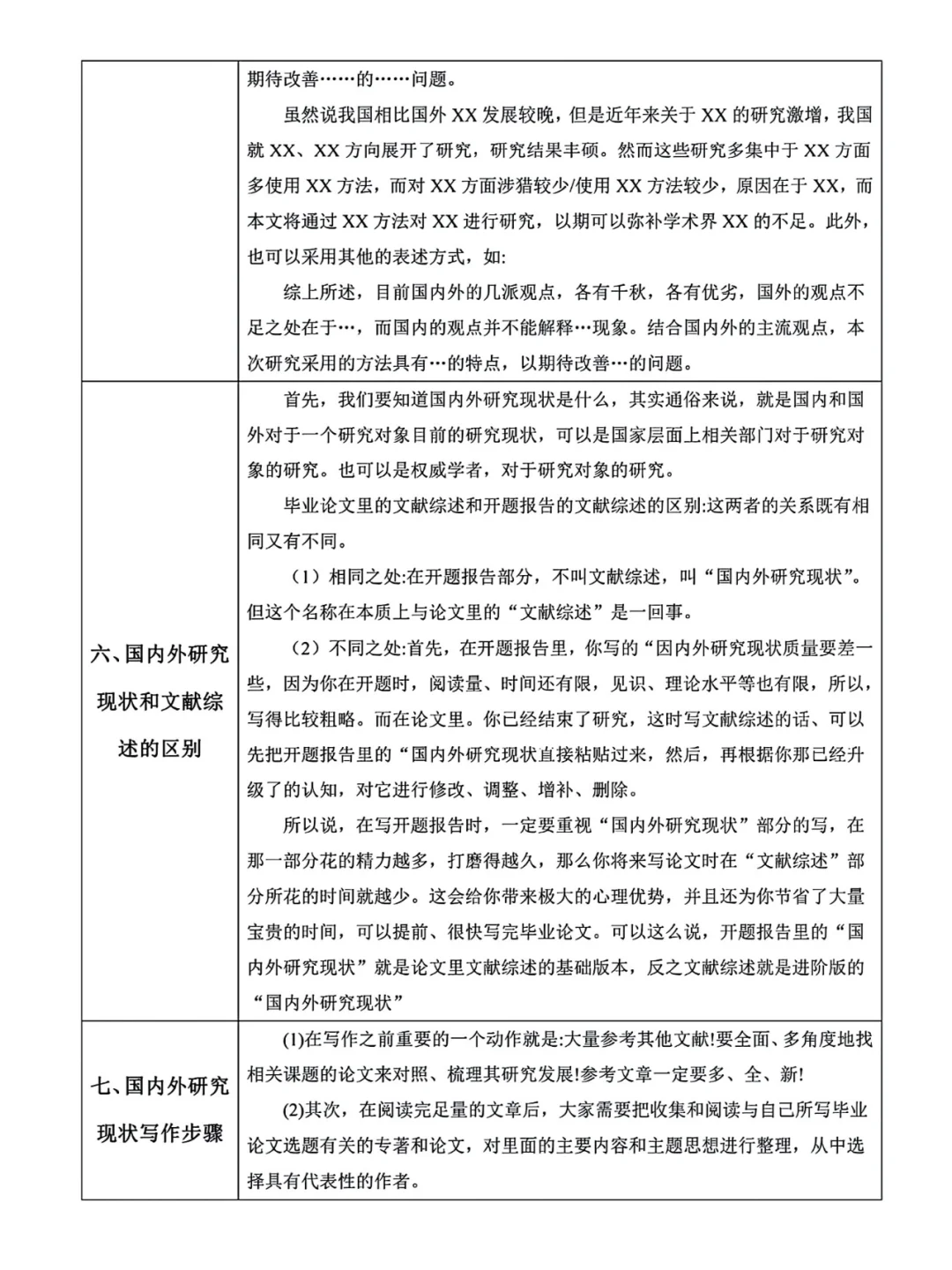
👏👏写国内外研究现状时,可以参考以下步骤:\n📢确定研究对象:首先要明确自己要写的研究对象,比如是某个领域内的一个概念、理论、方法等。\n📢搜集文献:在确定研究对象后,需要搜集相关的文献资料。可以通过各种数据库、图书馆、学术搜索引擎等途径进行搜索,找到与研究对象相关的文献。\n📢筛选文献:在搜集到大量文献后,需要对这些文献进行筛选,选择与研究对象相关性高、质量可靠的文献进行深入研究。\n📢分析文献:对筛选出的文献进行仔细阅读、分析,总结出研究对象的国内外研究现状,包括已有研究成果、研究进展、研究不足之处等。\n📢撰写报告:在分析文献的基础上,根据自己的研究目的和要求。\n \n#硕士论文 #硕士论文写作 #国内外研究现状 #国内外研究现状怎么写 #论文写作 #硕士论文选题 #毕业论文选题 #硕士论文开题答辩 #开题报告 #开题报告真的麻了

研报速递
发表评论
发表评论: