
















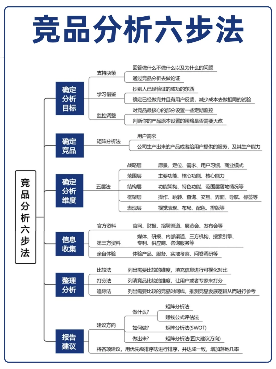
📝竞品分析可以从6个步骤来进行:\n.\n1️⃣明确目标🎯\n目标确立直接关系后续竞品选择、分析思路和结论的输出。\n.\n2️⃣选择竞品📑\n一般可以用“寻找——划分——挑选”这三个步骤选出相对合适的竞品。\n.\n3️⃣确定分析维度📊\n从产品视角、用户视角和产品分析框架中选几个角度来分析。\n.\n4️⃣收集竞品信息🔍\n通过各种渠道尝试收集信息。\n.\n5️⃣信息整理与分析📋\n运用各种工具进行对产品信息的整理和分析\n.\n6️⃣总结报告📝\n撰写一份结构清晰的竞品分析报告。\n#产品经理 #AI产品经理 #互联网产品经理 #竞品分析 #竞品分析模板 #竞品分析怎么写 #竞品分析报告 #产品经理入门 #快速转行做产品经理

研报速递
发表评论
发表评论: