

















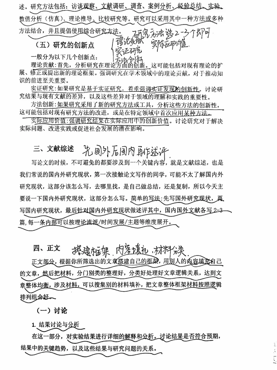
刚写完3万字论文,这套压箱底的方法真的能救命!跟着做就完事了!\n.\n🕒 第1-2小时:抄作业准备\n❶ 直接上知网搜5篇硕士论文+8篇核心期刊(别纠结,下载量高的直接冲)\n❷ 把目录有用的部分标黄,结论部分标绿(就像划重点那样)\n❸ 直接扒1篇最顺眼的目录当模板(别不好意思,大家都是这么干的)\n.\n🕒 第3小时:搭骨架\n❶ 把标绿的研究结论套到自己的目录里\n❷ 每章节需要什么案例/数据,直接翻之前标的黄色部分\n❸ 技术路线和研究背景部分,把3篇论文的说法拼在一起(记得改语序!)\n.\n🕒 第4小时:填肉阶段\n❶ 研究背景直接搬运文献里的行业数据(改年份+调整表述)\n❷ 研究意义部分用这个公式:\n「前人研究不足+本课题创新点+实际应用价值」\n❸ 文献综述部分直接按时间顺序排列(张三(2020)发现...李四(2022)提出...)\n.\n🕒 第5-6小时:疯狂输出\n❶ 正文部分哪里不会写,就翻之前下载的论文对应章节\n❷ 案例直接截图放进去(表格自动生成网站:tablesgenerator.com)\n❸ 实在凑不够字数?把「一方面...另一方面」「不仅...而且」这种水话用起来\n.\n🕒 第7小时:美颜时间\n❶ 字号行距直接照抄学校范文(千万别自己发挥)\n❷ 用Word「查找替换」功能批量改标点(特别是中英文逗号!)\n❸ 参考文献用知网「导出引用」功能自动生成(别手打!)\n.\n🕒 第8小时:交差前必做\n❶ 把摘要和结论调成首尾呼应(导师最爱看这个)\n❷ 重点检查致谢部分有没有导师名字写错(血泪教训!)\n❸ 文件名改成:学号_姓名_导师看了不敢骂版.doc\n.\n#毕业论文初稿 #硕士毕业论文 #毕业论文初稿模板 #毕业论文初稿框架 #本科毕业论文 #初稿 #论文初稿 #论文 #论文初稿怎么写 #研究生论文

研报速递
发表评论
发表评论: