研报速递
首页
行业资讯
热门搜索
加入亿拓客·流量大师 撬动财富之门!!!
首页
»
行业资讯
» 智慧医疗行业研究报告
行业资讯
加入亿拓客·流量大师 撬动财富之门!!!
智慧医疗行业研究报告
wang
2025-10-09
行业资讯
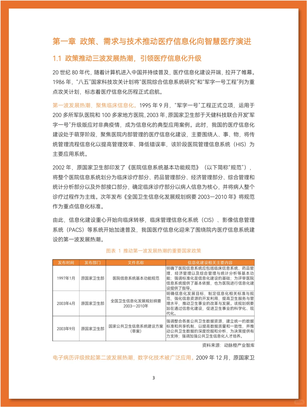
智慧医疗行业研究报告
#智慧医疗
#智慧医院
#互联网医院
#互联网医疗
#电子病历
#数字医疗
#医疗大数据
#真实世界研究
#数据资产
#临床数据管理
上一篇:
中药 全景图谱~1天1条产业链拆解
下一篇:
2025情绪经济行业研究报告悦己消费市场
猜你喜欢
巴韭特实盘记录01.27:券商补跌,持仓不动
上海市蒂艾孚网络科技有限公司
90年老牌券商靠FPS游戏“返老还童”:电竞如何重塑金融品牌认知
上海市蒂艾孚网络科技有限公司
4.89亿“萝卜章”惊天骗局:当银行、券商沦为诈骗犯的“通道”,谁该承担最终代价?
上海市蒂艾孚网络科技有限公司
受够了难用的券商接口?2026年,我们终于等来了行情数据界的“Stripe”
上海市蒂艾孚网络科技有限公司
上证早知道|芯片涨价,最高80%;头部券商业绩预告,净利暴增115%
上海市蒂艾孚网络科技有限公司
急聘-无套路直投信息-券商实习|银泰证券投行实习生-有留用(工作地点:北京)
上海市蒂艾孚网络科技有限公司
发表评论
发表评论:
取消回复
发表评论
发表评论: