

















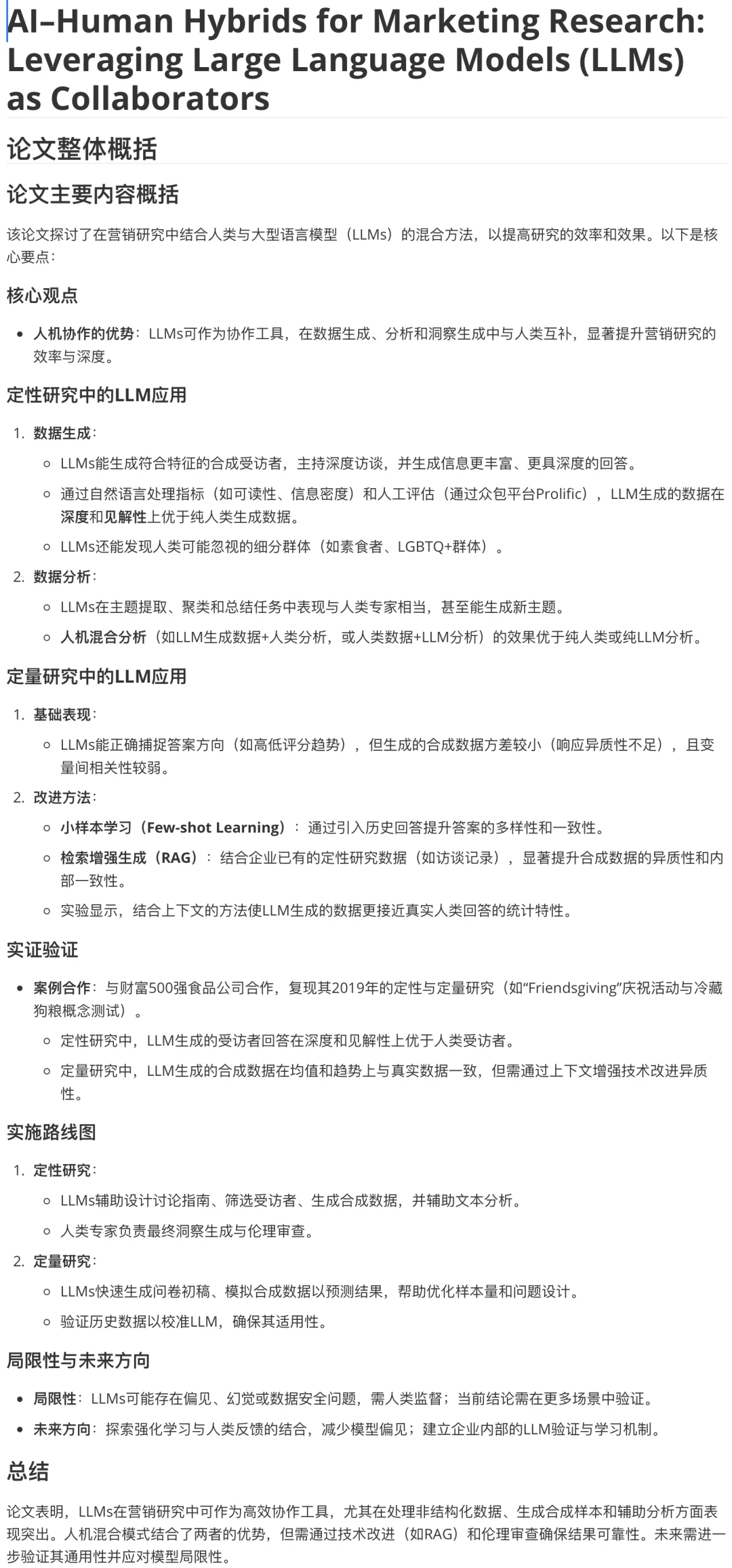
✨AI与人类协作搞市场调研,这篇论文玩出新高度!✨\n最近读了一篇超有意思的论文,研究如何用大语言模型(LLMs)和人类合作搞市场调研,发现AI不仅能当“工具人”,还能当“神队友”!核心结论一句话:人机混合模式,效率+深度双赢💡\n定性研究:AI化身“虚拟受访者”\n传统深度访谈费时费力?论文发现,让LLMs生成合成受访者,回答居然比真人更有深度和洞察力😯!比如模拟素食者或LGBTQ+群体,连人类容易忽视的细分需求都能挖出来。AI还能当“主持人”主持访谈,甚至实时追问细节(比如“请详细说说你的经历”📝)。不过,纯AI生成的回答可读性稍低,但信息密度更高,专家评估后直呼“学到了”🎯\n定量研究:数据生成有短板?技术来补!\n用LLMs生成调查问卷数据,方向性趋势(比如高低评分)和人类数据一致,但答案太“中庸”,方差小、多样性不足😥。这时候,论文祭出两大法宝:\n1️⃣ 少样本学习:给AI看几个真人回答示例,生成的数据立马多样又靠谱;\n2️⃣ RAG检索增强:结合企业数据库或历史访谈,让AI的回答更贴近真实消费者心理📊\n实验证明,这些技术能把合成数据的“机械感”压到最低,连态度相关性(比如“健康成分”和“高质量”的关联)都能接近人类模式!\n实战案例:复刻500强企业研究\n作者和某食品巨头合作,用GPT-4复现其2019年的“Friendsgiving”节日调研。结果发现:\n定性部分,AI生成的回答在情感洞察上更细腻,帮企业找准了年轻群体的“自选家人”社交需求👨👩👧👦;\n定量部分,合成数据均值匹配真实结果,但高频消费预测有偏差。不过加入RAG后,数据质量直接拉满✅\n人机分工秘籍:AI打辅助,人类做决策\n论文给出一套超实用的协作路线图🚀:\n设计阶段:AI快速生成问卷初稿,人类优化逻辑和创意;\n数据阶段:AI生成合成数据预测试验结果,省掉不必要的真人调研;\n分析阶段:AI处理海量文本,人类专注解读深层洞察🔍\n关键原则:重复劳动丢给AI,复杂判断留给专家!\n局限与未来:偏见和幻觉咋解决?\nAI也不是万能❌——训练数据里的性别/文化偏见可能影响结果,生成“幻觉”答案的风险也存在。作者建议用人类反馈强化学习(RLHF)给AI“价值观校准”,同时企业要建立内部验证机制,不能无脑依赖模型~\n#毕业论文 #市场营销 #顶刊 #UTD24 #大语言模型 #chatgpt #社科 #经济 #管理

研报速递
发表评论
发表评论: