
采写:南都·湾财社
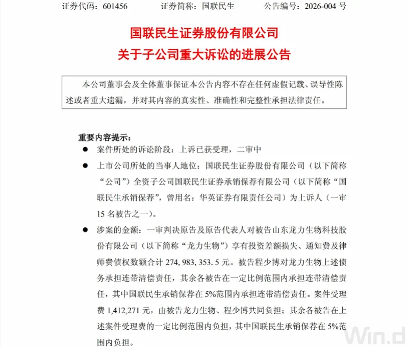
1月28日晚,国联民生(601456.SH)发布公告称,其全资子公司国联民生证券承销保荐有限公司(原华英证券,以下简称“国联民生承销保荐”)就此前证券虚假陈述责任纠纷一案的一审判决提起上诉,近日已收到山东省高级人民法院送达的《受理案件通知书》,案件进入二审程序。
综合此前公告来看,2025年8月,山东龙力生物科技股份有限公司(简称“龙力生物”)证券虚假陈述责任纠纷一审判决结果出炉。龙力生物、国联民生承销保荐等被告人被判向1618名原告赔偿超2.74亿元,其中国联民生承销保荐被判承担5%以内的连带赔偿责任。
而在28日的公告中,国联民生承销保荐则认为,其行为不满足证券虚假陈述侵权责任的多个构成要件,不应承担赔偿责任。

来源:国联民生
据悉,龙力生物于2011年7月28日在深交所中小板上市,隶属农林牧渔行业板块,乃是昔日“生物燃料第一股”。
2018年1月19 日,“龙力生物”因被实施其他风险警示,变更为“ST龙力”;2020年6月1日,深交所决定对“ST龙力”终止上市,进入退市整理期,股票名称变更为“龙力退”。2020年7月,“龙力退”在深交所正式退市,现转为在全国中小企业股份转让系统挂牌转让。
退市背后,是龙力生物尤为突出的系统性造假,且曾因此被证监会点名。2021年1月,证监会指出,龙力生物2015年至2017年上半年为虚增公司利润,定期通过删改财务核算账套实施造假;决定对龙力生物处以60万元罚款;对时任法定代表人、董事长、公司实际控制人程少博处以罚款合计150万元,对18名责任主体开出的罚款金额累计338万元。
退市不等于“脱责”。2022年起,针对龙力生物的追索被正式提上日程。据悉,李立群等1628名投资者为原告,诉讼请求为:判令龙力生物赔偿各原告的投资差额损失、佣金及印花税损失等;判令程少博等12名自然人、华英证券、立信所承担连带赔偿责任。
时隔3年,这场历经数年的集体诉讼终于在2025年8月迎来一审判决。
根据济南市中级人民法院一审判决,1618名原告共计对龙力生物享有投资差额损失债权2.74亿元、律师费债权80.9万元;五名原告代表人还对龙力生物享有通知费债权8.06万元。被告程少博对龙力生物上述债务承担连带清偿责任,其余各被告在一定比例范围内承担连带清偿责任。
中介机构方面,国联民生证券承销保荐有限公司在原告各项损失5%的范围内承担连带赔偿责任,立信所在原告各项损失30%的范围内承担连带赔偿责任,于该判决生效之日起三十日内支付。
而对上述判决结果,国联民生承销保荐并未认同。国联民生在1月28日晚的公告中称,国联民生承销保荐的行为不满足证券虚假陈述侵权责任的多个构成要件,不应承担赔偿责任。



研报速递
发表评论
发表评论: