
2025 年,全国房地产市场整体延续调整态势。二季度以来新房销售边际转弱,二手房市场持续“以价换量”,市场整体仍处于“止跌回稳”过程中。家居市场表现如何?中指研究院对全国300个重点城市的精装开盘和部品配套持续进行监测,本文主要针对2025年全国商品住宅开盘量、开盘结构、部品配套、部品品牌等方面对家居市场发展趋势进行总结和展望,旨在通过中指数据解读,帮助用户更好的了解市场,助力家居企业营销及管理决策。

政策:中央定调“着力稳定房地产市场”,大力发展装配式建筑,鼓励绿色低碳建造,促进家居产品消费升级
2025 年,随着房地产市场形势的变化,中央对房地产的定调也出现阶段性调整,年末中央经济工作会议定调“着力稳定房地产市场”。根据中指监测,2025 年全国有超 230 省市(县)出台政策约 630条,基于多数城市已全面放开限制性政策,政策优化频次较 2024 年有所下降。从政策优化方向上看,2025 年各地主要围绕激活需求、优化供给两方面落地具体举措。

表:2025年全国地产精装修政策汇总

数据来源:中指数据CREIS、中指研究院综合整理
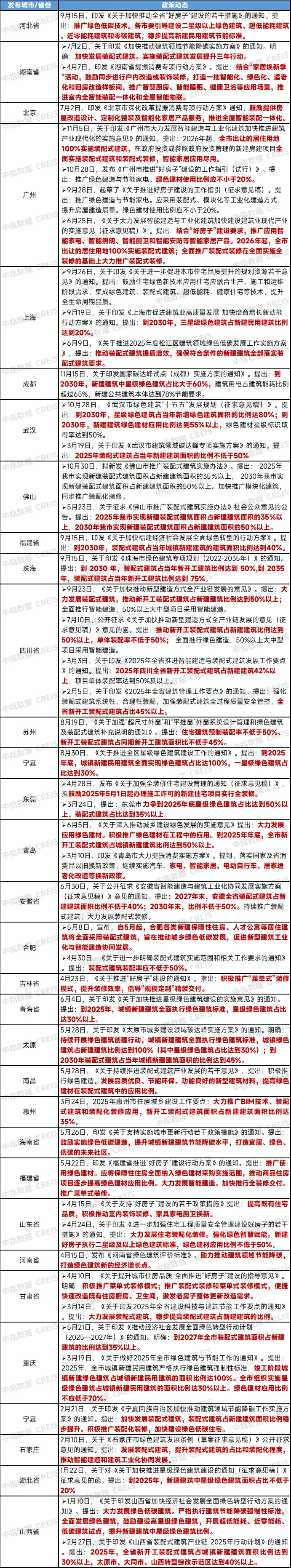
地方城市精装政策持续跟进,鼓励实施绿色低碳建造。根据中指监测统计,2025年与“碳达峰”、“绿色建筑”、“智能建造”、“绿色建材”、“装配式”、“全装修”、“以旧换新”、“好房子”等家居相关的政策法规、部发文件、征求意见、通知公告累计近200余条,其中,河北省、山东省、福建省、四川省、北京、上海、广州、重庆、青岛、成都、武汉等多省市均出台政策方案,旨在倡导大力发展智能建造和装配式建筑,推动好房子建设向智能化、数字化、品质化方向发展。鼓励实施绿色低碳建造,提升城镇新建建筑节能降碳水平,打造宜居、绿色、低碳的未来社区。
表:地方城市(部分重点城市)精装修政策汇总

数据来源:中指数据CREIS、中指研究院综合整理

开盘:2025年开盘量同比小幅下降3.0%,精装率同比持平
➤开盘:2025年精装开盘总量同比小幅下降3.0%,四季度同比降幅缩小
根据CREIS中指数据统计,2025年全国精装修楼盘开盘数量为972个,同比下降3.0%;精装修房源套数为58.2万套,同比下降13.3%,四季度同比降幅缩小。


数据来源:中指数据CREIS
精装修房源主要集中在二线城市,占比为48.6%,较去年同期下降1.7个百分点;一线和三四线城市占比分别为28.0%和23.4%,占比较去年同期分别下降0.9个和0.6个百分点。从大区分布看,主要集中在华南和华东区域,占比分别为38.5%和31.7%。


从具体城市分布看,精装开盘量最多的是广州,达5.14万套。深圳、成都次之。精装开盘量TOP10城市平均套数为3.27万套。
表:2025年精装开盘量TOP10城市

数据来源:中指数据CREIS
➤精装开盘主要集中在1-2万、2-3万、5万元以上价格段,装修标准多为中档装修
2025年精装开盘主要集中在1-2万元、2-3万元、5万元以上价格段,其中1-2万元、2-3万元以上价格段占比较去年同期分别提高2.01个、1.89个百分点,3-4万元、4-5万元价格段占比分别下降1.43个和2.39个百分点。

数据来源:中指数据CREIS
装修标准多为中档装修(即2000-5000元/平米装修标准),占比为61.2%,较去年同期占比下降2.4个百分点;低档装修(2000元/平米以下装修标准)占29.4%,占比较去年同期提高1.9个百分点。

数据来源:中指数据CREIS
➤整体精装率同比基本持平,华南区域精装率最高,超过5成
2025年,全国精装修楼盘平均精装率为27.17% ,比去年同期下降0.48个百分点。其中一线城市、二线城市、三四线城市平均精装率分别为90.9%、34.2%和11.9%,较去年同期分别下降0.9个、1.7个、0.6个百分点。
从大区分布看,华南区域平均精装率超过5成,达57.2%;其次是华东区域平均精装率为34.2%。


数据来源:中指数据CREIS
2025年,保利发展精装开盘量高居榜首,达3.3万套,其次是绿城中国、中海地产、招商蛇口和华润置地,精装修房源规模均超过2.1万套。中交房产、电建地产等企业项目开盘精装率达到100%。

数据来源:中指数据CREIS

精装部品:配套规模同比下降15.3%,头部品牌集中度同比下降
2025年,家居七大部品整体配套规模同比下降15.3%。其中配套量最高的建材部品,配套量达1250万套,同比下降11.9%,其他部品均同比下降,舒适系统同比降幅最大,达36.3%。
从配套率情况看,建材部品、卫浴部品配套率较高,均超过90%,舒适系统配套率最低,仅为25.9%,智能家居配套率为32.7%。

数据来源:中指数据CREIS
➤智能门锁、灯具部品配套规模同比降幅不足10%,消毒柜、可视对讲等同比降幅超5成
2025年,精装修各类部品市场规模同比均下降。具体来看,智能门锁、灯具、地板等同比小幅下降,降幅不超过10%。消毒柜、热水器、可视对讲、智能开关、淋浴屏等部品配套规模同比降幅较大,超过5成。

数据来源:中指数据CREIS
➤智能门锁、灯具等部品配套率小幅提升,玄关、可视对讲、热水器等配套率同比大幅下降超过20%
2025年,精装修楼盘中的基础部品配套率均超过90%,属于标配产品。如厨房中的水槽、水槽龙头、烟机灶具,卫浴部品中的花洒、浴室柜、洗面盆、洗面盆龙头、坐便器,建材部品的瓷砖、地板、开关插座,家具部品中的橱柜、室内门,其他配套家居中的入户门、乳胶漆、灯具等配套率均超过90%,这些是精装修项目中的必备部品。
灯具、智能门锁、电烤箱、乳胶漆、地板、开关插座、浴室柜等部品配套率小幅提升。浴霸、热水器、玄关、可视对讲、淋浴屏等部品配套率大幅下降,降幅超过20%。

数据来源:中指数据CREIS
➤保利发展精装部品配套规模最大,重点监测企业平均配套率达到45.5%
从开发企业部品配套情况看,2025年保利发展精装部品配套量最高,达11.43万套,其次是中海地产和绿城中国,配套量分别为10.12万和9.68万套;从配套率来看,监测的重点企业平均配套率为45.5%,其中配套率最高的是滨江集团,达68.4%,其次是中交地产和中海地产,配套率均超过6成。

数据来源:中指数据CREIS家居版

部品排行:头部品牌仍占据市场主导,市场份额集中度同比下降
➤厨房部品:方太品牌市占稳居行业首位,前五品牌市占同比均下降
2025年,方太市占率稳居榜首,占比为15.27%,其次是老板和博世,分别占5.65%和4.85%,三大品牌合计占比为25.77%,同比下降8.7个百分点。
表:2025年厨房部品品牌市占率Top10

数据来源:中指数据CREIS家居版
➤卫浴部品:科勒品牌市占率最高,其次是高仪和汉斯格雅
2025年,科勒稳居卫浴部品市占率榜首,占7.13%,市占率同比下降7个百分点。其次是高仪和汉斯格雅,市占率分别为5.2%和4.02%。前三品牌合计占比16.35%。
表:2025年卫浴部品品牌市占率Top10

数据来源:中指数据CREIS家居版
➤舒适系统:日立品牌市占率最高,为10%,较去年同期提高2.56个百分点
2025年,舒适系统部品中,日立品牌跃居首位,占10.2%,其次是大金和百朗,分别占7.16%和5.15%;
表:2025年舒适系统品牌市占率Top10

数据来源:中指数据CREIS家居版
➤建材部品:罗格朗品牌市占率跃居首位,前三品牌合计占市场份额近2成
2025年建材部品中,品牌市占位列前三名的分别是罗格朗、施耐德和西蒙,合计占比15.7%,前三品牌合计占比较去年同期下降2.83个百分点
表:2025年建材部品品牌市占率Top10

数据来源:中指数据CREIS家居版
➤智能家居:各品牌市占率差异不显著,华为市占率最高
2025年,智能家居部品品牌位居前三位的分别是华为、定制品牌和飞利浦,分别占7.78%、2.81%和2.67%。
表:2025年智能家居品牌市占率Top10

数据来源:中指数据CREIS家居版
➤家具部品:定制品牌占比最高,其次是金牌和博洛尼
2025年,家具部品品牌中,定制品牌市占率最高。其次为金牌和博洛尼家居,市占率分别为1.82%和1.6%。
表:2025年家具部品品牌市占率Top10

数据来源:中指数据CREIS家居版
➤其他配套家居:西顿品牌占比最高,其次是雷士和定制品牌
2025年,其他配套家居品牌市占位居前三的是西顿、雷士和定制品牌,合计占比达11.5%。
表:2025年其他配套家居品牌市占率Top10

数据来源:中指数据CREIS家居版
| 人居梦想“好房子”展示专区 | ||

➤政策解读
https://u.fang.com/yopmkn/


研报速递
发表评论
发表评论: