需要下载报告的朋友,可以扫下方二维码付费成为会员,20万+份完整版报告,随意下载,不受限制,报告涵盖全行业。星球针对各行业做了合集系列,合集系列保持更新。客服微信:xat0888
(公众号资源有限,仅能展示部分少数报告,加入星球获取更多精选报告)

专业/及时/全面的行研智库
《2025年体外生命支持行业市场研究报告》全面剖析了全球及中国医疗器械行业尤其是体外生命支持领域的发展态势,展现出技术升级、市场扩容、应用拓展的鲜明特征。
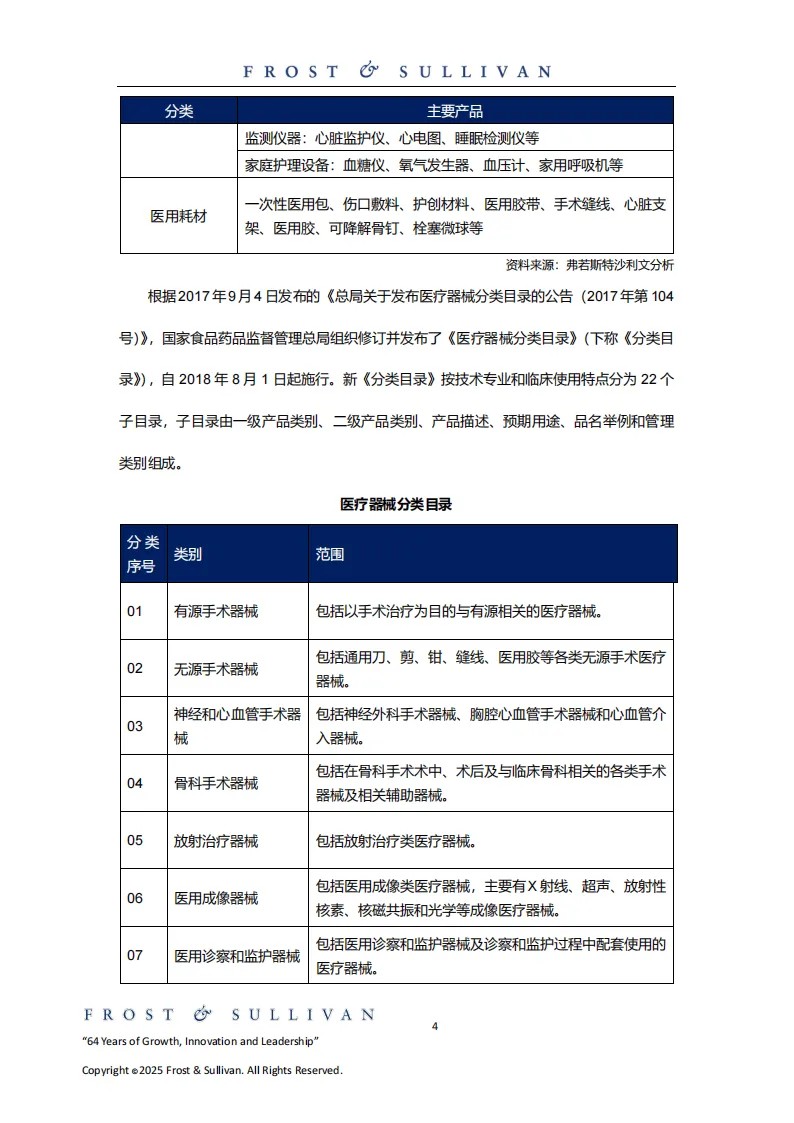
医疗器械是直接或间接用于人体的各类仪器、设备及材料等,按风险程度分为三类,按产品特性可分为医疗设备和医用耗材,涵盖22个子目录,形成了上游为零部件与原材料供应、中游为研发制造销售、下游面向各类医疗机构及家庭用户的成熟产业链。全球医疗器械市场规模预计2030年达8696.9亿美元,2035年将增至1.2万亿美元;中国市场2024年已达9417.3亿元人民币,2035年有望突破1.8万亿元人民币,保持稳定增长。
体外生命支持(ECLS)是通过体外循环设备替代或辅助衰竭器官功能的医疗技术体系,按流量分为极低、中等、高流量三类,分别适用于局部灌注、儿童患者治疗、成人危重症救治等场景,核心价值在于为患者争取治疗时间,应用场景正拓展至院前急救、移动医疗等领域。其中,体外膜肺氧合(ECMO)作为高流量ECLS的代表,可提供全心肺替代支持,广泛应用于心跳呼吸骤停、严重心肺功能衰竭等多种重症救治。
中国ECMO行业历经萌芽、起步阶段后加速发展,2023年开展ECMO的医疗中心达814家,预计2024年增至883家。市场规模增长迅猛,2019-2024年复合年增长率达19.3%,2024年达9.6亿元人民币,预计2035年将达107.3亿元人民币。国产替代进程持续推进,汉诺医疗、长征医疗等企业的产品相继上市,打破进口垄断,核心组件研发不断突破。
全球ECMO市场同样快速发展,2019-2024年复合年增长率为10.4%,2024年达6.3亿美元,预计2035年将达58.0亿美元。欧美及中国台湾地区起步早、普及广,美国、德国等应用场景广泛,专业团队建设完善。未来,全球及中国ECMO行业将朝着技术智能化、设备便携化、应用场景多元化方向发展,临床渗透率持续提升,国产替代进一步深化,诊疗网络不断完善,为危重症救治提供更有力的支撑。
以下为报告节选内容















完整版报告已上传至星球,扫下方优惠券加入即可下载所有报告
全球行业报告库让你时刻了解行业现状、市场特征、企业特征、发展环境、竞争格局、发展趋势。
附报告覆盖行业范畴

免责声明:以上报告均系本平台通过公开、合法渠道获得,报告版权归原撰写/发布机构所有,如涉侵权,请联系删除;资料为推荐阅读,仅供参考学习,如对内容存疑,请与原撰写/发布机构联系。

研报速递
发表评论
发表评论: