

在全民健康意识日益增强的今天,运动饮料作为功能性饮料的重要分支,正逐步渗透至人们的日常生活与运动场景中。《2025年中国运动饮料行业市场研究报告》深入剖析了中国运动饮料市场的现状、发展趋势及未来机遇,为行业参与者提供了宝贵的洞见与策略指导。本报告不仅揭示了市场规模的快速增长,还详细探讨了消费群体的特征、消费驱动因素、竞争格局以及产品与技术创新的最新动态,是了解中国运动饮料市场不可或缺的参考资料。

1. 市场规模持续扩大,增长潜力巨大
根据报告数据,2023年中国运动饮料市场规模已突破200亿元人民币大关,年复合增长率保持在10%左右。这一强劲的增长势头预计将在未来五年内持续,年均增长率有望超过10%,到2030年市场规模有望突破600亿元。这一预测不仅体现了消费者对健康和功能性需求的不断提升,也反映了全民健身政策对运动饮料市场的积极推动作用。
2. 消费群体多元化,年轻消费者成主力军
报告指出,中国运动饮料的主要消费群体集中在18-35岁的年轻人,这部分人群健康意识强,运动频率高,且对新产品接受度高。特别是男性消费者在专业运动员和健身爱好者中占据优势,但女性消费者的比例也在逐年增加。此外,随着老龄化社会的到来,中老年健康群体对功能饮料的需求也逐渐显现,成为潜在的增长点。地域上,一线城市消费成熟,二三线城市增长迅速,西部地区及农村市场潜力巨大。
3. 功能性需求升级,产品创新成为关键
消费者对运动饮料的功能需求已从单一的补水补盐向综合营养补充升级,关注维生素、氨基酸、抗氧化成分的添加,强调恢复、耐力提升和免疫支持。报告显示,功能性饮料多样化趋势明显,满足不同运动类型和强度的需求,如耐力型、恢复型、能量型等细分产品兴起。同时,口味和包装创新也成为吸引消费者的重要因素,低糖、无糖、天然成分成为热门趋势,包装设计更加注重便携性和环保性。
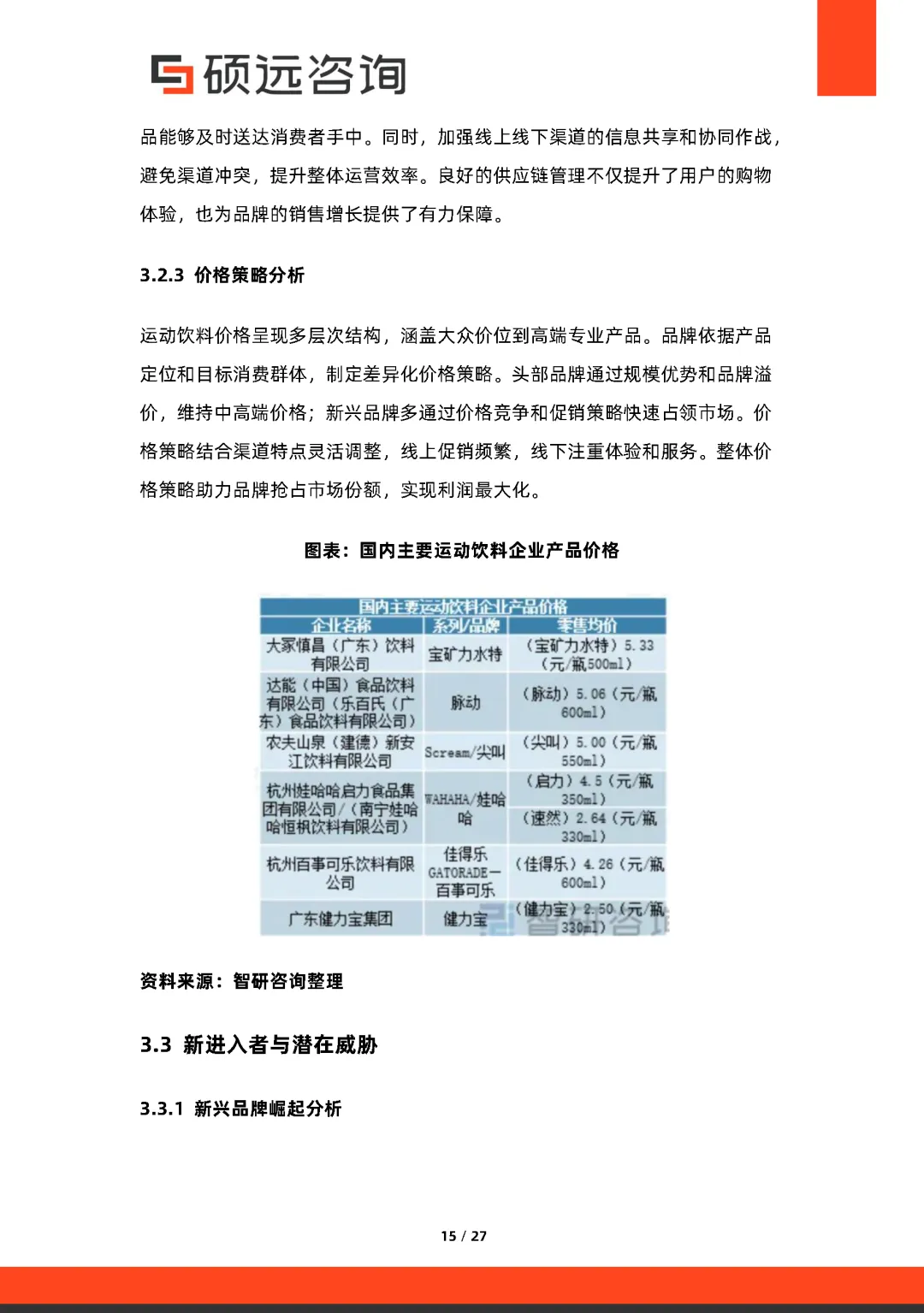
4. 竞争格局多元化,国内外品牌激烈交锋
中国运动饮料市场竞争格局多元化,国内外品牌同台竞技。国内品牌如农夫山泉旗下的“脉动”、康师傅的“绿茶运动饮料”等凭借强大的渠道网络和精准的市场定位占据较大市场份额。国际品牌如佳得乐、宝矿力水特则凭借成熟的技术和全球品牌影响力稳固市场地位。新兴品牌通过差异化产品和灵活营销策略快速崛起,行业并购整合趋势明显,推动市场集中度进一步提升。
5. 渠道数字化与新零售模式深度融合
报告强调,渠道数字化和新零售模式正深刻改变着运动饮料行业的销售格局。线上电商平台成为主流销售渠道之一,直播带货等新兴模式极大提升了产品曝光度和转化率。线下渠道则通过优化陈列、举办试饮活动等方式增强用户粘性。新零售模式以数字化技术为核心驱动力,整合线上线下资源,提升销售效率和客户服务水平。供应链和物流效率的提升也为市场响应速度和客户满意度提供了有力保障。

1.完整版报告点击文末【阅读原文】即可一键跳转网盘快速保存获取!
2.为便于读者查找获取报告等资料,资料厅已配备专属网站并存储超多报告,文档资料等,免费开放给读者查询获取.
3.资料厅-收录海量行业报告_免费分享研报_www.ziliaoting.com

资料厅(www.ziliaoting.com)作为专业资料分享平台,收录最新、最全行业研究报告、文档资料等。全站关键词高级检索,免费获取阅读下载各类行业分析报告、券商研报、文档资料等。






















研报速递
发表评论
发表评论: