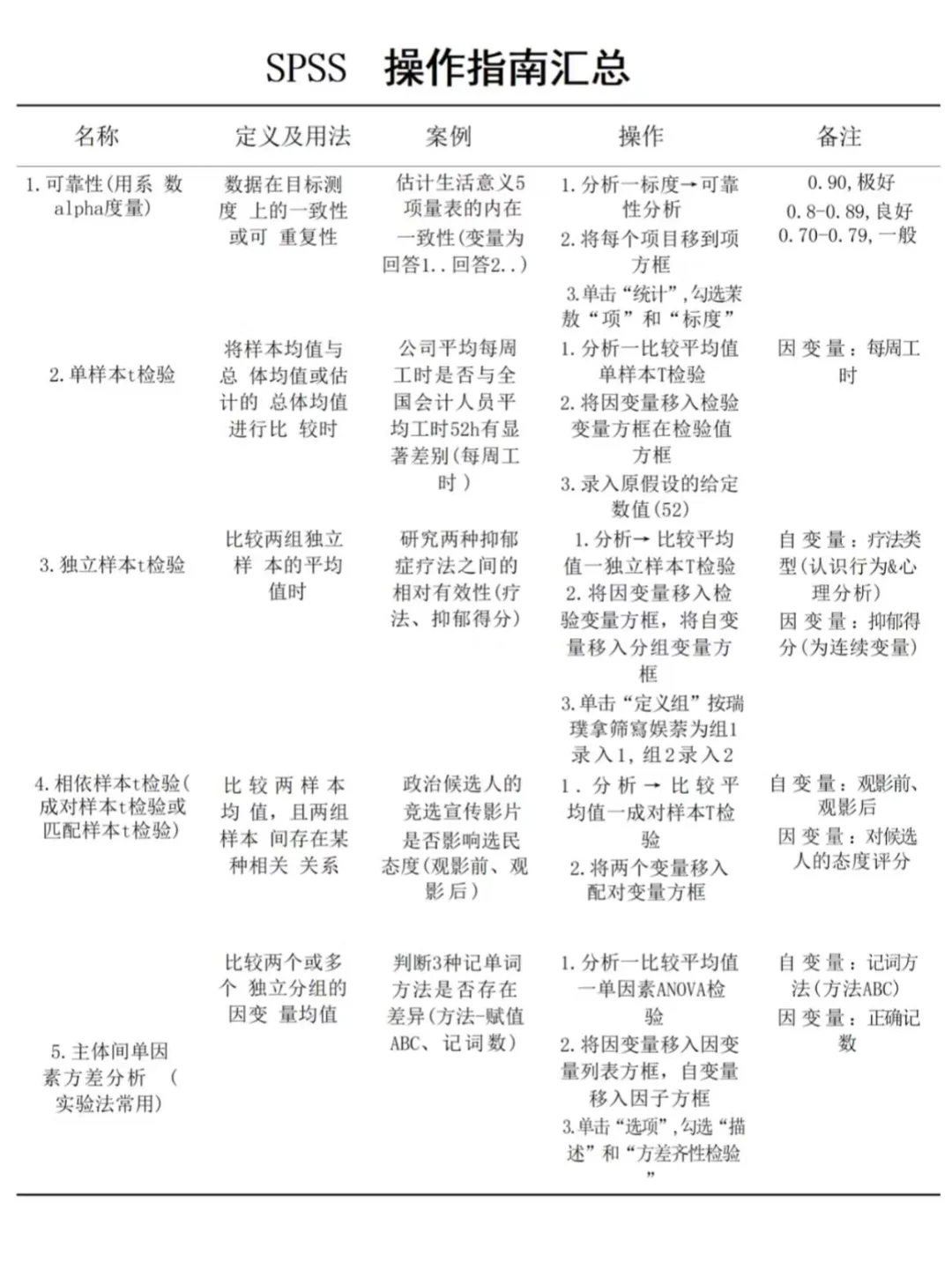
不会写spss数据分析都去死磕这篇啊啊啊 #不懂就问有问必答 #spss统计分析 #数据库 #数据分析 #spss统计检验 #spss统计方法 #SPSS #spss #spss相关性分析 #spss回归分析
发表评论
发表评论: