




会计党/论文党/职场人速码~
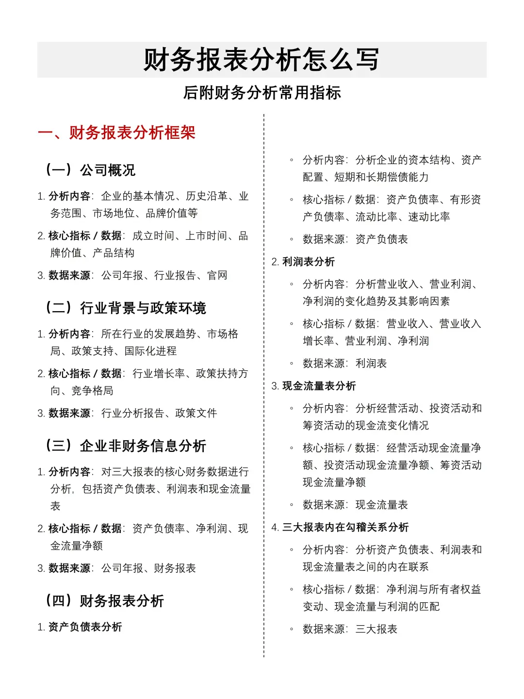
1️⃣公司概况
→ 基本信息(成立时间、主营业务)+ 规模地位(资产/营收数据)
一句话说清“这是家什么样的公司”
2️⃣行业与政策
→ 行业格局(头部企业/竞争态势)+ 政策影响(税收/监管新规)
搞懂大环境才能看明白企业!
3️⃣非财务信息
→ 战略规划(扩张/研发方向)+ 内控管理(风险管控能力)
软实力也很影响财务表现哦~
4️⃣三大报表拆解
→ 资产负债表:看资产质量+偿债底力
→ 利润表:揪营收构成+盈利稳定性
→ 现金流量表:查现金流健康度(别只看利润!)
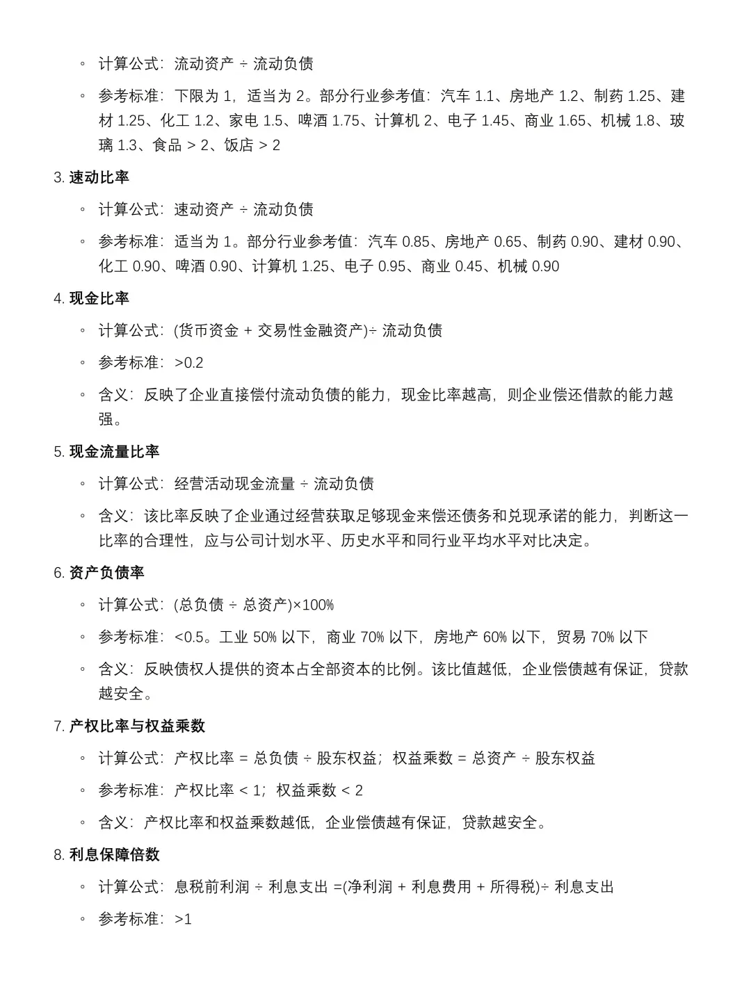
5️⃣核心指标对比
→ 偿债(流动比率/资产负债率)
→ 营运(存货/应收账款周转率)
→ 盈利(ROE/毛利率)
→ 成长(营收/利润增长率)
和行业均值比,优劣一眼看穿
6️⃣杜邦分析杀招
用ROE拆解=净利率×周转率×权益乘数
精准定位问题:是成本高?还是资产用得效率低?
7️⃣揪出真问题
→ 比如“存货积压导致周转率低”“负债过高偿债风险大”
别泛泛而谈,要具体!
8️⃣给出实建议
→ 针对问题提方案:“优化库存管理”“拓展低成本融资”
接地气才能落地~
💡收藏这篇,写分析报告不用愁!
#财务报表分析 #会计实操 #毕业论文 #职场干货
1️⃣公司概况
→ 基本信息(成立时间、主营业务)+ 规模地位(资产/营收数据)
一句话说清“这是家什么样的公司”
2️⃣行业与政策
→ 行业格局(头部企业/竞争态势)+ 政策影响(税收/监管新规)
搞懂大环境才能看明白企业!
3️⃣非财务信息
→ 战略规划(扩张/研发方向)+ 内控管理(风险管控能力)
软实力也很影响财务表现哦~
4️⃣三大报表拆解
→ 资产负债表:看资产质量+偿债底力
→ 利润表:揪营收构成+盈利稳定性
→ 现金流量表:查现金流健康度(别只看利润!)
5️⃣核心指标对比
→ 偿债(流动比率/资产负债率)
→ 营运(存货/应收账款周转率)
→ 盈利(ROE/毛利率)
→ 成长(营收/利润增长率)
和行业均值比,优劣一眼看穿
6️⃣杜邦分析杀招
用ROE拆解=净利率×周转率×权益乘数
精准定位问题:是成本高?还是资产用得效率低?
7️⃣揪出真问题
→ 比如“存货积压导致周转率低”“负债过高偿债风险大”
别泛泛而谈,要具体!
8️⃣给出实建议
→ 针对问题提方案:“优化库存管理”“拓展低成本融资”
接地气才能落地~
💡收藏这篇,写分析报告不用愁!
#财务报表分析 #会计实操 #毕业论文 #职场干货

研报速递
发表评论
发表评论: