研报速递
首页
行业资讯
热门搜索
加入亿拓客·流量大师 撬动财富之门!!!
首页
»
行业资讯
» 证券投资学作业
行业资讯
加入亿拓客·流量大师 撬动财富之门!!!
证券投资学作业
wang
2025-11-07
行业资讯
证券投资学作业
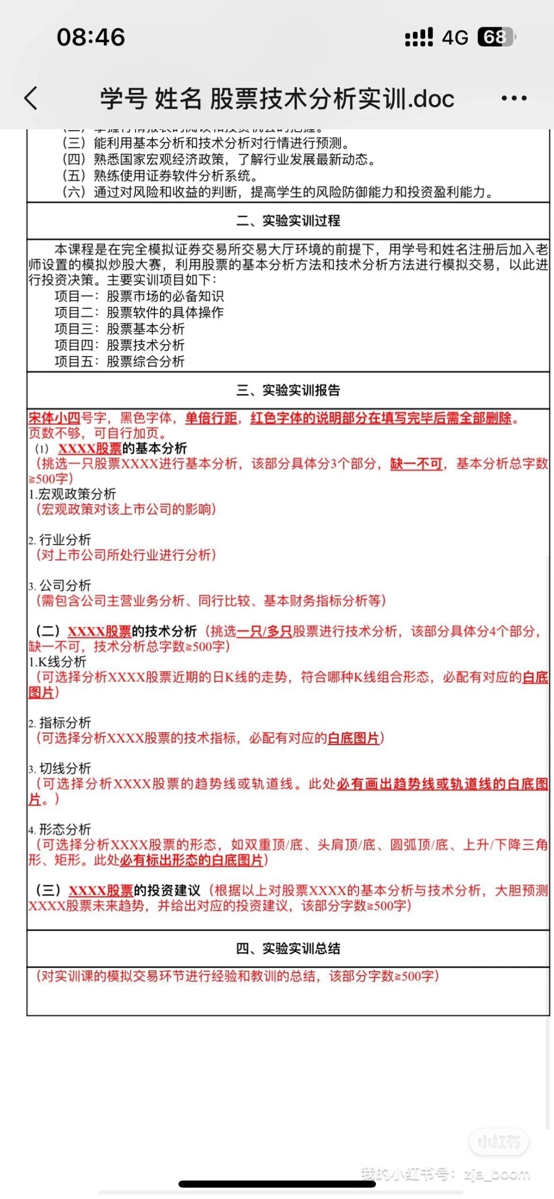
证券投资学作业、股票/期货技术面分析 基本面分析
#经济学
#证券经济学
#大学生作业
上一篇:
爱仕达财务报表分析报告(2020-2024)
下一篇:
📊财务报表分析怎么写?保姆级提纲模板来
猜你喜欢
4月21日券商板块收评
上海市蒂艾孚网络科技有限公司
吉林敖东:0.7倍PB + 券商影子股,被错杀的深度价值标的
上海市蒂艾孚网络科技有限公司
首批券商一季报,“预喜”
上海市蒂艾孚网络科技有限公司
券商场内基金和支付宝基金(场外)的区别
上海市蒂艾孚网络科技有限公司
“金研笃学”功能型党支部|融职讲堂:券商老大哥+AI黑科技+现场发offer?这场宣讲会buff叠满了!
上海市蒂艾孚网络科技有限公司
用益-券商资管要闻:事关券商薪酬,重要文件修订
上海市蒂艾孚网络科技有限公司
发表评论
发表评论:
取消回复
发表评论
发表评论: