











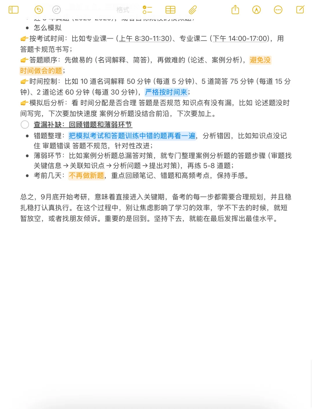
哈喽我是乌冬面👋🏻,马上就要国庆了,考研的氛围渐渐变得真切。备考的宝子可能也会感到疲倦或是焦虑。预报名的时间已经定了,各个院校的招生简章在陆陆续续公布,距离26考研还剩下85天。说长不长,说短不短,正好是一个能让人发生实质性改变的周期。之前很多同学说,有各种事耽误了考研进度,现在9月已经接近尾声啦,如果还是毫无头绪空焦虑的话,不如看看我这份规划。
我是考研总分423一战上岸考生,目标院校为旱区某 985,其中英语一89分,思政80分。旱区阅卷标准严格,所以能考出这个分数我可以自信地说是需要实打实的积累和规划,只要能认真执行这份规划,就能在考场上有好结果。
很多同学上来就闷头看书,结果复习到一半才发现参考书目改了,或者目标院校缩招了,白白浪费时间。现在开始备考,第一步要做的就是确认信息:
1⃣️国庆假后就需要预报名,记得提前准备材料
2⃣️查目标院校研究生院官网 + 研招网:看 24 年招生章程(25 年没出的话先参考 24 年,后续关注更新),重点看招生人数、推免比例、复试线,如果推免比例突然提高,或者招生人数减少 5 人以上,要考虑是否换院校(别死磕,及时止损很重要);
3⃣️对照新旧考试大纲:找目标专业的考试大纲(官网能下载),对比去年和前年的变化,看参考书目有没有增减、知识点有没有调整(比如有的专业删掉了某本难书,有的新增了热点章节),把新增的知识点标出来,后期重点复习
#考研上岸经验 #26考研 #考研 #考研初试 #考研复习
我是考研总分423一战上岸考生,目标院校为旱区某 985,其中英语一89分,思政80分。旱区阅卷标准严格,所以能考出这个分数我可以自信地说是需要实打实的积累和规划,只要能认真执行这份规划,就能在考场上有好结果。
很多同学上来就闷头看书,结果复习到一半才发现参考书目改了,或者目标院校缩招了,白白浪费时间。现在开始备考,第一步要做的就是确认信息:
1⃣️国庆假后就需要预报名,记得提前准备材料
2⃣️查目标院校研究生院官网 + 研招网:看 24 年招生章程(25 年没出的话先参考 24 年,后续关注更新),重点看招生人数、推免比例、复试线,如果推免比例突然提高,或者招生人数减少 5 人以上,要考虑是否换院校(别死磕,及时止损很重要);
3⃣️对照新旧考试大纲:找目标专业的考试大纲(官网能下载),对比去年和前年的变化,看参考书目有没有增减、知识点有没有调整(比如有的专业删掉了某本难书,有的新增了热点章节),把新增的知识点标出来,后期重点复习
#考研上岸经验 #26考研 #考研 #考研初试 #考研复习

研报速递
发表评论
发表评论: