





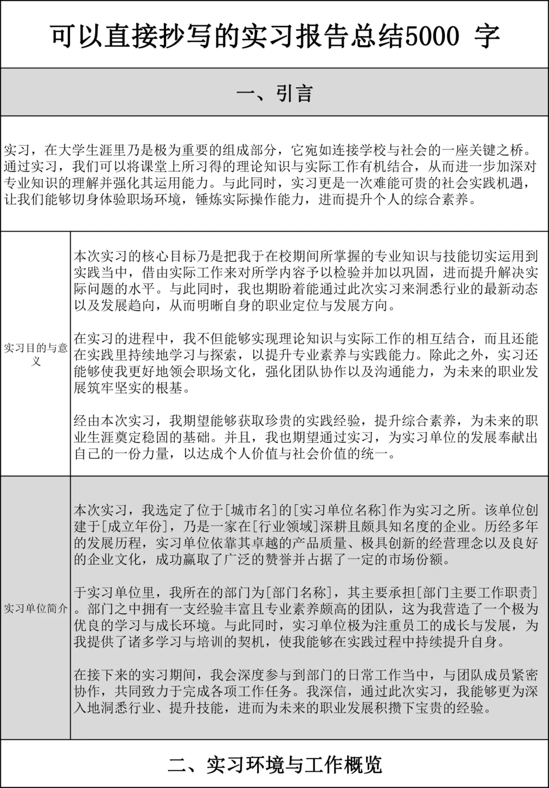
引言:
.
踏入实习之门,乃是探寻梦想起航之起点。每一段实习经历,皆为一场成长之旅。
.
🎯实习目的与意义:
.
实习,不仅在于学习技能,更在于明晰方向,为日后的职场生涯筑牢根基。
.
🏢实习单位简介:
.
在此,我邂逅了梦想启航的港湾,此地充满活力与创新。
.
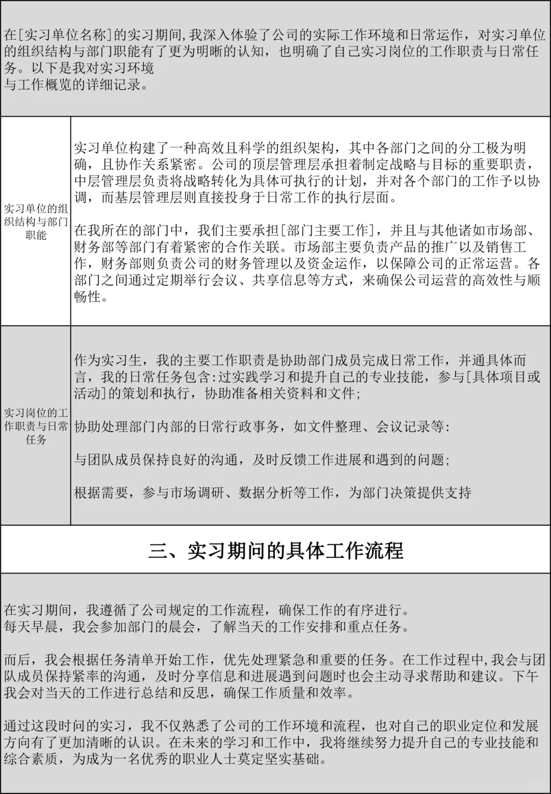
🌆实习环境与工作概览:
.
融入这个大家庭,我体悟到工作的魅力,亦领略到职场的节奏。
.
📊实习单位的组织结构与部门职能:
.
深入了解公司的运作机制,使我更为明确自身的定位与方向。
.
💼实习岗位的工作职责与日常任务:
.
肩上担负的责任,手中承接的任务,皆让我体验到职场的真实与挑战。
.
🔄实习期间的具体工作流程:
.
从初涉职场的迷茫,至熟悉流程后的从容,每一步都饱含着收获与成长。
.
🌱实习经历与具体任务:
.
参与项目,积累经验,每一次实践皆是对自我能力的挑战与提升。
.
💡遇到的问题与解决方案:
.
遭遇困难,决不退缩,寻觅答案,每一次解决问题皆是成长的印记。
.
🛠️专业技能的应用与提升:
.
将所学知识运用于实践,持续提升自我,乃实习期间的最大收获。
.
🤝团队协作与沟通:
.
与同事并肩作战,与上级深入交流,每一次合作皆是对团队协作的深刻体悟。
💼与同事的协作经历:
携手共进,共同成长,同事间的默契与合作让我更为珍视这段时光。
🗣️与上级或客户的沟通经验:
学会倾听,懂得表达,与上级和客户的沟通使我愈发成熟与自信。
🌈团队协作对个人能力的影响:
在团队中,我学会倾听与表达,更深刻地领会到团队协作的重要性。
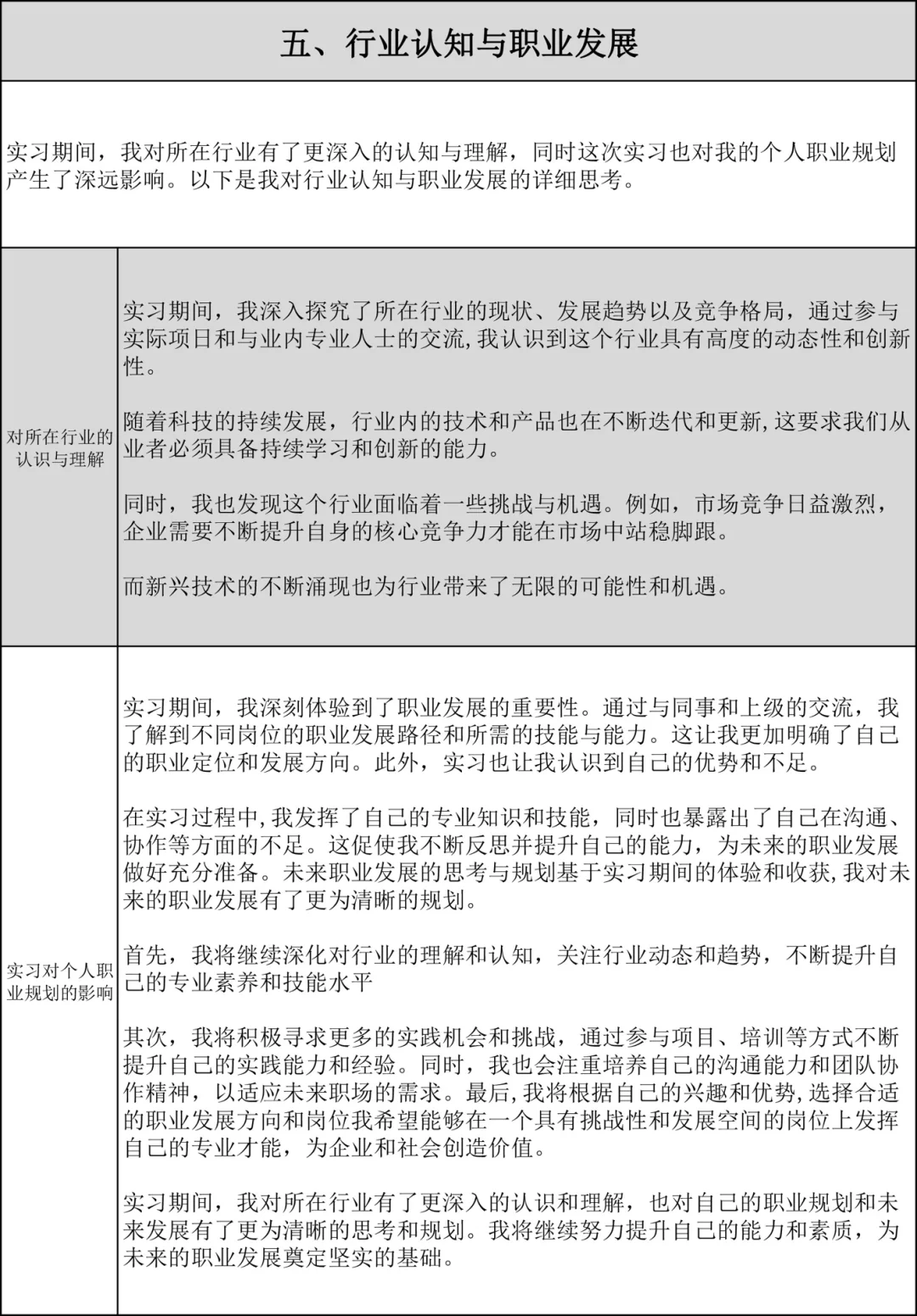
🔍行业认知与职业发展:
深入行业,洞察未来,实习让我对职业发展有了更明晰的规划。
🚀实习对个人职业规划的影响:
实习的经历,让我更为明确自己的职业方向,亦为未来的发展奠定坚实基础。
🌅未来职业发展的思考与规划:
.
展望未来,我满怀信心,期待于职场中绽放自身光芒。
.
💖实习单位的评价与建议:
.
感恩实习单位赐予的机遇,亦期待公司继续蓬勃发展,成为行业翘楚。
.
🎉结论与致谢:
.
实习之旅,硕果累累。感激每一次陪伴与指引,让我更坚定地迈向未来。
#不懂就问有问必答 #实习报告 #实习报告怎么写 #实习报告模板 #实习报告通用 #实习报告万能模板 #会计实习报告 #会计实习调研报告 #职成服务
.
踏入实习之门,乃是探寻梦想起航之起点。每一段实习经历,皆为一场成长之旅。
.
🎯实习目的与意义:
.
实习,不仅在于学习技能,更在于明晰方向,为日后的职场生涯筑牢根基。
.
🏢实习单位简介:
.
在此,我邂逅了梦想启航的港湾,此地充满活力与创新。
.
🌆实习环境与工作概览:
.
融入这个大家庭,我体悟到工作的魅力,亦领略到职场的节奏。
.
📊实习单位的组织结构与部门职能:
.
深入了解公司的运作机制,使我更为明确自身的定位与方向。
.
💼实习岗位的工作职责与日常任务:
.
肩上担负的责任,手中承接的任务,皆让我体验到职场的真实与挑战。
.
🔄实习期间的具体工作流程:
.
从初涉职场的迷茫,至熟悉流程后的从容,每一步都饱含着收获与成长。
.
🌱实习经历与具体任务:
.
参与项目,积累经验,每一次实践皆是对自我能力的挑战与提升。
.
💡遇到的问题与解决方案:
.
遭遇困难,决不退缩,寻觅答案,每一次解决问题皆是成长的印记。
.
🛠️专业技能的应用与提升:
.
将所学知识运用于实践,持续提升自我,乃实习期间的最大收获。
.
🤝团队协作与沟通:
.
与同事并肩作战,与上级深入交流,每一次合作皆是对团队协作的深刻体悟。
💼与同事的协作经历:
携手共进,共同成长,同事间的默契与合作让我更为珍视这段时光。
🗣️与上级或客户的沟通经验:
学会倾听,懂得表达,与上级和客户的沟通使我愈发成熟与自信。
🌈团队协作对个人能力的影响:
在团队中,我学会倾听与表达,更深刻地领会到团队协作的重要性。
🔍行业认知与职业发展:
深入行业,洞察未来,实习让我对职业发展有了更明晰的规划。
🚀实习对个人职业规划的影响:
实习的经历,让我更为明确自己的职业方向,亦为未来的发展奠定坚实基础。
🌅未来职业发展的思考与规划:
.
展望未来,我满怀信心,期待于职场中绽放自身光芒。
.
💖实习单位的评价与建议:
.
感恩实习单位赐予的机遇,亦期待公司继续蓬勃发展,成为行业翘楚。
.
🎉结论与致谢:
.
实习之旅,硕果累累。感激每一次陪伴与指引,让我更坚定地迈向未来。
#不懂就问有问必答 #实习报告 #实习报告怎么写 #实习报告模板 #实习报告通用 #实习报告万能模板 #会计实习报告 #会计实习调研报告 #职成服务

研报速递
发表评论
发表评论: