研报速递
首页
行业资讯
热门搜索
加入亿拓客·流量大师 撬动财富之门!!!
首页
»
行业资讯
» 银行贷前尽调8大步骤,一文帮你理清思路
行业资讯
加入亿拓客·流量大师 撬动财富之门!!!
银行贷前尽调8大步骤,一文帮你理清思路
wang
2025-10-26
行业资讯
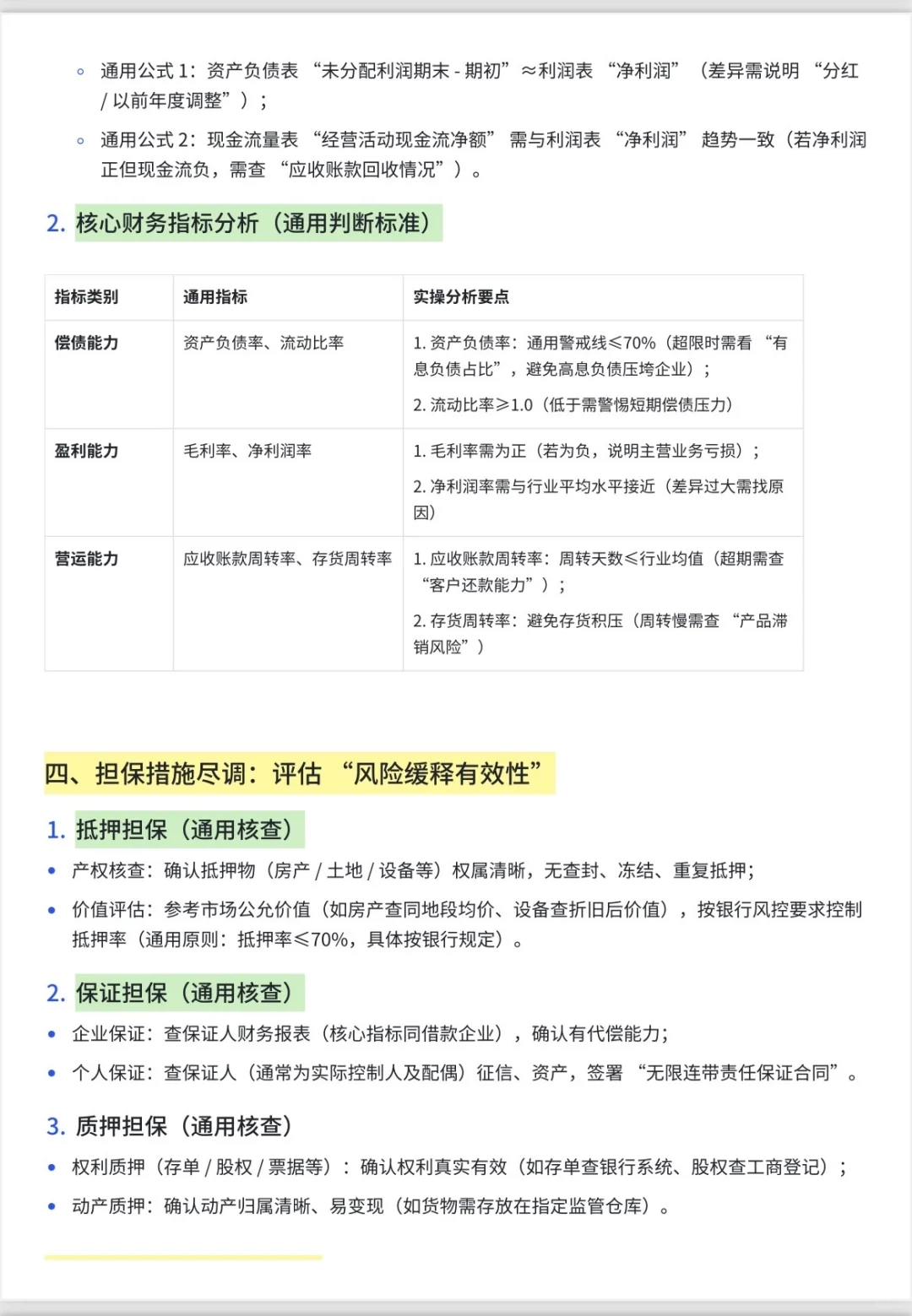
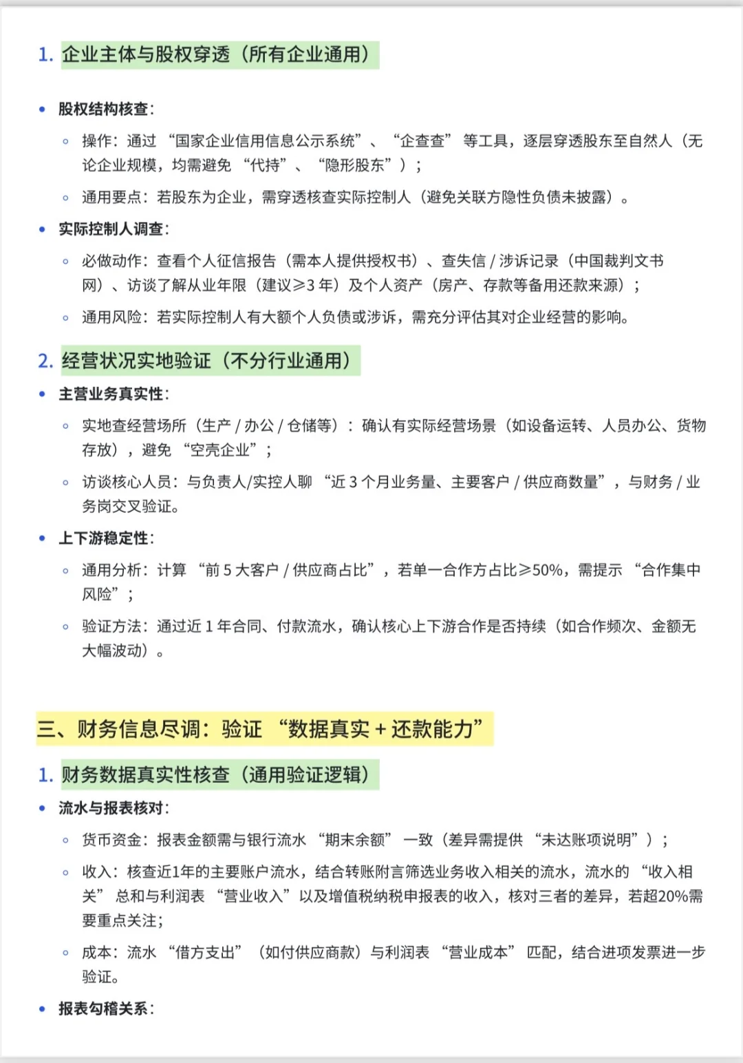
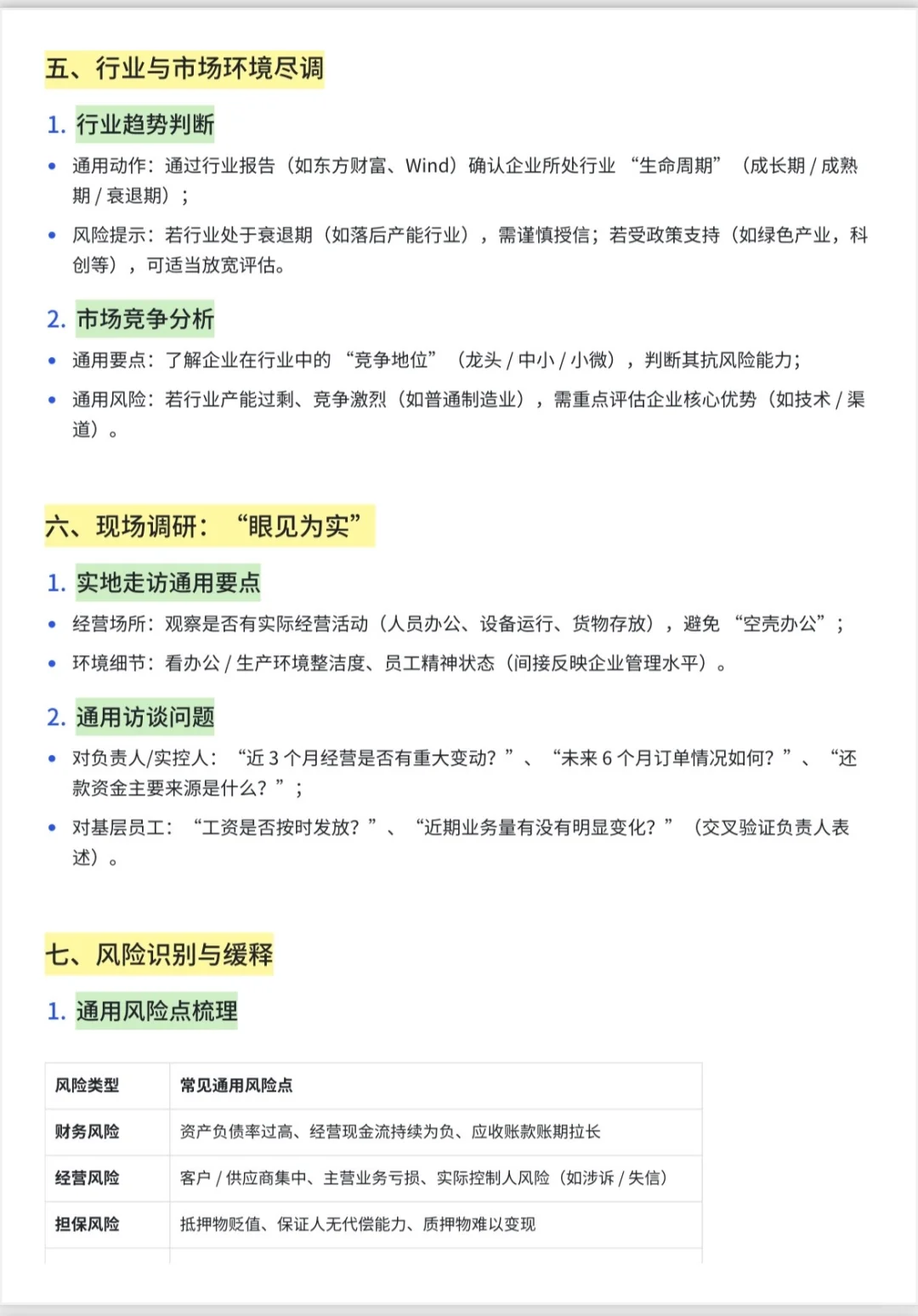
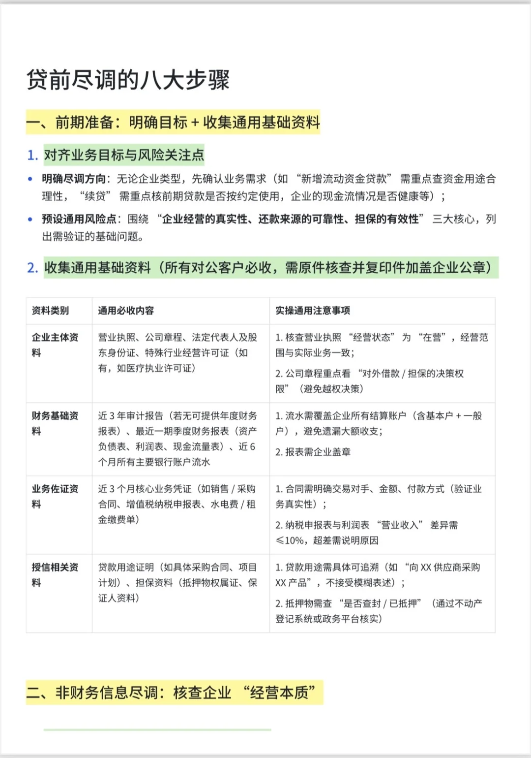
银行贷前尽调8大步骤,一文帮你理清思路
#银行对公客户经理
#银行对公
#对公客户经理
#银行贷款
#尽调
#授信尽调
#银行授信
#授信报告
#授信
#贷前调查
👇👇👇👇👇👇
上一篇:
餐饮门店财务月报方案(发电子版文件)
下一篇:
银行人必看!对公客户经理看报表
猜你喜欢
顶级券商|上海/北京|CICC中金公司机械组项目实习生(能够一周五天出勤者优先)
上海市蒂艾孚网络科技有限公司
港股券商仓位分配思考
上海市蒂艾孚网络科技有限公司
免5券商 请珍惜,开户有效户可加群.
上海市蒂艾孚网络科技有限公司
十大券商机构,策略观市(二月第2周)
上海市蒂艾孚网络科技有限公司
券商柜员真实待遇 双非金融本科年入20w
上海市蒂艾孚网络科技有限公司
某上市券商宏观新团队社招求贤
上海市蒂艾孚网络科技有限公司
发表评论
发表评论:
取消回复
发表评论
发表评论: