
 
 
 
 
 
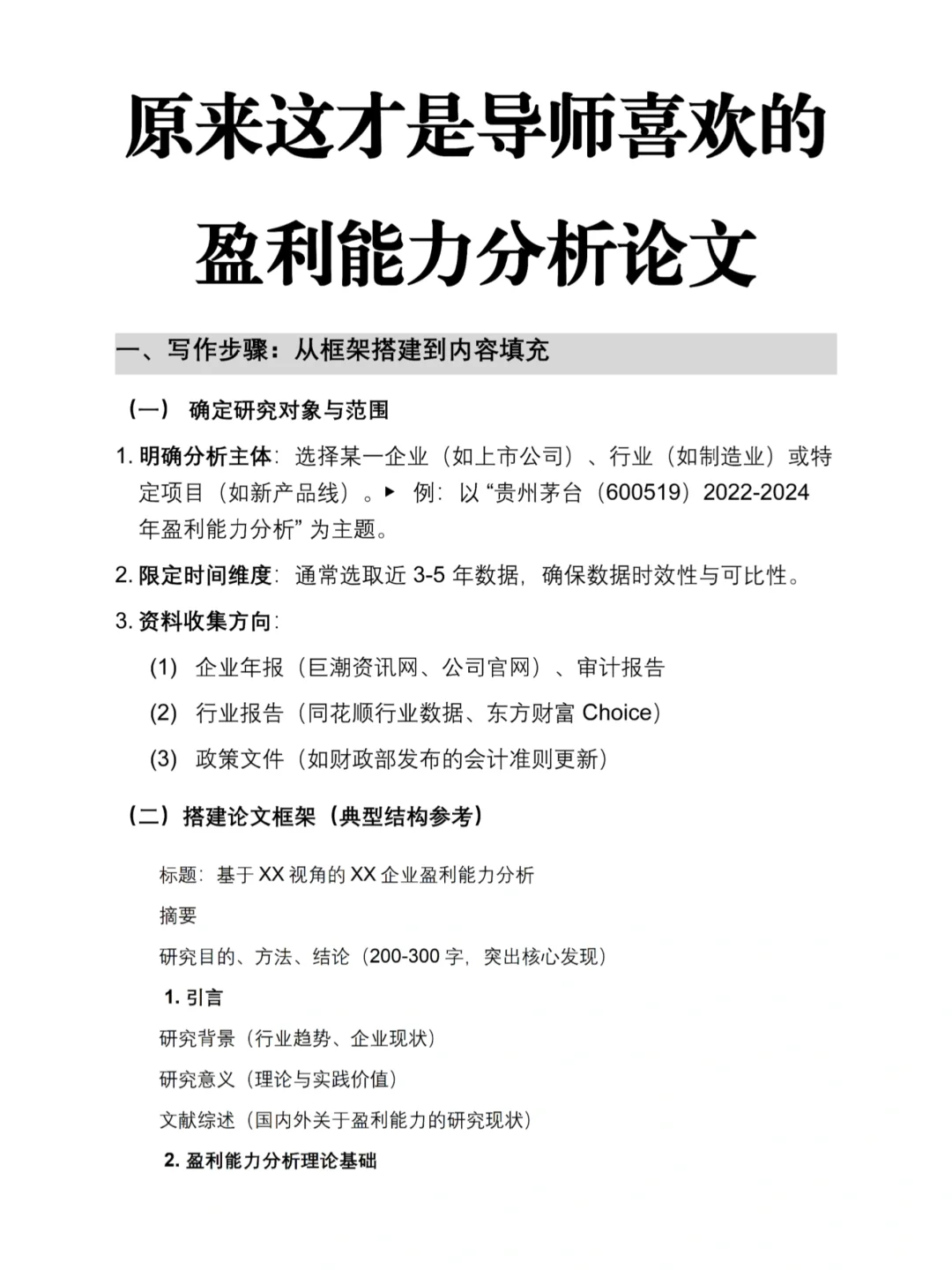
👉论文提纲参考:
标题:基于XX视角的XX企业盈利能力分析
摘要
研究目的、方法、结论(200-300字,突出核心发现)
1. 引言
研究背景(行业趋势、企业现状)
研究意义(理论与实践价值)
文献综述(国内外关于盈利能力的研究现状)
2. 盈利能力分析理论基础
相关概念界定(盈利能力、利润率等)
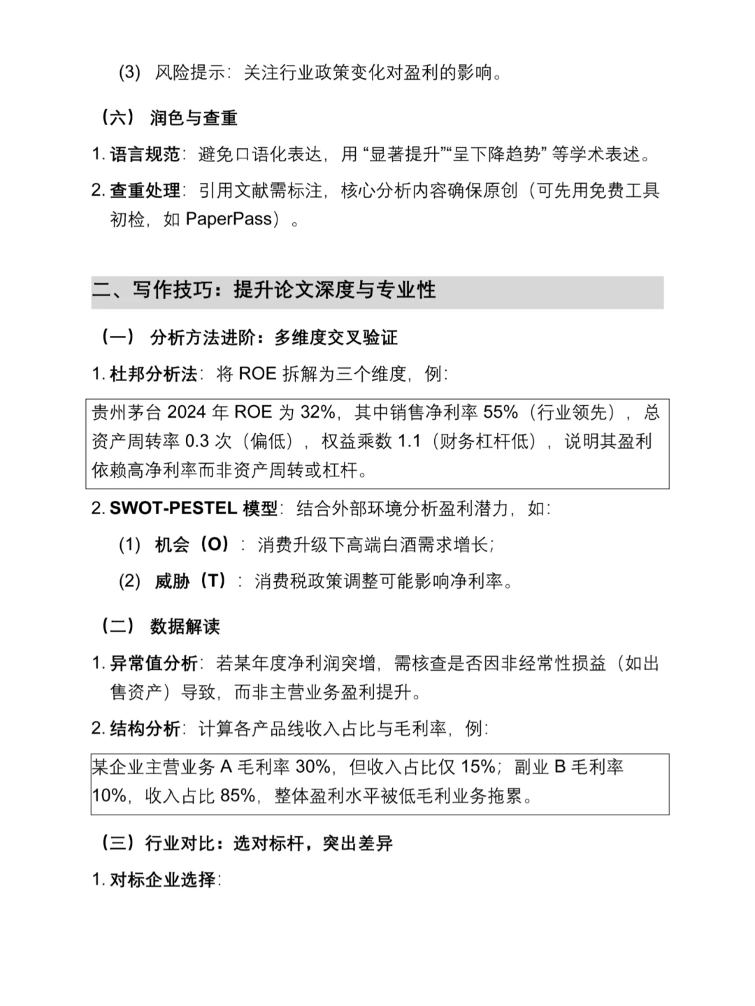
分析方法(比率分析法、杜邦分析法、SWOT分析等)
指标体系(核心指标+辅助指标,见下表)
3. 案例企业概况与数据选取
企业简介(发展历程、主营业务、市场地位)
数据来源与处理(财务报表科目说明,如净利润、营业收入等)
4. 盈利能力分析过程
核心指标计算与趋势分析(近3年数据对比)
同行业对比(选取2-3家对标企业)
影响因素剖析(内部:成本控制、资产周转率;外部:政策、市场竞争)
5. 问题诊断与改进建议
分析中发现的不足(如毛利率下滑、费用率上升)
针对性建议(成本优化、产品结构调整等)
6. 结论与展望
研究结论总结
未来研究方向(如加入ESG因素对盈利能力的影响)
参考文献
期刊论文、学位论文、行业报告(按学术规范标注)
附录
原始财务数据、计算表格等
#论文写作 #论文初稿 #本科毕业论文 #毕业论文 #会计论文选题 #盈利能力分析 #盈利能力分析选择什么企业 #会计论文 #财务管理毕业论文 #财务管理专业 #会计学 #会计学毕业论文 #财务分析#盈利能力指标分析#财税知识 #企业盈利能力 #盈利能力分析选择什么企业
		 			
	标题:基于XX视角的XX企业盈利能力分析
摘要
研究目的、方法、结论(200-300字,突出核心发现)
1. 引言
研究背景(行业趋势、企业现状)
研究意义(理论与实践价值)
文献综述(国内外关于盈利能力的研究现状)
2. 盈利能力分析理论基础
相关概念界定(盈利能力、利润率等)
分析方法(比率分析法、杜邦分析法、SWOT分析等)
指标体系(核心指标+辅助指标,见下表)
3. 案例企业概况与数据选取
企业简介(发展历程、主营业务、市场地位)
数据来源与处理(财务报表科目说明,如净利润、营业收入等)
4. 盈利能力分析过程
核心指标计算与趋势分析(近3年数据对比)
同行业对比(选取2-3家对标企业)
影响因素剖析(内部:成本控制、资产周转率;外部:政策、市场竞争)
5. 问题诊断与改进建议
分析中发现的不足(如毛利率下滑、费用率上升)
针对性建议(成本优化、产品结构调整等)
6. 结论与展望
研究结论总结
未来研究方向(如加入ESG因素对盈利能力的影响)
参考文献
期刊论文、学位论文、行业报告(按学术规范标注)
附录
原始财务数据、计算表格等
#论文写作 #论文初稿 #本科毕业论文 #毕业论文 #会计论文选题 #盈利能力分析 #盈利能力分析选择什么企业 #会计论文 #财务管理毕业论文 #财务管理专业 #会计学 #会计学毕业论文 #财务分析#盈利能力指标分析#财税知识 #企业盈利能力 #盈利能力分析选择什么企业

 研报速递
研报速递 
          
          
          
          
          
         
发表评论
发表评论: