研报速递
首页
行业资讯
热门搜索
加入亿拓客·流量大师 撬动财富之门!!!
首页
»
行业资讯
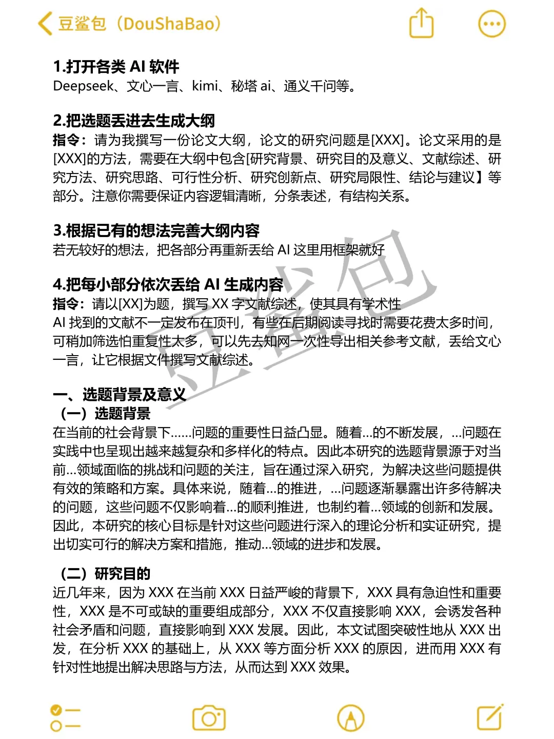
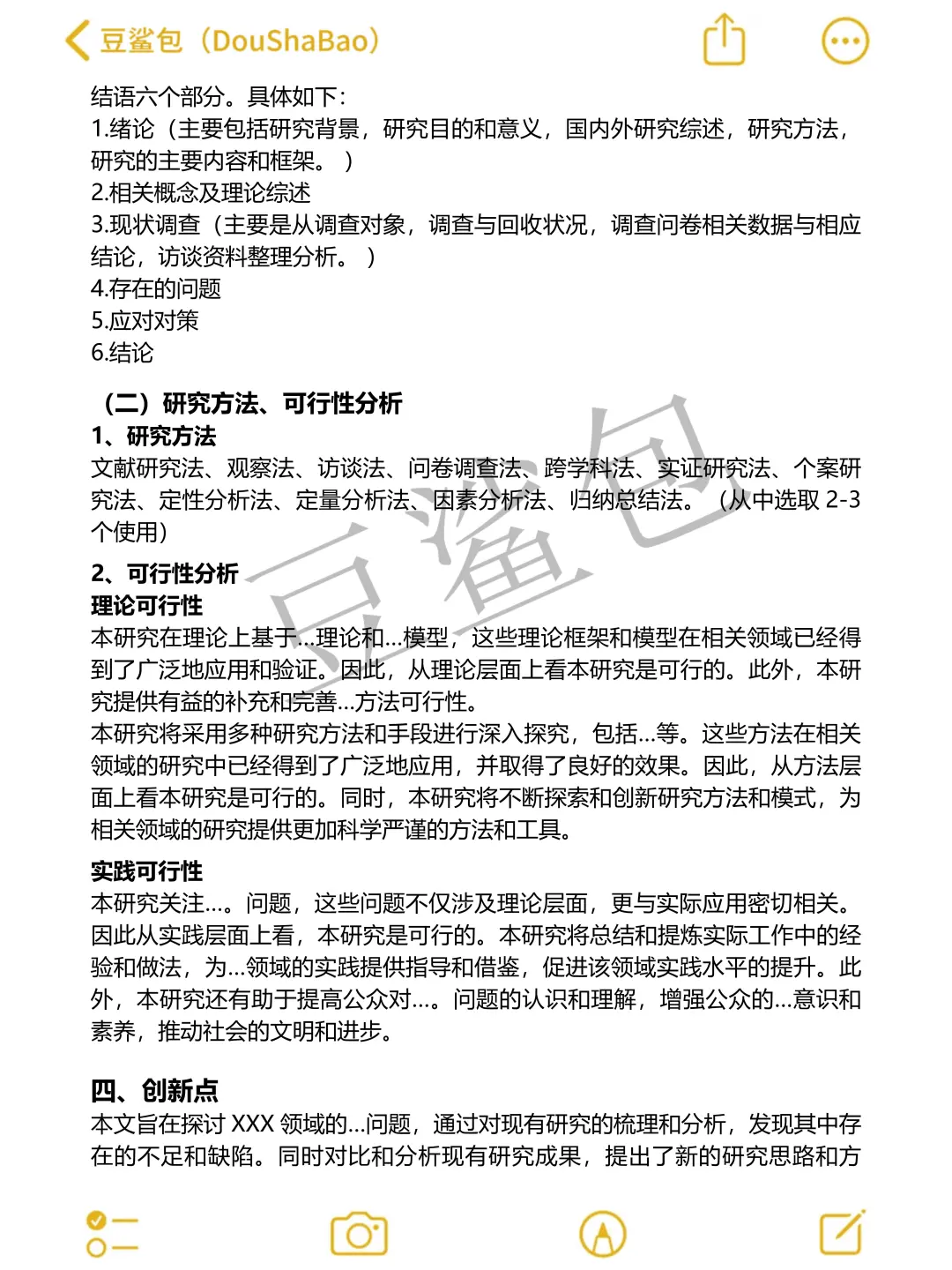
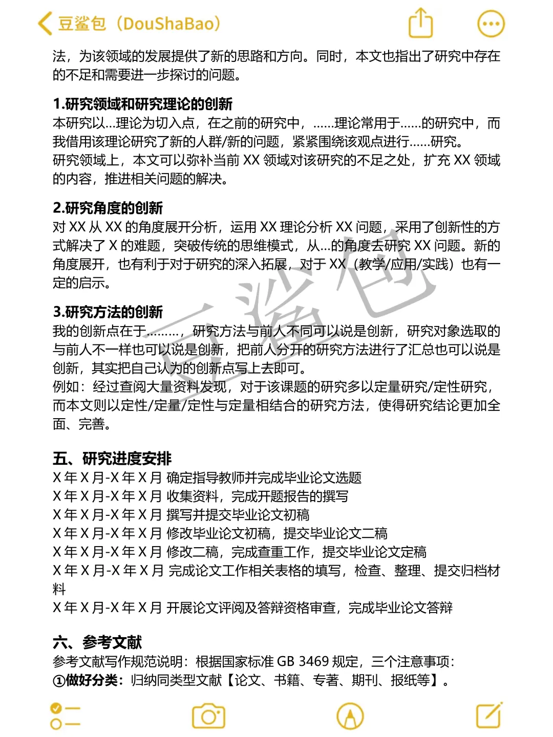
» 开题报告怎么写?导师给了我个模板😋
行业资讯
加入亿拓客·流量大师 撬动财富之门!!!
开题报告怎么写?导师给了我个模板😋
wang
2025-10-26
行业资讯
开题报告怎么写?导师给了我个模板😋
#课题开题
#非全日制
#硕士开题报告
#研究生开题报告
#开题报告
#开题报告模板
#开题报告怎么写
#开题报告写作模板
#开题
#论文
上一篇:
国有企业投资项目尽调和可研的主要内容
下一篇:
麦肯锡市场分析洞察模型策略架构PPT模板
猜你喜欢
一文说清:外商独资、控股、参股券商到底都有谁?
上海市蒂艾孚网络科技有限公司
揭露某券商领导
上海市蒂艾孚网络科技有限公司
【方正金融】券商、港交所、ETF净申赎周频数据跟踪(2026年13周)
上海市蒂艾孚网络科技有限公司
华泰等几家券商校招和暑期实习,有不限专业的岗位
上海市蒂艾孚网络科技有限公司
入职即降薪!某券商连续两年不发年终奖
上海市蒂艾孚网络科技有限公司
不是不能开,只是更难了:关于境外券商的一点观察
上海市蒂艾孚网络科技有限公司
发表评论
发表评论:
取消回复
发表评论
发表评论: