

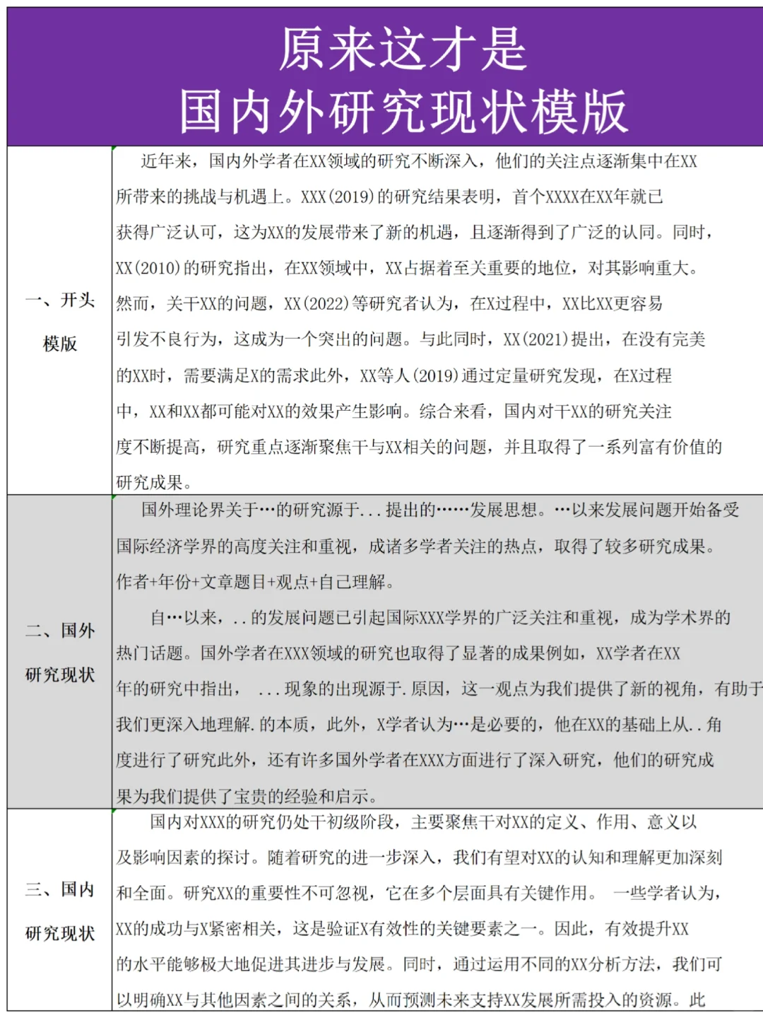
国内与国外现状可以用下面方式分开撰写:
采用 “总分总” 的描述形式。先写一个总括性的内容,即针对某一特定问题,国内学者重点开展了 A、B、C 等方面的研究。随后分段落叙述,如在 A 方面,某些学者对 XX 进行了研究,在 B 方面,其他学者对 XX 展开了研究。这里可以不明确写出作者姓名,仅描述被研究的各个方面也可。
.
国外研究现状的写法与国内类似。先有一个总体说明:针对相同问题,国外学者主要在 A、B、C 等方面进行了研究。接着分段落描述,比如在 A 方面,某国外学者研究了 XX,在 B 方面,另一位国外学者研究了 XX。同样,这里也可不提及作者名字,只阐述研究方面即可。
.
研究现状总结
另起一小节进行文献评述,具体表述可以是:国内外研究人员针对 XX 问题的研究主要聚焦于 A、B、C、D 等方面,当前在(选题)相关领域的研究相对匮乏(论文研究内容有几个,这里就指出几个研究不足),深入探究(选题)领域能够达成 XX,充实 XX,具有重要的理论与应用价值。
#国内外#国内外研究现状#国内外研究现状怎么写#国内外研究现状模板#国内外现状研究#国内外研究现状如何写#论文国内外研究现状#毕业论文国内外研究现状#论文初稿国内外现状#怎么写国内外研究#论文发表#论文#论文写作#大学生
采用 “总分总” 的描述形式。先写一个总括性的内容,即针对某一特定问题,国内学者重点开展了 A、B、C 等方面的研究。随后分段落叙述,如在 A 方面,某些学者对 XX 进行了研究,在 B 方面,其他学者对 XX 展开了研究。这里可以不明确写出作者姓名,仅描述被研究的各个方面也可。
.
国外研究现状的写法与国内类似。先有一个总体说明:针对相同问题,国外学者主要在 A、B、C 等方面进行了研究。接着分段落描述,比如在 A 方面,某国外学者研究了 XX,在 B 方面,另一位国外学者研究了 XX。同样,这里也可不提及作者名字,只阐述研究方面即可。
.
研究现状总结
另起一小节进行文献评述,具体表述可以是:国内外研究人员针对 XX 问题的研究主要聚焦于 A、B、C、D 等方面,当前在(选题)相关领域的研究相对匮乏(论文研究内容有几个,这里就指出几个研究不足),深入探究(选题)领域能够达成 XX,充实 XX,具有重要的理论与应用价值。
#国内外#国内外研究现状#国内外研究现状怎么写#国内外研究现状模板#国内外现状研究#国内外研究现状如何写#论文国内外研究现状#毕业论文国内外研究现状#论文初稿国内外现状#怎么写国内外研究#论文发表#论文#论文写作#大学生

研报速递
发表评论
发表评论: