







Hey小伙伴们,是不是又在为市场营销专业的开题报告发愁啦?别怕,今天就给你们揭秘一份超实用的开题报告撰写秘籍,保证让你的报告脱颖而出!🌟
🔍 选题要精准,紧跟市场脉搏
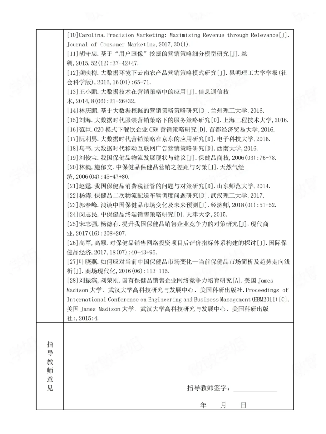
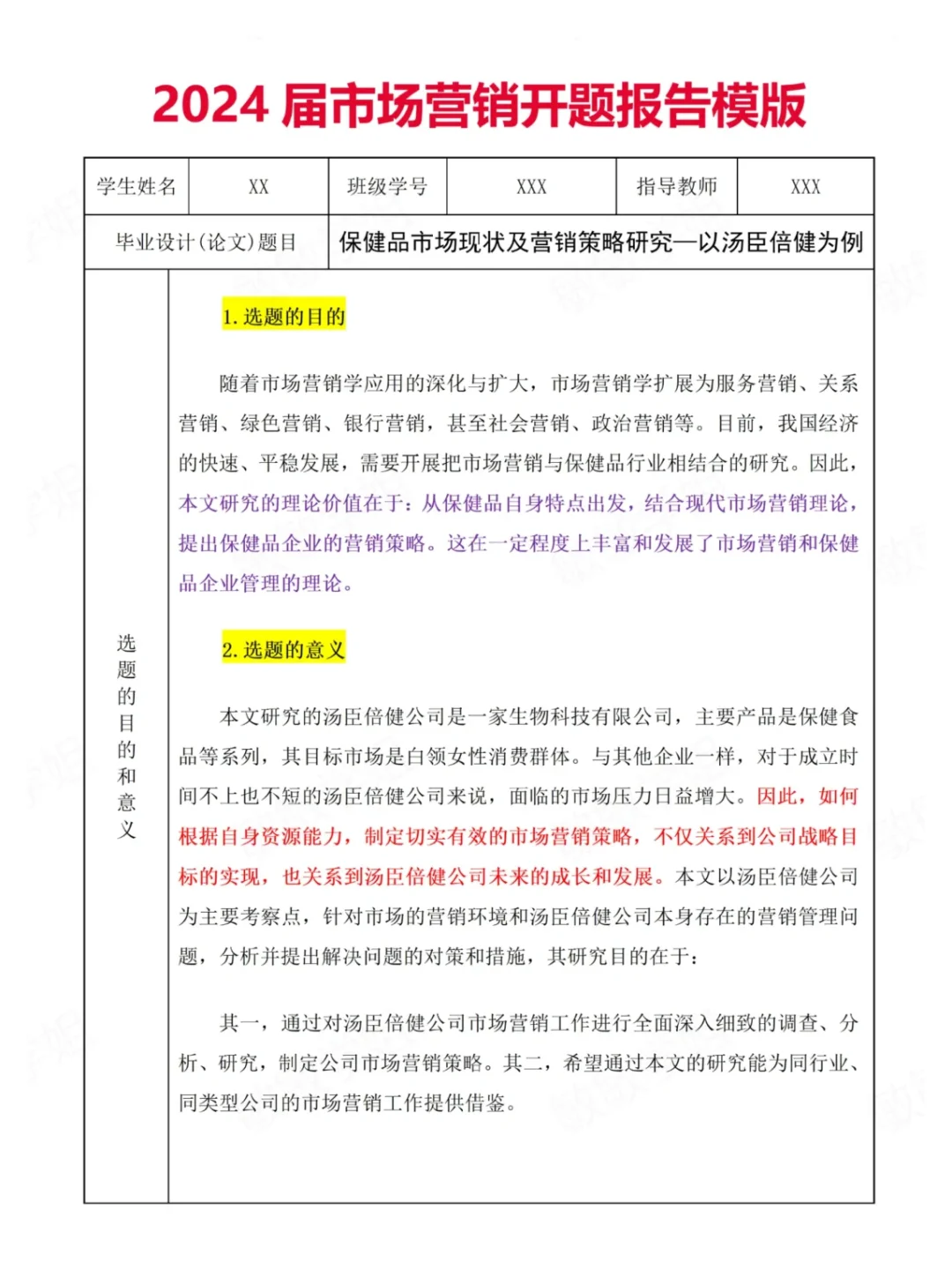
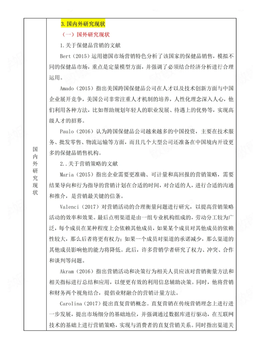
首先,选题是关键!就像这张截图里的“保健品市场现状及营销策略研究——以汤臣倍健为例”,选题要紧跟市场热点,选择有代表性的企业进行深入剖析。这样不仅能展现你的市场敏感度,还能让你的研究更具现实意义。💡
📚 明确研究目的,理论实践相结合
研究目的要清晰明了,就像截图里提到的,要深入了解保健品行业的营销特点和发展趋势,分析市场竞争规律,并提出切实可行的营销策略。记得哦,理论价值和实践意义都要兼顾,让你的研究既有深度又有广度!📊
🔍 深入分析,挖掘企业特色
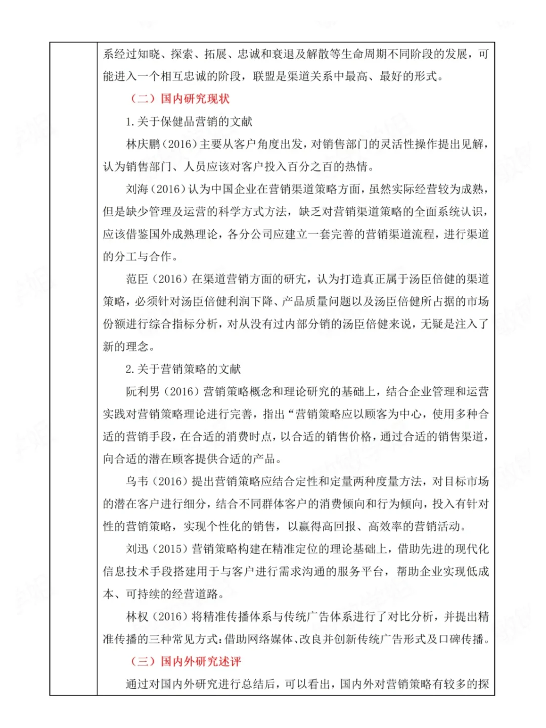
以汤臣倍健为例,你要深入了解这家企业的产品特点、目标市场、营销策略等,通过数据分析、案例研究等方法,挖掘出企业的独特之处和存在的问题。这样,你的报告就会更加有说服力,也能为同行业提供有价值的参考。🔍
📝 结构清晰,逻辑严谨
撰写报告时,结构一定要清晰,逻辑要严谨。可以按照“引言-文献综述-研究方法-数据分析-结论与建议”的顺序来组织内容。记得在每个部分都做好过渡和衔接,让评审老师一眼就能看出你的研究思路和逻辑框架。📈
💡 创新点要突出,展现个人见解
在撰写过程中,别忘了加入自己的创新点和见解。无论是新的研究方法、独特的分析角度,还是对未来趋势的预测,都能让你的报告更加出彩。记得用数据和事实来支撑你的观点,让评审老师看到你的专业素养和独立思考能力。💡
🎉 最后,别忘了反复修改和润色
好文章是改出来的!写完初稿后,一定要反复修改和润色,检查语法错误、逻辑漏洞和表述不清的地方。还可以请导师或同学帮忙审阅,提出宝贵的修改意见。相信经过多次打磨,你的开题报告一定会更加完美!🎈
希望这份秘籍能帮到你,加油哦!期待你的开题报告大放异彩!💪
市场营销开题报告 #撰写秘籍 #汤臣倍健案例分析 #开题报告怎么写 #开题报告 #毕业论文 #开题报告模板 #开题报告写作 #开题报告技巧
🔍 选题要精准,紧跟市场脉搏
首先,选题是关键!就像这张截图里的“保健品市场现状及营销策略研究——以汤臣倍健为例”,选题要紧跟市场热点,选择有代表性的企业进行深入剖析。这样不仅能展现你的市场敏感度,还能让你的研究更具现实意义。💡
📚 明确研究目的,理论实践相结合
研究目的要清晰明了,就像截图里提到的,要深入了解保健品行业的营销特点和发展趋势,分析市场竞争规律,并提出切实可行的营销策略。记得哦,理论价值和实践意义都要兼顾,让你的研究既有深度又有广度!📊
🔍 深入分析,挖掘企业特色
以汤臣倍健为例,你要深入了解这家企业的产品特点、目标市场、营销策略等,通过数据分析、案例研究等方法,挖掘出企业的独特之处和存在的问题。这样,你的报告就会更加有说服力,也能为同行业提供有价值的参考。🔍
📝 结构清晰,逻辑严谨
撰写报告时,结构一定要清晰,逻辑要严谨。可以按照“引言-文献综述-研究方法-数据分析-结论与建议”的顺序来组织内容。记得在每个部分都做好过渡和衔接,让评审老师一眼就能看出你的研究思路和逻辑框架。📈
💡 创新点要突出,展现个人见解
在撰写过程中,别忘了加入自己的创新点和见解。无论是新的研究方法、独特的分析角度,还是对未来趋势的预测,都能让你的报告更加出彩。记得用数据和事实来支撑你的观点,让评审老师看到你的专业素养和独立思考能力。💡
🎉 最后,别忘了反复修改和润色
好文章是改出来的!写完初稿后,一定要反复修改和润色,检查语法错误、逻辑漏洞和表述不清的地方。还可以请导师或同学帮忙审阅,提出宝贵的修改意见。相信经过多次打磨,你的开题报告一定会更加完美!🎈
希望这份秘籍能帮到你,加油哦!期待你的开题报告大放异彩!💪
市场营销开题报告 #撰写秘籍 #汤臣倍健案例分析 #开题报告怎么写 #开题报告 #毕业论文 #开题报告模板 #开题报告写作 #开题报告技巧

研报速递
发表评论
发表评论: