


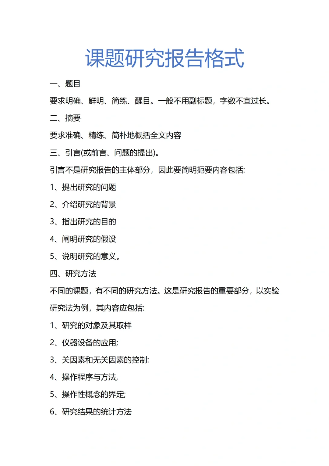
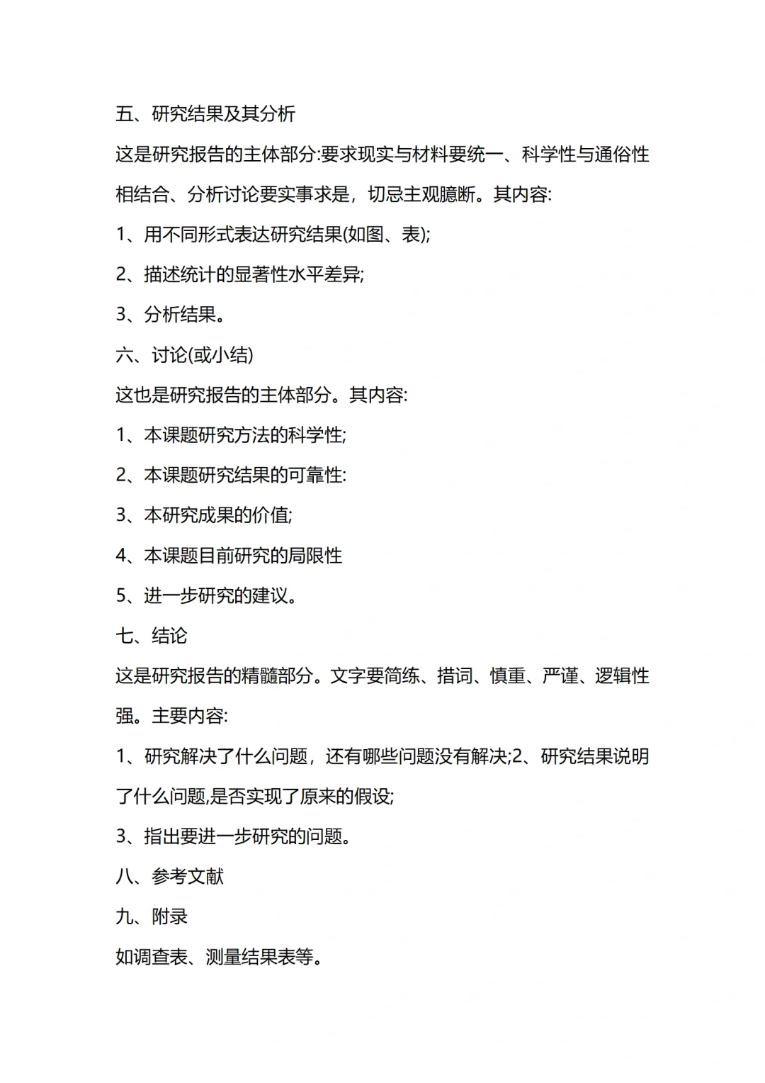
课题研究报告格式
一、题目
要求明确、鲜明、简练、醒目。一般不用副标题,字数不宜过长。
二、摘要
要求准确、精练、简朴地概括全文内容
三、引言(或前言、问题的提出).
引言不是研究报告的主体部分,因此要简明扼要内容包括:1、提出研究的问题
2、介绍研究的背景3、指出研究的目的4、阐明研究的假设5、说明研究的意义。四、研究方法
不同的课题,有不同的研究方法。这是研究报告的重要部分,以实验研究法为例,其内容应包括:
1、研究的对象及其取样2、仪器设备的应用;3、关因素和无关因素的控制:4、操作程序与方法5、操作性概念的界定;6、研究结果的统计方法
#课题研究 #课题申报 #课题立项 #课题指导 #课题研究报告格式要求 #课题研究报告 #每秒都值得记录
一、题目
要求明确、鲜明、简练、醒目。一般不用副标题,字数不宜过长。
二、摘要
要求准确、精练、简朴地概括全文内容
三、引言(或前言、问题的提出).
引言不是研究报告的主体部分,因此要简明扼要内容包括:1、提出研究的问题
2、介绍研究的背景3、指出研究的目的4、阐明研究的假设5、说明研究的意义。四、研究方法
不同的课题,有不同的研究方法。这是研究报告的重要部分,以实验研究法为例,其内容应包括:
1、研究的对象及其取样2、仪器设备的应用;3、关因素和无关因素的控制:4、操作程序与方法5、操作性概念的界定;6、研究结果的统计方法
#课题研究 #课题申报 #课题立项 #课题指导 #课题研究报告格式要求 #课题研究报告 #每秒都值得记录

研报速递
发表评论
发表评论: