















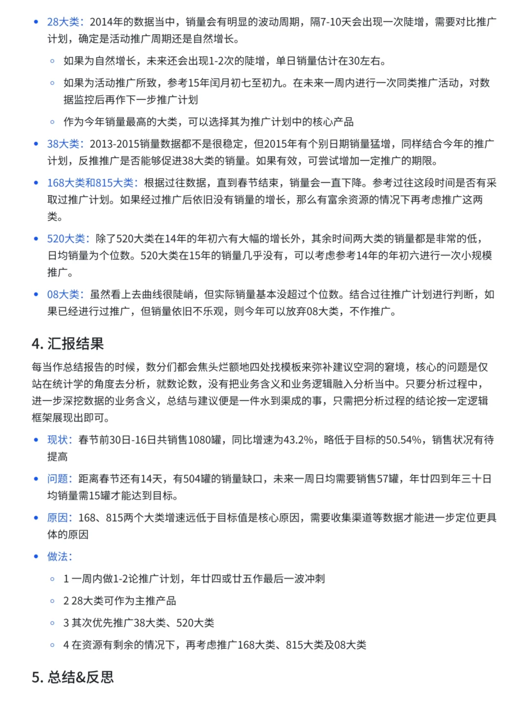
📊数据分析师们经常会收到“我这里有一份数据,你帮我分析分析呗”这类没有明确需求的任务,往往经过在我们一顿自认为是金牌讲师的操作之后,得到的反馈却是一个又一个的灵魂拷问🤔
-
🥑其中的本质原因,就是我们只站在统计学的角度去分析,迷恋数值的游戏,而不是从业务的角色出发,通过数据解决业务问题。✅今天将带大家用一个实战案例,撰写一份有业务价值的分析报告📋
-
本文着重讲解分析思路,代码部分放在最后!
-
📥完整文档已上传知识库,希望可以帮到大家~
#数据分析 #数据分析我在行 #数据分析师 #分析报告 #业务分析 #案例分析 #Python #实证分析 #数据分析学习 #数据分析求职
-
🥑其中的本质原因,就是我们只站在统计学的角度去分析,迷恋数值的游戏,而不是从业务的角色出发,通过数据解决业务问题。✅今天将带大家用一个实战案例,撰写一份有业务价值的分析报告📋
-
本文着重讲解分析思路,代码部分放在最后!
-
📥完整文档已上传知识库,希望可以帮到大家~
#数据分析 #数据分析我在行 #数据分析师 #分析报告 #业务分析 #案例分析 #Python #实证分析 #数据分析学习 #数据分析求职

研报速递
发表评论
发表评论: